| ||||||||||||||||||||||||||||
Скачать ГОСТ Р 59308-2021 Нефтяная и газовая промышленность. Проектирование и эксплуатация систем подводной добычи. Часть 17. Руководство по вспомогательному оборудованию гибких трубопроводовДата актуализации: 01.06.2025
| ||||||||||||||||||||||||||||
| Обозначение: | ![]() ГОСТ Р 59308-2021 |
| Статус: | действующий |
| Название рус.: | Нефтяная и газовая промышленность. Проектирование и эксплуатация систем подводной добычи. Часть 17. Руководство по вспомогательному оборудованию гибких трубопроводов |
| Название англ.: | Petroleum and natural gas industry. Design and operation of subsea production systems. Part 17. Guidelines for bonded flexible pipes auxiliary installations |
| Дата актуализации текста: | 01.01.2022 |
| Дата актуализации описания: | 01.07.2023 |
| Дата издания: | 01.06.2021 |
| Дата введения: | 01.08.2021 |
| Нормативные ссылки: | ГОСТ 15.309; ГОСТ 3241; ГОСТ 5875; ГОСТ 15763; ГОСТ 30055; ГОСТ 30188;ГОСТ ISO 898-1;ГОСТ ISO 898-2;ГОСТ ISO 3506-1;ГОСТ ISO 3506-2;ГОСТ ISO 9554; ГОСТ Р 8.568; ГОСТ Р 51365; ГОСТ Р 53295; ГОСТ Р 54483; ГОСТ Р 55430; ГОСТ Р 57555; ГОСТ Р 58283; ГОСТ Р 59266; ГОСТ Р 59307; ГОСТ Р 59309 |
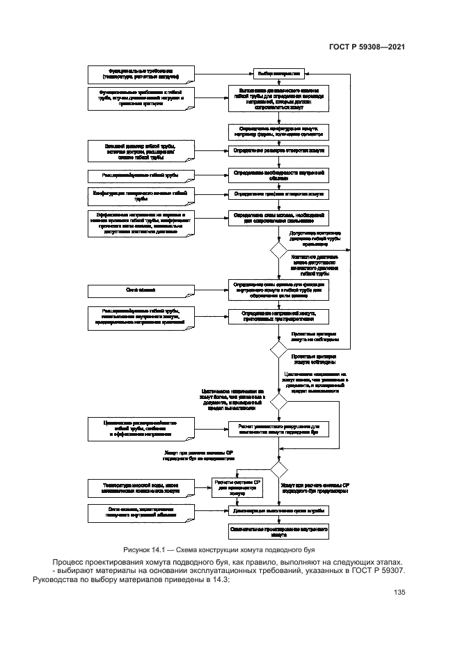
| Область применения: | Настоящий стандарт распространяется на вспомогательное оборудование для гибких трубопроводов систем подводной добычи, обеспечивающее безопасную эксплуатацию.В настоящем стандарте представлено руководство по проектированию, выбору материалов, анализу, изготовлению, испытаниям, транспортировке, монтажу и управлению вспомогательным оборудованием гибких трубопроводов при его эксплуатации. Руководство, представленное в настоящем стандарте, дополняет требования ГОСТ Р 59307 |
| Расположен в: | |





















































































































































































































