| Обозначение: |  ГОСТ Р 25645.158-94 |
| Статус: | действующий |
| Название рус.: | Ионосфера Земли верхняя. Модель распределения концентрации электронов в плоскости геомагнитного экватора |
| Название англ.: | Earth's uppermost ionosphere. Model of distribution of the concentration of electrons in the flat of geomagnetic equator |
| Дата актуализации текста: | 06.04.2015 |
| Дата актуализации описания: | 01.07.2023 |
| Дата издания: | 05.01.1995 |
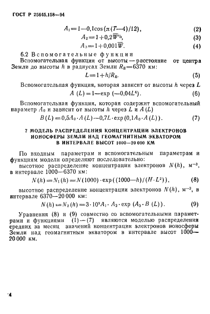
| Дата введения: | 01.07.1995 |
| Нормативные ссылки: | ГОСТ 24375-80; ГОСТ 25645.146-89 |
| Область применения: | Настоящий стандарт устанавливает модель распределения средних за месяц концентраций электронов ионосферы Земли над геомагнитным экватором в интервале высот 1000-20000 км на любых долготах для любого времени суток различных дней года и уровней солнечной активности. Стандарт предназначен для определения количества электронов ионосферы Земли, воздействующих на технические устройства в космическом пространстве, а также проектирования средств радиосвязи и радионавигации. Стандарт не распространяется на периоды ионосферных бурь |
|
| Расположен в: |
|