| Обозначение: |  ГОСТ Р 71487.4-2024 |
| Статус: | принят |
| Название рус.: | Цифровая промышленность. Качество промышленных данных. Часть 63. Управление качеством промышленных данных. Измерение процесса |
| Название англ.: | Digital industry. Data quality. Part 63. Data quality management. Process measurement |
| Дата актуализации текста: | 01.12.2024 |
| Дата актуализации описания: | 01.12.2024 |
| Дата издания: | 08.11.2024 |
| Дата введения: | 01.07.2025 |
| Содержит требования: | ISO 8000-63:2019 |
| Нормативные ссылки: | ГОСТ Р 71438-2024; ГОСТ Р 71487.1-2024; ГОСТ Р 71487.3; ГОСТ Р ИСО 8000-2; ГОСТ Р ИСО 9004 |
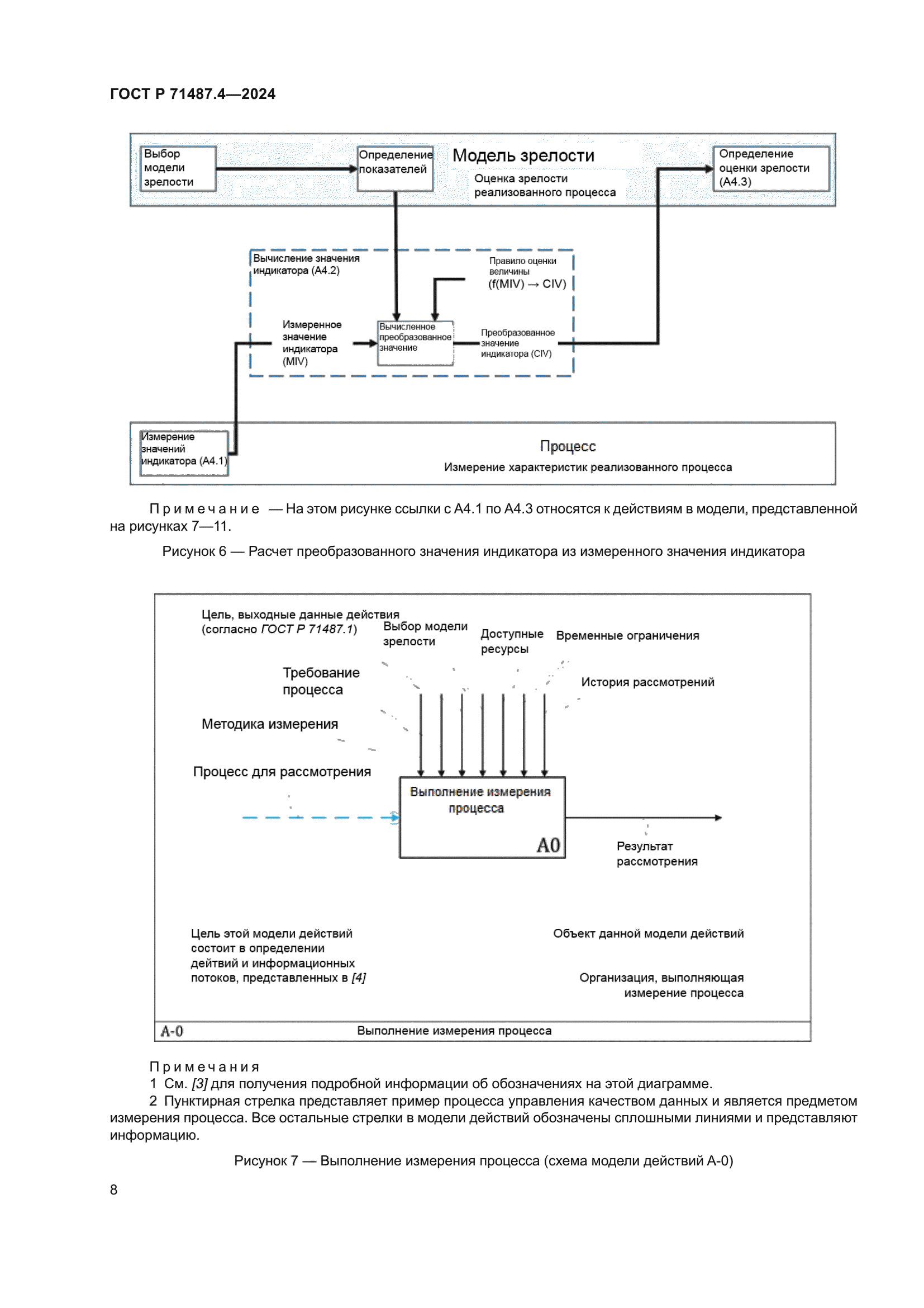
| Область применения: | Настоящий стандарт определяет структуру совокупности измерения процессов, которые организации могут использовать для измерения характеристик процессов управления качеством данных. Эта структура состоит из цели, промежуточной цели, вопроса, индикатора и показателей. Созданная совокупность состоит из контента, который определяется выбранной моделью оценки зрелости рассматриваемых процессов. Настоящий стандарт описывает: - основы измерения процесса; - план рассмотрения и порядок рассмотрения, по которому следует проводить измерения; - структуру совокупности измерений; - роль выбранной модели зрелости в создании экземпляра совокупности измерений |
|
| Расположен в: |
|