| ||||||||||||||||||||||||||||
Скачать ГОСТ Р 71153.2-2024 Соединения клеевые деталей и узлов железнодорожного подвижного состава. Часть 2. Руководство по проектированию и проверке клеевых соединений для железнодорожного подвижного составаДата актуализации: 01.06.2025
| ||||||||||||||||||||||||||||
| Обозначение: | ![]() ГОСТ Р 71153.2-2024 |
| Статус: | действующий |
| Название рус.: | Соединения клеевые деталей и узлов железнодорожного подвижного состава. Часть 2. Руководство по проектированию и проверке клеевых соединений для железнодорожного подвижного состава |
| Название англ.: | Adhesive bonding of railway vehicles and parts. Part 2. Guideline for construction design and verification of bonds on railway vehicles |
| Дата актуализации текста: | 01.06.2024 |
| Дата актуализации описания: | 01.12.2024 |
| Дата издания: | 07.02.2024 |
| Дата введения: | 15.06.2024 |
| Нормативные ссылки: | ГОСТ 2.109; ГОСТ 2.313; ГОСТ 3.1109; ГОСТ 9.401; ГОСТ 9.708; ГОСТ 25.101; ГОСТ 25.507; ГОСТ 4650; ГОСТ 7076; ГОСТ 11262; ГОСТ 12020; ГОСТ 12423; ГОСТ 14236; ГОСТ 14759; ГОСТ 14760; ГОСТ 15139; ГОСТ 25271; ГОСТ 26883; ГОСТ 28207; ГОСТ 28780; ГОСТ 28966.2; ГОСТ 30630.2.5; ГОСТ 32618.2; ГОСТ 32794; ГОСТ 33121; ГОСТ 33211; ГОСТ 33362; ГОСТ 34056; ГОСТ 34093; ГОСТ 34370; ГОСТ 34388; ГОСТ 34750; ГОСТ 34753;ГОСТ ISO 16047; ГОСТ Р 50499; ГОСТ Р 50779.29-2017; ГОСТ Р 51369; ГОСТ Р 53076; ГОСТ Р 55513; ГОСТ Р 56745; ГОСТ Р 56803; ГОСТ Р 56930; ГОСТ Р 56977; ГОСТ Р 57400; ГОСТ Р 57713; ГОСТ Р 57832; ГОСТ Р 57943; ГОСТ Р 59523-2021; ГОСТ Р 71153.1-2024; ГОСТ Р 71153.3-2024; ГОСТ Р ИСО 7619-1; ГОСТ Р ИСО 11003-1; ГОСТ Р ИСО 11003-2 |
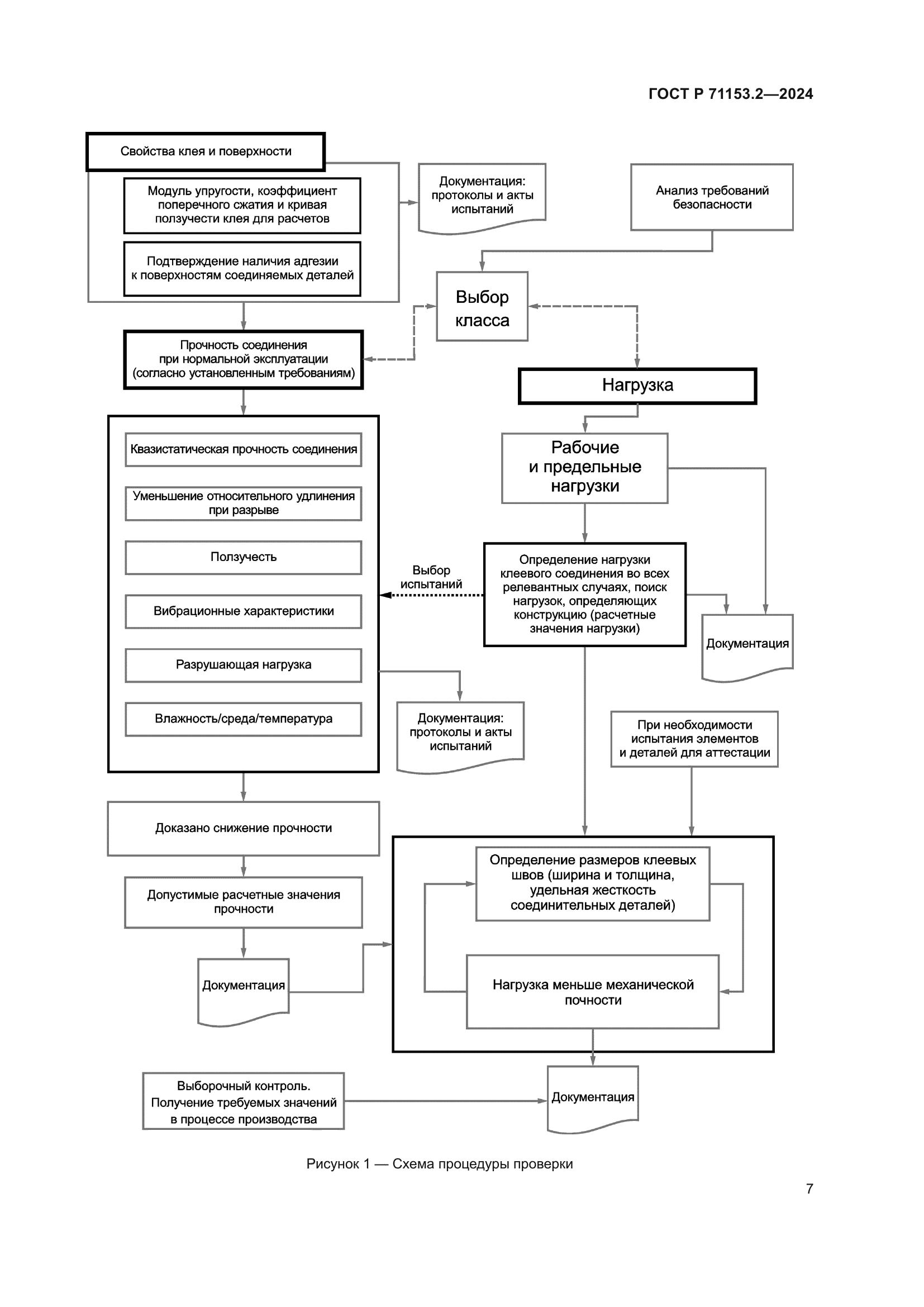
| Область применения: | Настоящий стандарт распространяется на клеевые соединения и герметизацию соединяемых деталей и узлов при проектировании, изготовлении и ремонте железнодорожного подвижного состава. Настоящий стандарт описывает порядок проектирования и выполнения проверки (испытаний) клеевых соединений металлических и неметаллических материалов при изготовлении и ремонте деталей и узлов железнодорожного подвижного состава. Кроме того, настоящий стандарт применяют при производстве: - стеклопакетов с использованием клеев и герметиков; - комбинированных материалов с помощью клеев и герметиков (например, склеенных сэндвич-компонентов). Настоящий стандарт не распространяется: - на производство многослойного безопасного стекла; - фиксацию резьбовых соединений с применением клея; - производство вулканизатов; - производство фанеры; - изготовление формованных деталей из волокнистого композитного пластика и ламинирование конструктивных элементов (например, углепластика, стеклопластика); - производство заливочной герметизации электронных узлов с помощью клея без механических требований к прочности сцепления |
| Расположен в: | |



































