| ||||||||||||||||||||||||||||
Скачать ГОСТ Р 70846.1-2023 Национальная система пространственных данных. Основные положения по стандартизацииДата актуализации: 01.06.2025
| ||||||||||||||||||||||||||||
| Обозначение: | ![]() ГОСТ Р 70846.1-2023 |
| Статус: | действующий |
| Название рус.: | Национальная система пространственных данных. Основные положения по стандартизации |
| Название англ.: | National spatial data system. Main provisions for standardization |
| Дата актуализации текста: | 01.01.2024 |
| Дата актуализации описания: | 01.06.2024 |
| Дата издания: | 08.12.2023 |
| Дата введения: | 01.03.2024 |
| Нормативные ссылки: | ГОСТ 7.25; ГОСТ Р 1.5; ГОСТ Р 1.12; ГОСТ Р 52438; ГОСТ Р 54911; ГОСТ Р 56214; ГОСТ Р 56215; ГОСТ Р 57657; ГОСТ Р 57668; ГОСТ Р 57773; ГОСТ Р 58570; ГОСТ Р 59753; ГОСТ Р 59754; ГОСТ Р 59796; ГОСТ Р 59798; ГОСТ Р 70846.2; ГОСТ Р 70846.3; ГОСТ Р 70846.4; ГОСТ Р 70846.5; ГОСТ Р 70846.6; ГОСТ Р 70846.7; ГОСТ Р ИСО/МЭК 21838-1; ГОСТ Р ИСО 26162; ГОСТ Р ИСО 29383 |
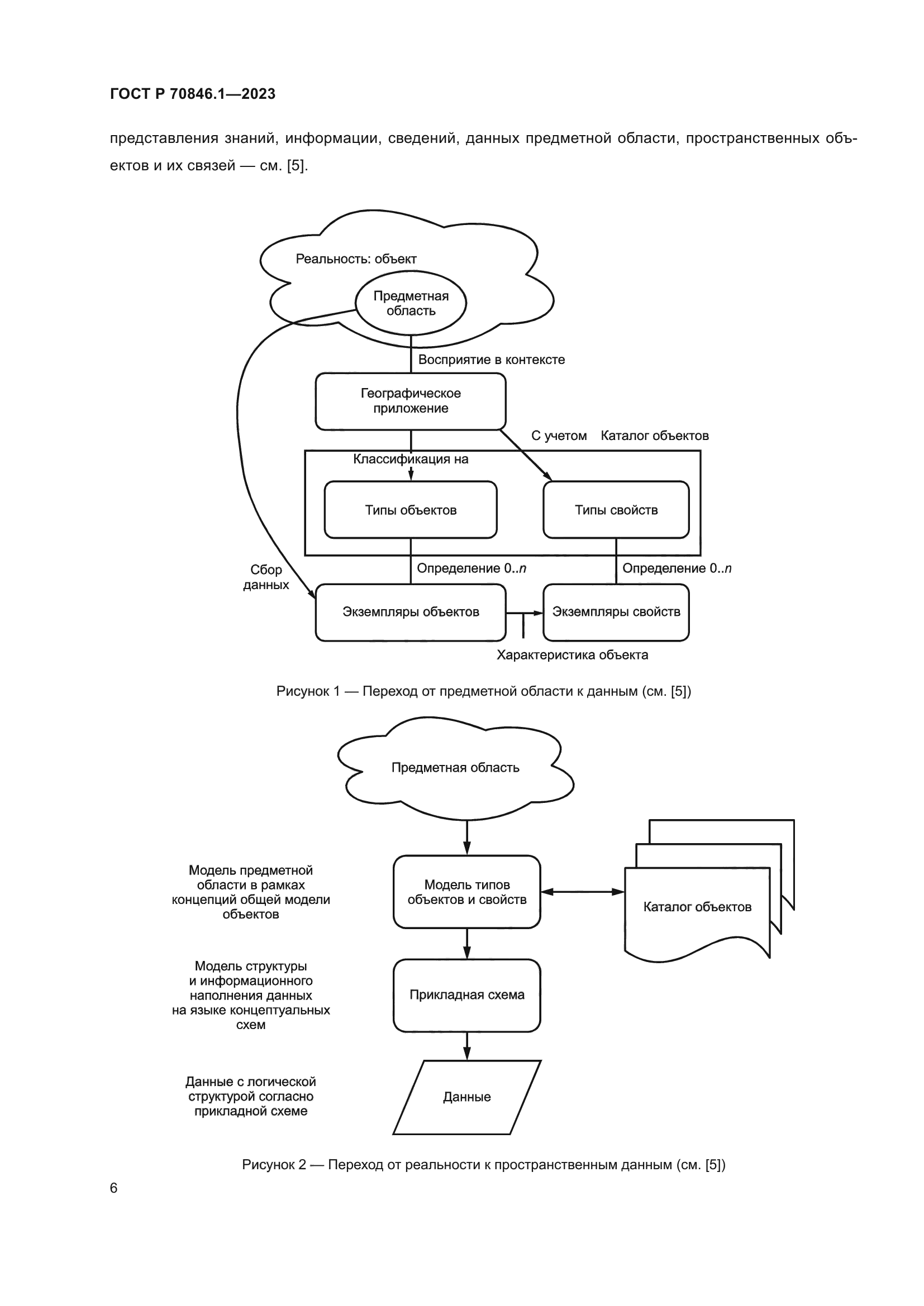
| Область применения: | Настоящий стандарт разработан в целях обеспечения формирования основных положений по стандартизации для применения разработчиками стандартов в рамках национальной системы пространственных данных. Настоящий стандарт устанавливает цели, задачи, принципы, основные объекты и аспекты стандартизации при создании, развитии, внедрениии обеспечении функционирования элементов национальной системы пространственных данных |
| Расположен в: | |















