Информационная система
«Ёшкин Кот»

Скачать базу одним архивом
Скачать обновления
История создания базы
Карта сайта

Скачать ГОСТ Р 71054-2023 Транзисторы биполярные. Система параметров

Дата актуализации: 01.06.2025

ГОСТ Р 71054-2023

Транзисторы биполярные. Система параметров

Обозначение: ГОСТ Р 71054-2023
Статус:действующий
Название рус.:Транзисторы биполярные. Система параметров
Название англ.:Bipolar transistors. Parameters system
Дата актуализации текста:01.01.2024
Дата актуализации описания:01.06.2024
Дата издания:28.11.2023
Дата введения:01.03.2024
Нормативные ссылки:ГОСТ 20003
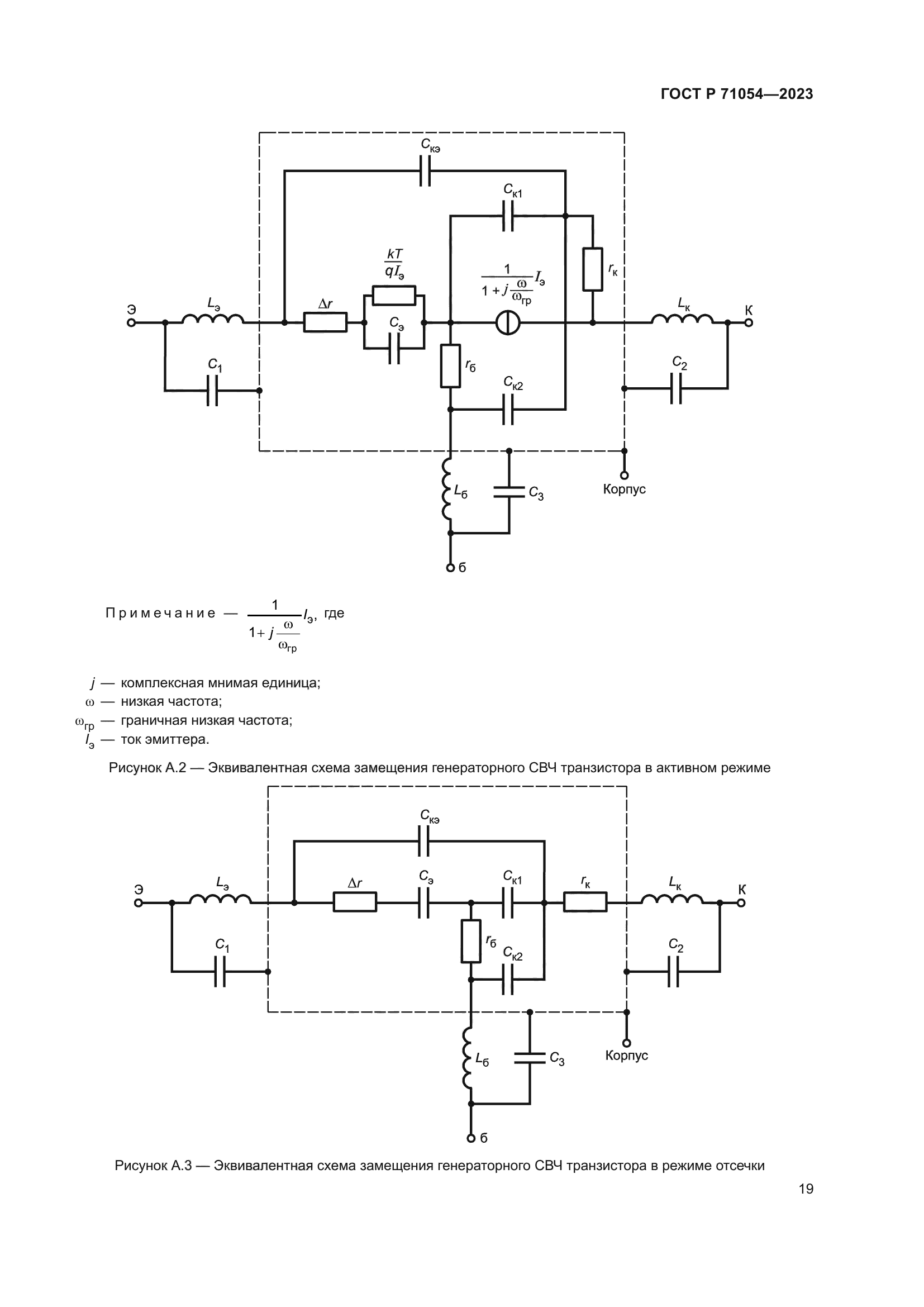
Область применения:Настоящий стандарт распространяется на вновь разрабатываемые и модернизируемые биполярные транзисторы (далее – транзисторы) и устанавливает состав параметров и типовых характеристик транзисторов, подлежащих включению в общие технические условия и технические условия (ТУ) при их разработке или пересмотре. Настоящий стандарт следует применять для выбора параметров при разработке технических заданий (ТЗ) на научно-исследовательские и опытно-конструкторские работы (ОКР), программ испытаний опытных образцов. Настоящий стандарт предназначен для применения предприятиями, организациями и другими субъектами научной и хозяйственной деятельности независимо от форм собственности и подчинения, а также федеральными органами исполнительной власти Российской Федерации, участвующими в разработке, производстве, эксплуатации транзисторов в соответствии с действующим законодательством
Расположен в:Государственные стандарты Общероссийский классификатор стандартов Электроника Полупроводниковые приборы Транзисторы
ГОСТ Р 71054-2023ГОСТ Р 71054-2023ГОСТ Р 71054-2023ГОСТ Р 71054-2023ГОСТ Р 71054-2023ГОСТ Р 71054-2023ГОСТ Р 71054-2023ГОСТ Р 71054-2023ГОСТ Р 71054-2023ГОСТ Р 71054-2023ГОСТ Р 71054-2023ГОСТ Р 71054-2023ГОСТ Р 71054-2023ГОСТ Р 71054-2023ГОСТ Р 71054-2023ГОСТ Р 71054-2023ГОСТ Р 71054-2023ГОСТ Р 71054-2023ГОСТ Р 71054-2023ГОСТ Р 71054-2023ГОСТ Р 71054-2023ГОСТ Р 71054-2023ГОСТ Р 71054-2023ГОСТ Р 71054-2023

© 2013 Ёшкин Кот :-) Карта сайта