| Обозначение: |  ГОСТ Р 70934-2023 |
| Статус: | действующий |
| Название рус.: | Экологический менеджмент. Руководство по оценке и управлению выбросами парниковых газов |
| Название англ.: | Environmental management. Guidelines for the assessment and management of greenhouse gas emissions |
| Дата актуализации текста: | 01.01.2024 |
| Дата актуализации описания: | 01.01.2024 |
| Дата издания: | 03.10.2023 |
| Дата введения: | 01.01.2024 |
| Нормативные ссылки: | ГОСТ Р ИСО 14001; ГОСТ Р ИСО 14064-1; ГОСТ Р ИСО 14064-2; ГОСТ Р ИСО 14064-3; ГОСТ Р ИСО 14065; ГОСТ Р 70558 |
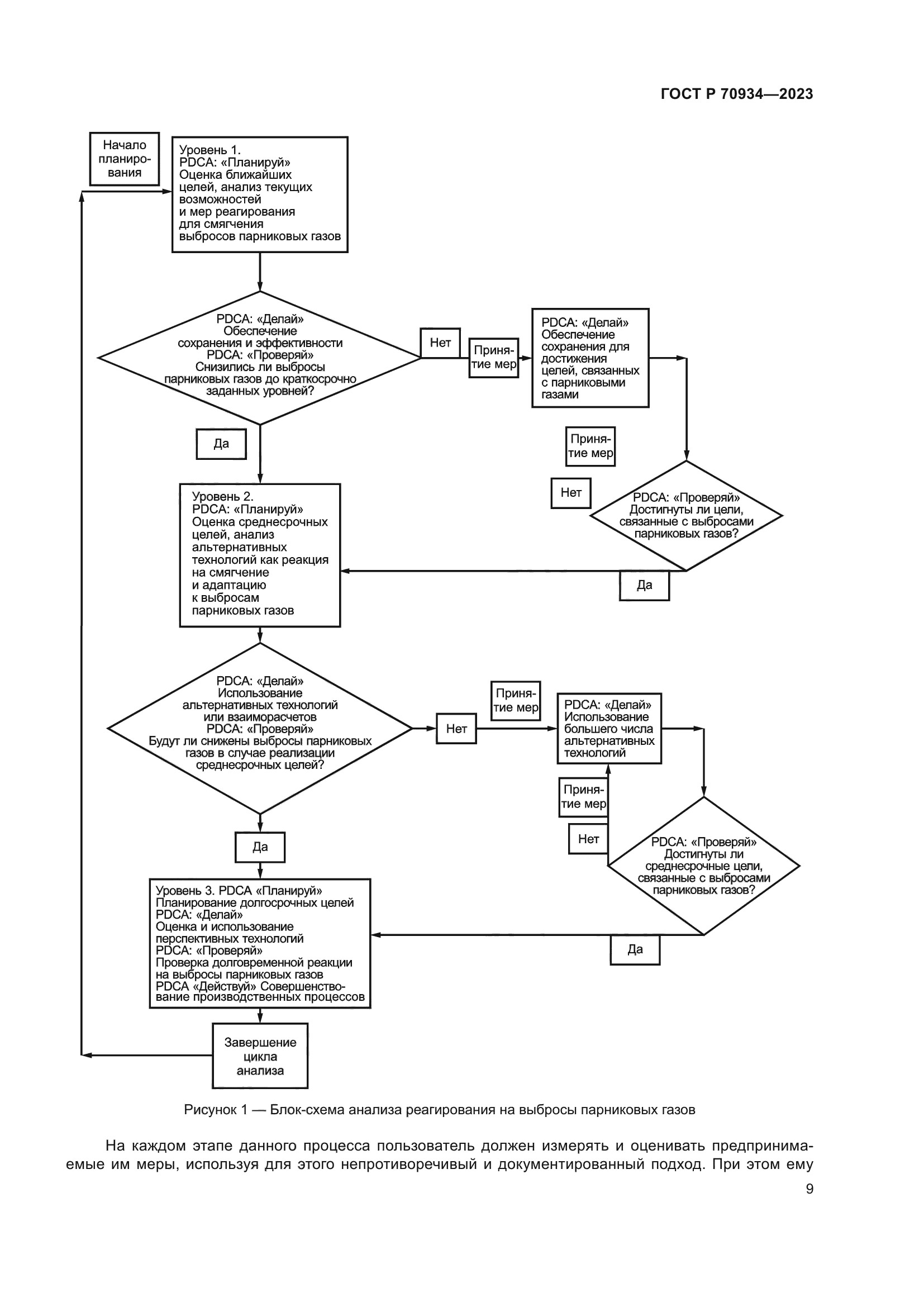
| Область применения: | В настоящем стандарте установлен обобщенный систематический подход к оценке и управлению выбросами ПГ и воздействиями на окружающую среду. В настоящем стандарте также определен перечень институциональных и технических средств контроля и сокращения выбросов ПГ и их воздействий, а также мер адаптации. Использование различных вариантов многоуровневого анализа обеспечивает создание системы ранжирования по приоритетам (с учетом целесообразности и рентабельности) для решения первоочередных проблем промышленных предприятий |
|
| Расположен в: |
|