| ||||||||||||||||||||||||||||||
Скачать ГОСТ Р ИСО 14050-2023 Экологический менеджмент. СловарьДата актуализации: 01.06.2025
| ||||||||||||||||||||||||||||||
| Обозначение: | ![]() ГОСТ Р ИСО 14050-2023 |
| Статус: | действующий |
| Название рус.: | Экологический менеджмент. Словарь |
| Название англ.: | Environmental management. Vocabulary |
| Дата актуализации текста: | 01.01.2024 |
| Дата актуализации описания: | 01.01.2024 |
| Дата издания: | 04.10.2023 |
| Дата введения: | 01.01.2024 |
| Взамен: | ГОСТ Р ИСО 14050-2009 |
| Аутентичен стандартам: | ISO 14050:2020 |
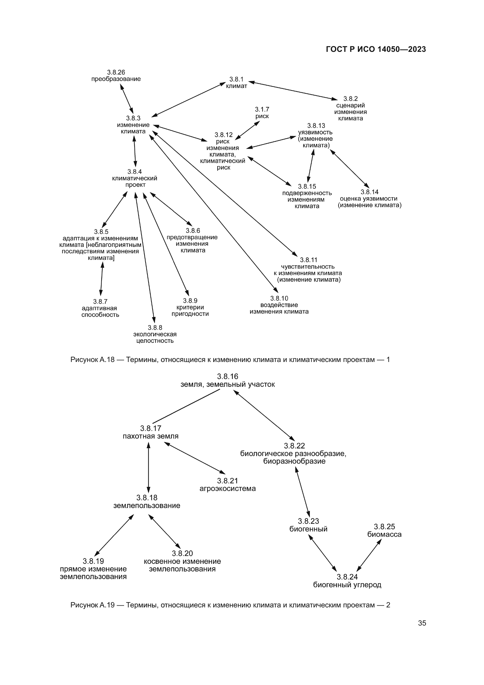
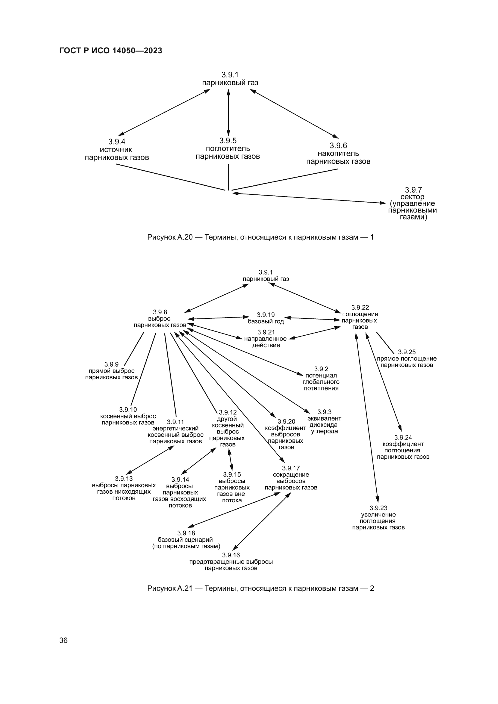
| Область применения: | В настоящем стандарте определены термины, используемые в стандартах на системы экологического менеджмента и средства, поддерживающие устойчивое развитие. Сюда можно отнести системы менеджмента, аудит и другие типы оценки, обмен информацией, исследование следов, снижение выбросов парниковых газов и адаптацию к изменениям климата |
| Расположен в: | |





































































