| Обозначение: |  ГОСТ ISO 18601-2023 |
| Статус: | действующий |
| Название рус.: | Упаковка и окружающая среда. Общие требования к использованию стандартов ISO в области упаковки и окружающей среды |
| Название англ.: | Packaging and the environment. General requirements for the use of ISO standards in the field of packaging and the environment |
| Дата актуализации текста: | 01.01.2024 |
| Дата актуализации описания: | 01.06.2024 |
| Дата регистрации: | 28.06.2023 |
| Дата издания: | 16.08.2023 |
| Дата введения: | 01.05.2024 |
| Аутентичен стандартам: | ISO 18601:2013 |
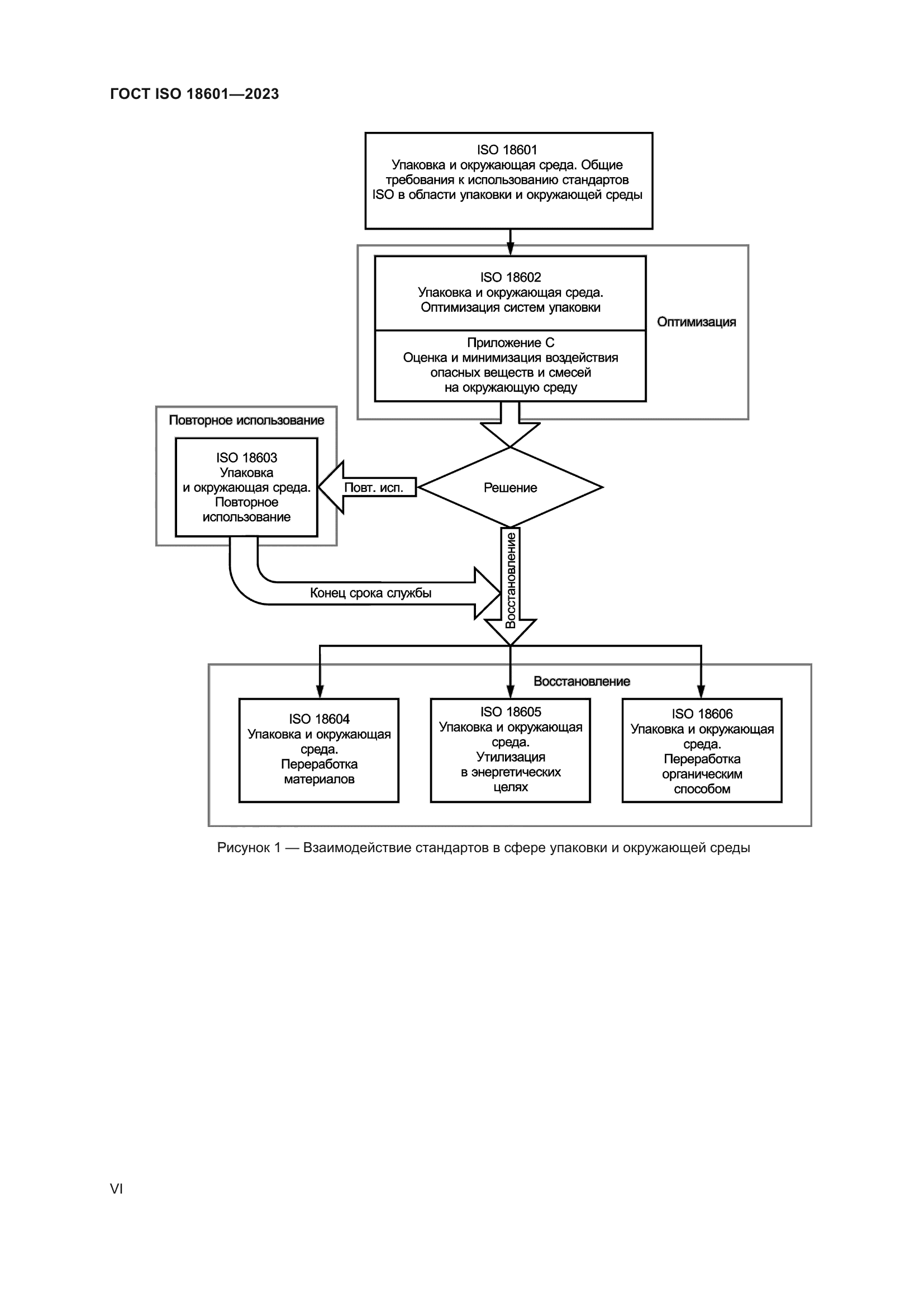
| Нормативные ссылки: | ISO 18602;ISO 18603;ISO 18604;ISO 18605;ISO 18606;ISO 21067 |
| Область применения: | Настоящий стандарт устанавливает требования и процедуры для других стандартов серии «Упаковка и окружающая среда»: ISO 18602, ISO 18603, ISO 18604, ISO 18605 и ISO 18606. Настоящий стандарт применяется к поставщикам (юридическим лицам и индивидуальным предпринимателям), ответственным за выпуск упаковки или упакованной продукции в обращение |
|
| Расположен в: |
|