| Обозначение: |  ГОСТ Р 51330.16-99 |
| Статус: | отменён |
| Название рус.: | Электрооборудование взрывозащищенное. Часть 17. Проверка и техническое обслуживание электроустановок во взрывоопасных зонах (кроме подземных выработок) |
| Название англ.: | Explosionprotected electrical apparatus. Part 17. Inspection and maintenance of electrical installations in hazardous areas (other than mines) |
| Дата актуализации текста: | 06.04.2015 |
| Дата актуализации описания: | 01.07.2023 |
| Дата издания: | 05.04.2000 |
| Дата введения: | 01.01.2001 |
| Дата окончания срока действия: | 15.02.2014 |
| Код ОКП: | 340200 |
| Содержит требования: | IEC 60079-17(1996) |
| На территории РФ пользоваться: | ГОСТ 30852.16-2002 |
| Нормативные ссылки: | ГОСТ 30331.2-95; ГОСТ Р 50571.2-94; ГОСТ Р 50571.16-99; ГОСТ Р 51330.0-99; ГОСТ Р 51330.1-98; ГОСТ Р 51330.3-99; ГОСТ Р 51330.8-99; ГОСТ Р 51330.9-99; ГОСТ Р 51330.10-99; ГОСТ Р 51330.13-99; ГОСТ Р 51330.14-99 |
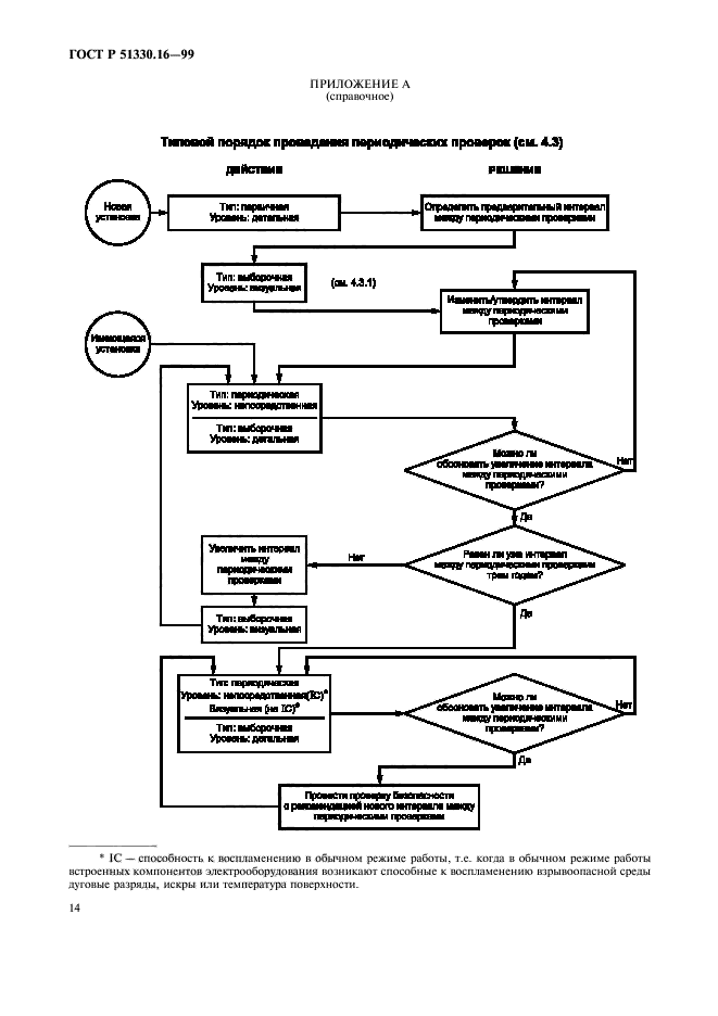
| Область применения: | Настоящий стандарт предназначен для предприятий и организаций, непостредственно связанных с эксплуатацией, проверкой и обслуживанием электроустановок во взрывоопасных зонах |
| Список изменений: | №0 от 15.02.2014 (рег. 29.11.2012) «Текстовое изменение; Изменено заглавие» |
|
| Расположен в: |
|