Информационная система
«Ёшкин Кот»

Скачать базу одним архивом
Скачать обновления
История создания базы
Карта сайта

Скачать ГОСТ Р 70661-2023 Единая энергетическая система и изолированно работающие энергосистемы. Релейная защита и автоматика. Устройства автоматического регулирования частоты и активной мощности гидроагрегатов гидравлических и гидроаккумулирующих электростанций. Нормы и требования

Дата актуализации: 01.06.2025

ГОСТ Р 70661-2023

Единая энергетическая система и изолированно работающие энергосистемы. Релейная защита и автоматика. Устройства автоматического регулирования частоты и активной мощности гидроагрегатов гидравлических и гидроаккумулирующих электростанций. Нормы и требования

Обозначение: ГОСТ Р 70661-2023
Статус:действующий
Название рус.:Единая энергетическая система и изолированно работающие энергосистемы. Релейная защита и автоматика. Устройства автоматического регулирования частоты и активной мощности гидроагрегатов гидравлических и гидроаккумулирующих электростанций. Нормы и требования
Название англ.:United power system and isolated power systems. Relay protection and automatic. Automatic control devices of frequency and active power of hydraulic power units of hydraulic and pumped storage power plants. Norms and requirements
Дата актуализации текста:01.07.2023
Дата актуализации описания:01.07.2023
Дата издания:14.03.2023
Дата введения:01.04.2023
Нормативные ссылки:ГОСТ Р 55890;ГОСТ Р 56969-2016;ГОСТ Р 57114
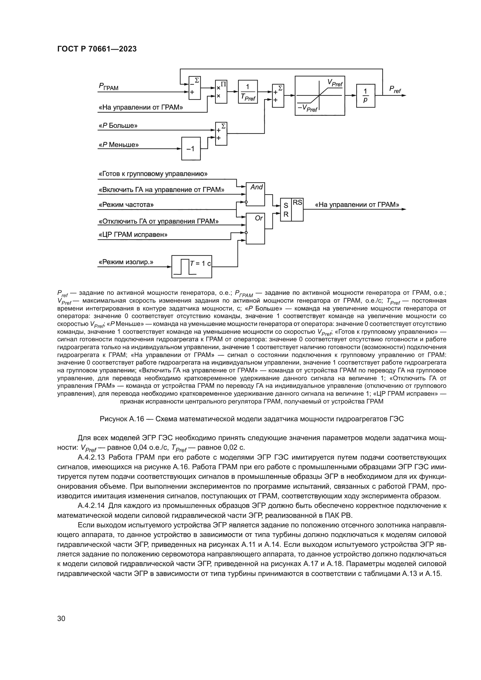
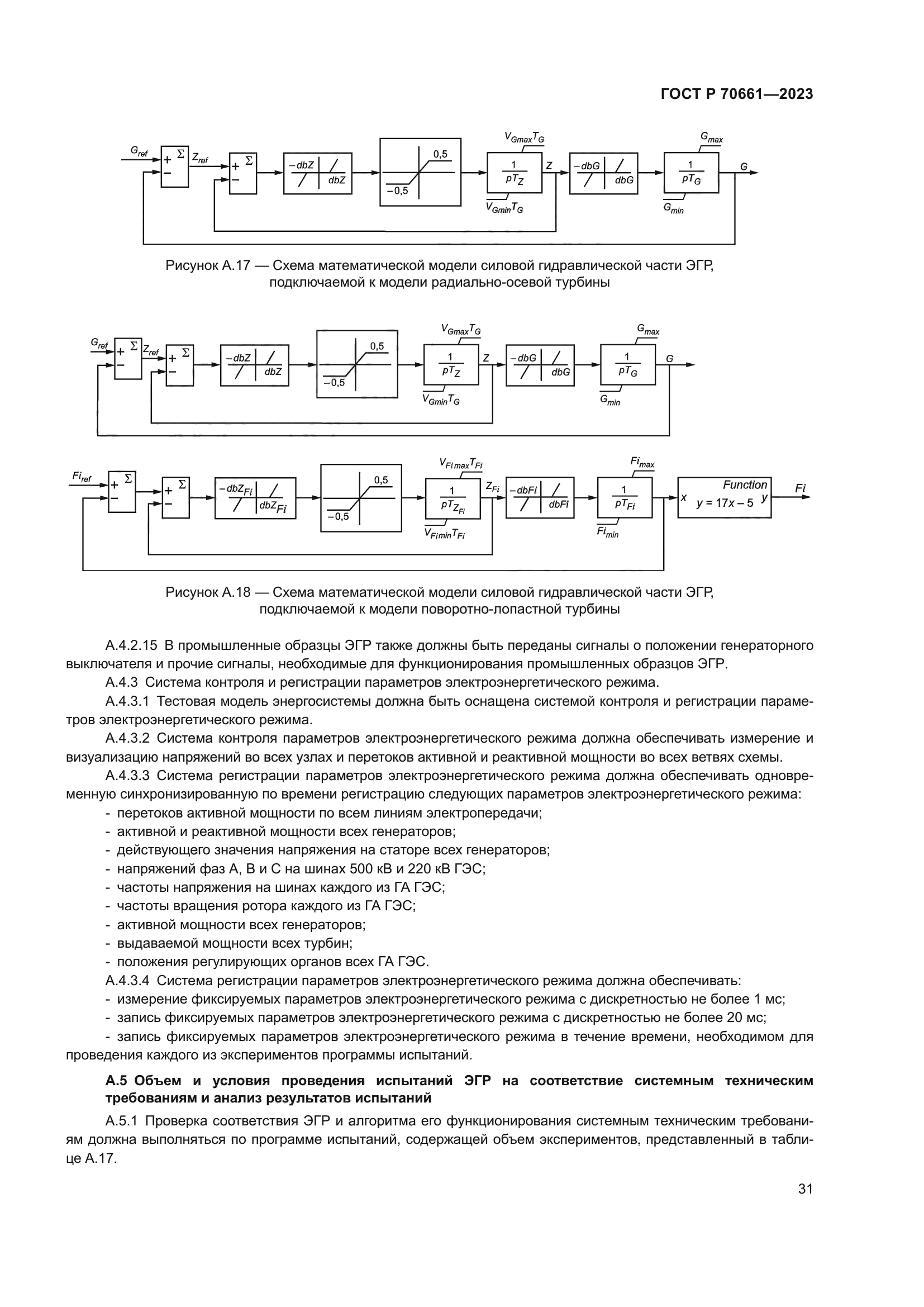
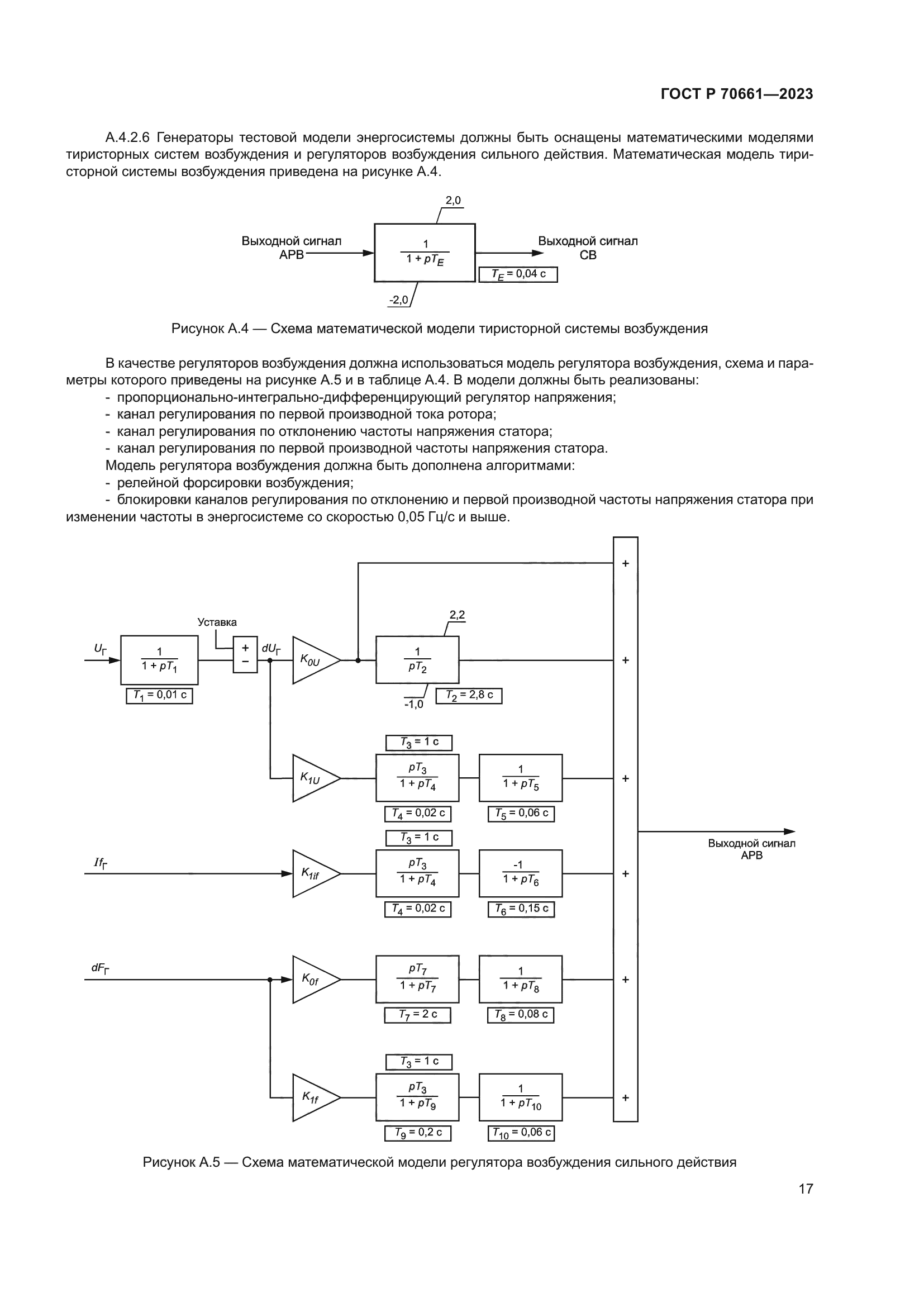
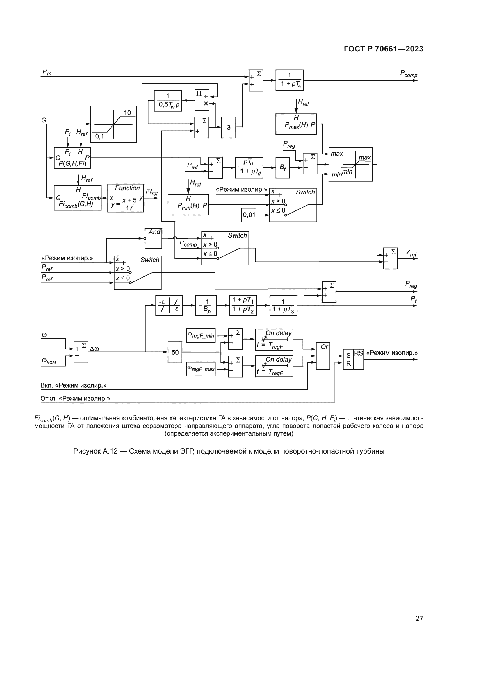
Область применения:Настоящий стандарт устанавливает: - основные функциональные и технические требования к электрогидравлическим регуляторам и иным устройствам автоматического регулирования частоты и активной мощности гидроагрегатов, обеспечивающим функцию управления положением регулирующих органов гидротурбины (далее – ЭГР), гидравлических и гидроаккумулирующих электростанций, работающих в режиме выдачи активной мощности (генераторном режиме) в составе Единой энергетической системы России (далее – ЕЭС России), или в составе энергосистемы (части энергосистемы), временно отделившейся на изолированную от ЕЭС России работу, или в составе технологически изолированных территориальных электроэнергетических систем. - порядок и методику проведения испытаний для проверки соответствия ЭГР основным функциональным и техническим требованиям, установленным настоящим стандартом (далее – системные технические требования). Требования настоящего стандарта распространяются на вновь вводимые или модернизируемые ЭГР гидроагрегатов, в том числе входящие в состав систем автоматического управления гидроагрегатов, в которых алгоритмы регулирования реализованы в микропроцессорных устройствах. Для существующих ЭГР, установленных на гидроагрегатах до вступления в силу настоящего стандарта, выполнение требований настоящего стандарта должно быть обеспечено при реконструкции, модернизации, техническом перевооружении гидроэлектростанции, связанных с заменой (модернизацией) системы регулирования гидроагрегата. Требования настоящего стандарта распространяются на ЭГР, устанавливаемые на гидроагрегаты следующих типов: - радиально-осевые; - поворотно-лопастные; - диагональные; - пропеллерные. Настоящий стандарт предназначен для субъекта оперативно-диспетчерского управления в электроэнергетике, организаций, являющихся собственниками или иными законными владельцами гидравлических и (или) гидроаккумулирующих электростанций (далее – гидроэлектростанции), организаций, осуществляющих деятельность по проектированию, разработке, изготовлению, монтажу, наладке, эксплуатации и проверке ЭГР гидроагрегатов, организаций, осуществляющих испытания для проверки соответствия ЭГР системным техническим требованиям, проектных и научно-исследовательских организаций. Требования настоящего стандарта должны учитываться при строительстве гидроэлектростанций, реконструкции, модернизации и техническом перевооружении гидроэлектростанций, предполагающих создание (модернизацию) ЭГР гидроагрегатов, разработке необходимой для этого проектной документации, иной технической и закупочной документации, проведении проверки выполнения технических решений, предусмотренных проектной (рабочей) документацией, проведении испытаний ЭГР, обеспечении работы гидроагрегатов гидроэлектростанций в составе энергосистемы, их участии в регулировании частоты и перетоков активной мощности, а также при разработке технической (в том числе инструктивной) документации для диспетчерских центров субъекта оперативно-диспетчерского управления в электроэнергетике и персонала гидроэлектростанций. Настоящий стандарт не устанавливает требования по проверке готовности участия генерирующего оборудования гидроэлектростанций в общем первичном регулировании частоты и нормированном первичном регулировании частоты. Настоящий стандарт не устанавливает требования к технической реализации, электромагнитной совместимости, условиям эксплуатации, сервисному обслуживанию, объему заводских проверок, пожаробезопасности, электробезопасности, информационной безопасности, оперативному и техническому обслуживанию ЭГР
Расположен в:Государственные стандарты
ГОСТ Р 70661-2023ГОСТ Р 70661-2023ГОСТ Р 70661-2023ГОСТ Р 70661-2023ГОСТ Р 70661-2023ГОСТ Р 70661-2023ГОСТ Р 70661-2023ГОСТ Р 70661-2023ГОСТ Р 70661-2023ГОСТ Р 70661-2023ГОСТ Р 70661-2023ГОСТ Р 70661-2023ГОСТ Р 70661-2023ГОСТ Р 70661-2023ГОСТ Р 70661-2023ГОСТ Р 70661-2023ГОСТ Р 70661-2023ГОСТ Р 70661-2023ГОСТ Р 70661-2023ГОСТ Р 70661-2023ГОСТ Р 70661-2023ГОСТ Р 70661-2023ГОСТ Р 70661-2023ГОСТ Р 70661-2023ГОСТ Р 70661-2023ГОСТ Р 70661-2023ГОСТ Р 70661-2023ГОСТ Р 70661-2023ГОСТ Р 70661-2023ГОСТ Р 70661-2023ГОСТ Р 70661-2023ГОСТ Р 70661-2023ГОСТ Р 70661-2023ГОСТ Р 70661-2023ГОСТ Р 70661-2023ГОСТ Р 70661-2023ГОСТ Р 70661-2023ГОСТ Р 70661-2023ГОСТ Р 70661-2023ГОСТ Р 70661-2023ГОСТ Р 70661-2023ГОСТ Р 70661-2023ГОСТ Р 70661-2023ГОСТ Р 70661-2023ГОСТ Р 70661-2023ГОСТ Р 70661-2023

© 2013 Ёшкин Кот :-) Карта сайта