| Обозначение: |  ГОСТ Р ИСО 13373-4-2022 |
| Статус: | действующий |
| Название рус.: | Контроль состояния и диагностика машин. Вибрационный контроль состояния. Часть 4. Методы диагностирования газовых и паровых турбин с гидравлическими подшипниками |
| Название англ.: | Condition monitoring and diagnostics of machines. Vibration condition monitoring. Part 4. Diagnostic techniques for gas and steam turbines with fluid-film bearings |
| Дата актуализации текста: | 01.01.2023 |
| Дата актуализации описания: | 01.07.2023 |
| Дата издания: | 25.10.2022 |
| Дата введения: | 01.12.2022 |
| Аутентичен стандартам: | ISO 13373-4:2021 |
| Нормативные ссылки: | ISO 2041;ISO 13372;ISO 13373-1;ISO 13373-2;ISO 13373-3:2015;ISO 21940-2 |
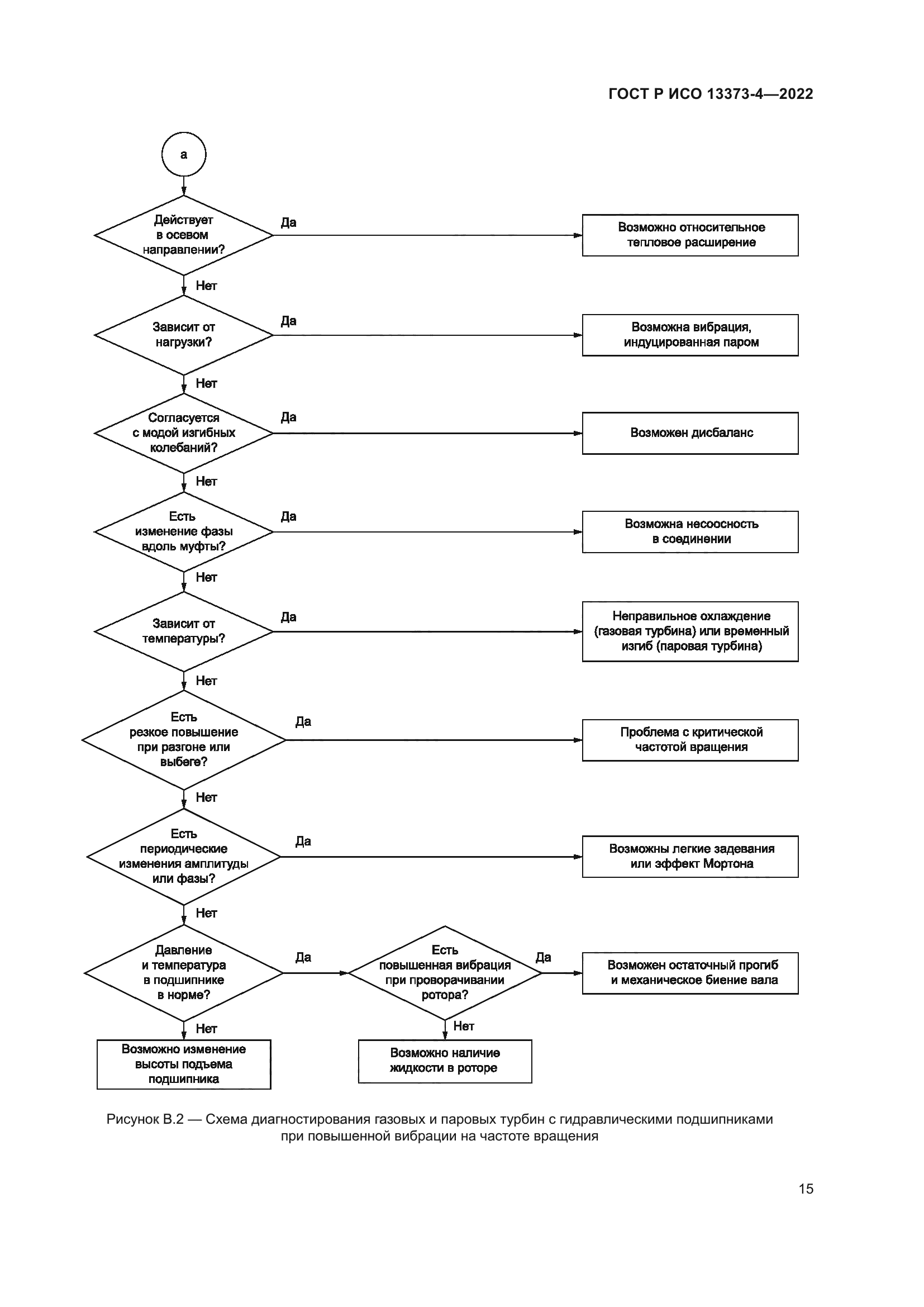
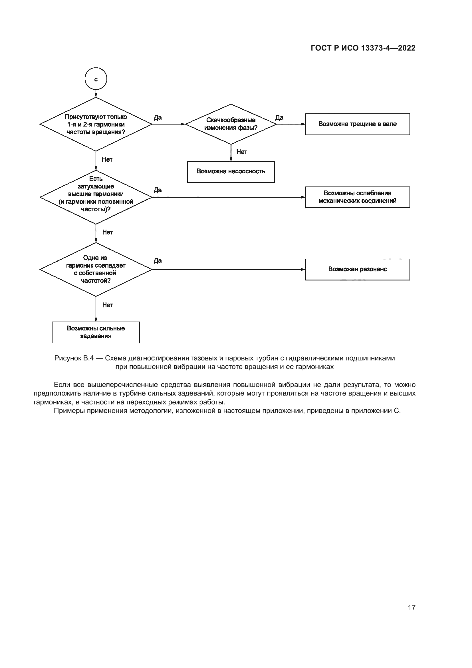
| Область применения: | Настоящий стандарт устанавливает процедуры, выполняемые при диагностировании газовых и паровых турбин с гидравлическими подшипниками Объем и методы диагностирования газовых и паровых турбин на объектах электроэнергетики устанавливаются в соответствии с законодательством об электроэнергетике и требованиями к обеспечению надежности электроэнергетических систем, надежности и безопасности объектов электроэнергетики.. Он предназначен для применения специалистами в области вибрационного диагностирования, инженерами и техниками, обслуживающими соответствующее оборудование, и обеспечивает их пошаговым руководством к выявлению неисправностей на основе измерений вибрации. В нем приведен также ряд примеров, показывающих связь диагностических признаков с неисправностями машин и их узлов |
|
| Расположен в: |
|