Информационная система
«Ёшкин Кот»

Скачать базу одним архивом
Скачать обновления
История создания базы
Карта сайта

Скачать ГОСТ Р 70383-2022 Системы промышленной автоматизации и интеграция. Управление устареванием. Рекомендации по управлению устареванием для пользователей и операторов на промышленных предприятиях

Дата актуализации: 01.06.2025

ГОСТ Р 70383-2022

Системы промышленной автоматизации и интеграция. Управление устареванием. Рекомендации по управлению устареванием для пользователей и операторов на промышленных предприятиях

Обозначение: ГОСТ Р 70383-2022
Статус:действующий
Название рус.:Системы промышленной автоматизации и интеграция. Управление устареванием. Рекомендации по управлению устареванием для пользователей и операторов на промышленных предприятиях
Название англ.:Industrial automation systems and integration. Obsolescence management. Obsolescence management guide for operation managers and machinery users on industrial enterprises
Дата актуализации текста:01.01.2023
Дата актуализации описания:01.01.2023
Дата издания:18.10.2022
Дата введения:01.01.2023
Нормативные ссылки:ГОСТ Р ИСО 31000
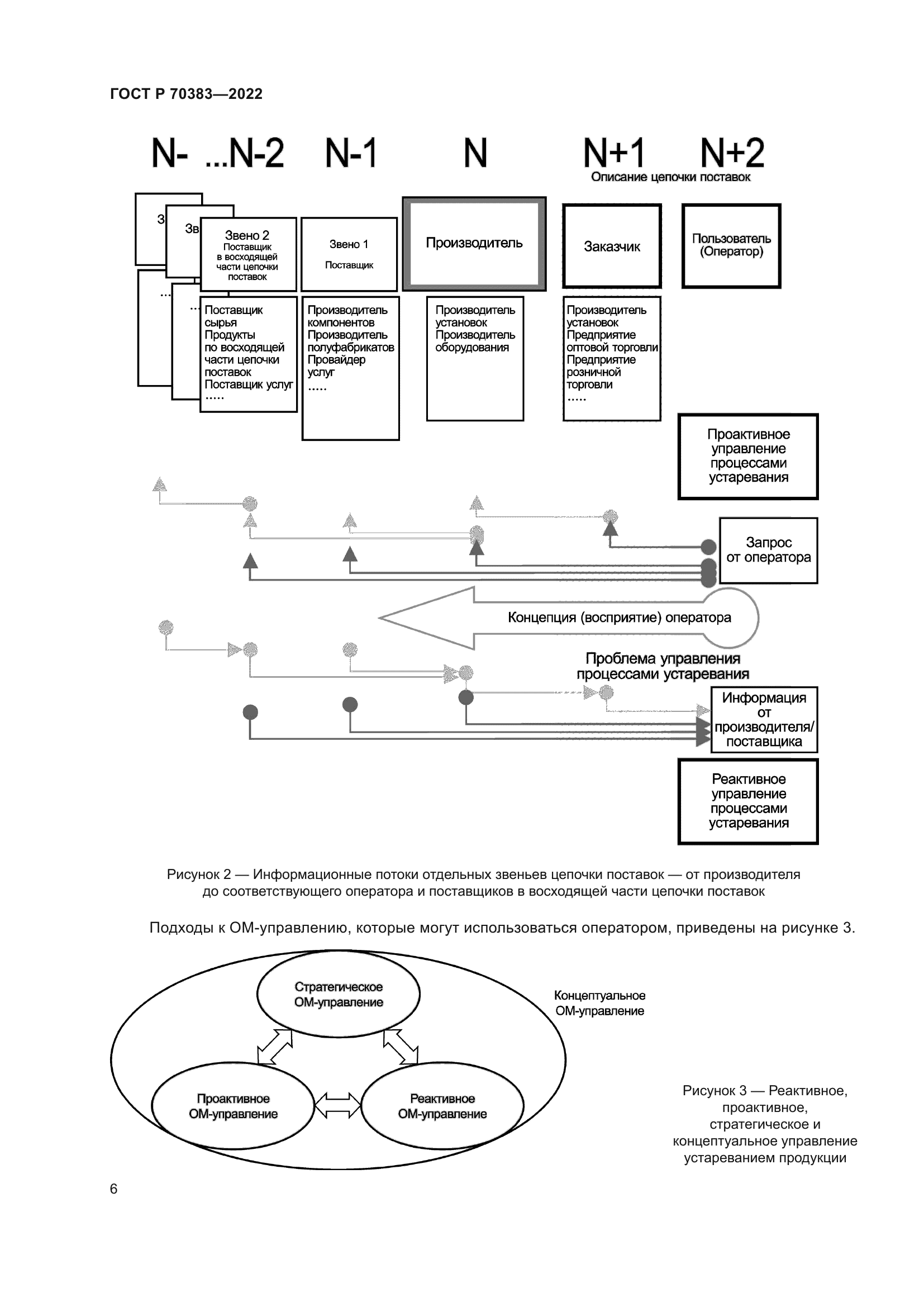
Область применения:Настоящий стандарт устанавливает рекомендации, которые послужат основой для пользователей и операторов на промышленных предприятиях при комплексном управлении процессами устаревания изделий/компонентов (OM-процессами). Настоящий стандарт можно применять во всех областях, в которых используют и обслуживают продукцию, а именно: основное оборудование, инфраструктуру, потребительские товары длительного пользования, расходные материалы, программные продукты и т.д. Настоящий стандарт предназначен в первую очередь для операторов по обслуживанию оборудования и управлению активами. В настоящем стандарте также определены меры, которые необходимо предпринимать в качестве реагирования на устаревание изделий/компонентов. Основное различие между указанными выше методами – это время заблаговременного предупреждения. В то время, как в случае реактивного ОМ-управления устаревание изделий/компонентов уже произошло, при проактивном ОМ-управлении все еще существует возможность предотвращения того или иного устаревания или смягчения его последствий путем принятия соответствующих контрмер
Расположен в:Государственные стандарты Общероссийский классификатор стандартов Охрана окружающей среды, защита человека от воздействия окружающей среды. Безопасность Охрана окружающей среды Жизненный цикл продукции
ГОСТ Р 70383-2022ГОСТ Р 70383-2022ГОСТ Р 70383-2022ГОСТ Р 70383-2022ГОСТ Р 70383-2022ГОСТ Р 70383-2022ГОСТ Р 70383-2022ГОСТ Р 70383-2022ГОСТ Р 70383-2022ГОСТ Р 70383-2022ГОСТ Р 70383-2022ГОСТ Р 70383-2022ГОСТ Р 70383-2022ГОСТ Р 70383-2022ГОСТ Р 70383-2022ГОСТ Р 70383-2022ГОСТ Р 70383-2022ГОСТ Р 70383-2022ГОСТ Р 70383-2022ГОСТ Р 70383-2022ГОСТ Р 70383-2022ГОСТ Р 70383-2022ГОСТ Р 70383-2022ГОСТ Р 70383-2022ГОСТ Р 70383-2022ГОСТ Р 70383-2022ГОСТ Р 70383-2022ГОСТ Р 70383-2022ГОСТ Р 70383-2022ГОСТ Р 70383-2022ГОСТ Р 70383-2022ГОСТ Р 70383-2022

© 2013 Ёшкин Кот :-) Карта сайта