Информационная система
«Ёшкин Кот»

Скачать базу одним архивом
Скачать обновления
История создания базы
Карта сайта

Скачать ГОСТ Р ИСО 18400-101-2022 Качество почвы. Отбор проб. Часть 101. Основные принципы подготовки и применения плана отбора проб

Дата актуализации: 01.06.2025

ГОСТ Р ИСО 18400-101-2022

Качество почвы. Отбор проб. Часть 101. Основные принципы подготовки и применения плана отбора проб

Обозначение: ГОСТ Р ИСО 18400-101-2022
Статус:действующий
Название рус.:Качество почвы. Отбор проб. Часть 101. Основные принципы подготовки и применения плана отбора проб
Название англ.:Soil quality. Sampling. Part 101. Framework for the preparation and application of a sampling plan
Дата актуализации текста:01.01.2023
Дата актуализации описания:01.07.2023
Дата издания:16.06.2022
Дата введения:01.07.2023
Аутентичен стандартам:ISO 18400-101:2017
Нормативные ссылки:ISO 11074
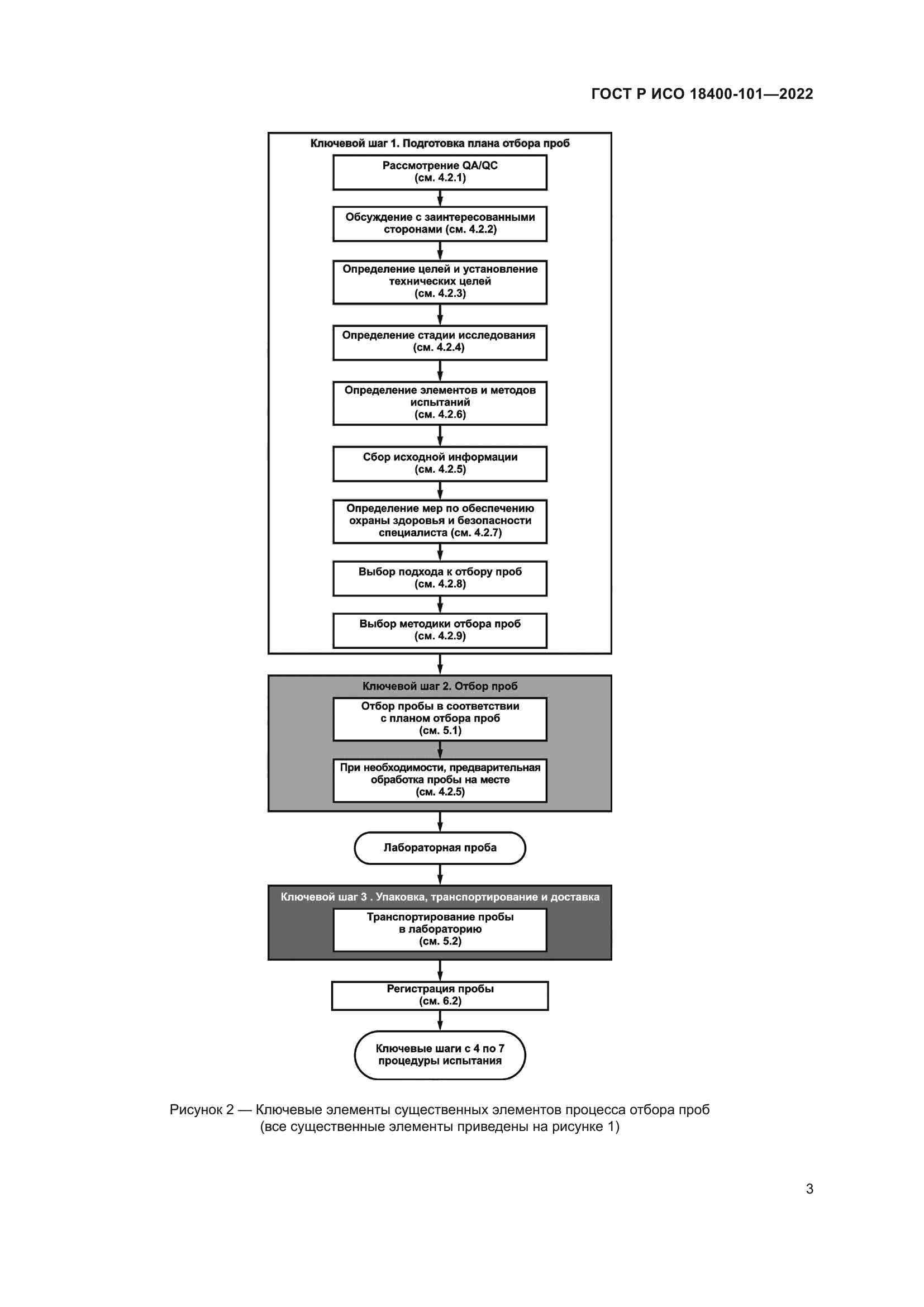
Область применения:Настоящий стандарт устанавливает элементы подхода, которые необходимо применять при подготовке и применении плана отбора проб. План отбора проб описывает, помимо прочего, какие пробы и каким способом необходимо отобрать, чтобы были достигнуты цели программы исследования. Принципы или основные правила, указанные в настоящем стандарте, представляют собой основные принципы, которые необходимо использовать, чтобы: – составлять стандартизированные планы отбора проб для использования в большем количестве стандартных или рутинных обстоятельств; – учитывать специфические требования национального законодательства; и – проектировать и разрабатывать план отбора проб для использования в зависимости от конкретного случая
Расположен в:Государственные стандарты Общероссийский классификатор стандартов Охрана окружающей среды, защита человека от воздействия окружающей среды. Безопасность Качество грунта. Почвоведение Исследование почвы в целом
ГОСТ Р ИСО 18400-101-2022ГОСТ Р ИСО 18400-101-2022ГОСТ Р ИСО 18400-101-2022ГОСТ Р ИСО 18400-101-2022ГОСТ Р ИСО 18400-101-2022ГОСТ Р ИСО 18400-101-2022ГОСТ Р ИСО 18400-101-2022ГОСТ Р ИСО 18400-101-2022ГОСТ Р ИСО 18400-101-2022ГОСТ Р ИСО 18400-101-2022ГОСТ Р ИСО 18400-101-2022ГОСТ Р ИСО 18400-101-2022ГОСТ Р ИСО 18400-101-2022ГОСТ Р ИСО 18400-101-2022ГОСТ Р ИСО 18400-101-2022ГОСТ Р ИСО 18400-101-2022ГОСТ Р ИСО 18400-101-2022ГОСТ Р ИСО 18400-101-2022ГОСТ Р ИСО 18400-101-2022ГОСТ Р ИСО 18400-101-2022

© 2013 Ёшкин Кот :-) Карта сайта