| Обозначение: |  ГОСТ Р ИСО 18400-107-2022 |
| Статус: | действующий |
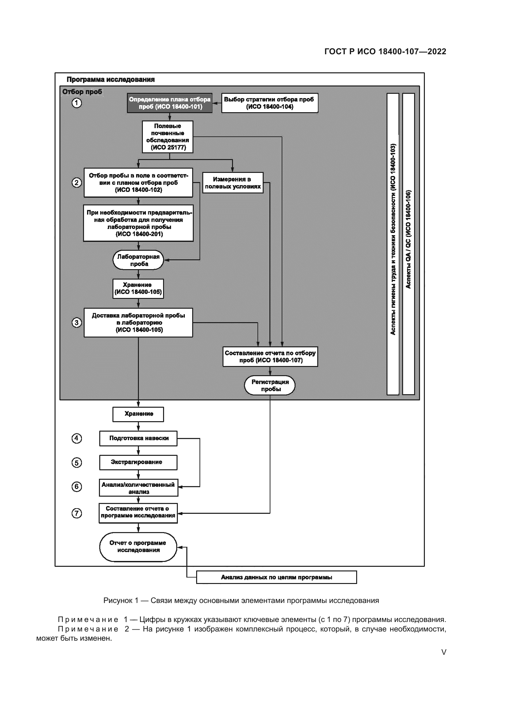
| Название рус.: | Качество почвы. Отбор проб. Часть 107. Регистрация и отчетность |
| Название англ.: | Soil quality. Sampling. Part 107. Recording and reporting |
| Дата актуализации текста: | 01.01.2023 |
| Дата актуализации описания: | 01.07.2023 |
| Дата издания: | 09.06.2022 |
| Дата введения: | 01.07.2023 |
| Аутентичен стандартам: | ISO 18400-107:2017 |
| Нормативные ссылки: | ISO 11074 |
| Область применения: | Настоящий стандарт устанавливает требования к информации, минимально необходимой для составления отчета по отбору проб, независимо от цели исследования |
|
| Расположен в: |
|