| Обозначение: |  ГОСТ Р 59780-2021 |
| Статус: | действующий |
| Название рус.: | Экологический менеджмент. Рекомендации по определению и оценке экологических аспектов производственных процессов |
| Название англ.: | Environmental management. Guidelines for determination and assessment of environmental aspects of manufacturing processes |
| Дата актуализации текста: | 01.01.2023 |
| Дата актуализации описания: | 01.07.2023 |
| Дата издания: | 12.11.2021 |
| Дата введения: | 01.03.2022 |
| Нормативные ссылки: | ГОСТ Р ИСО 14040; ГОСТ Р ИСО 14044; ГОСТ Р 55.0.01; ГОСТ Р 55.0.02 |
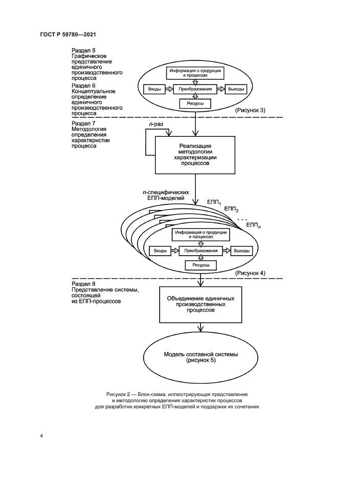
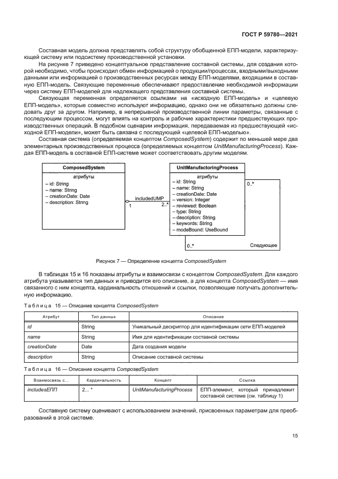
| Область применения: | В настоящем стандарте устанавливается процедура, предназначенная для определения характеристик производственного процесса любой категории, а также для систематического сбора и описания соответствующей экологической информации. В настоящем стандарте определена структура и формализованные процедуры идентификации и сбора ключевой информации, необходимой для оценки эффективности производства. Информация по фактической оценке производственных показателей в настоящем стандарте отсутствует |
|
| Расположен в: |
|