| Обозначение: |  ГОСТ Р 70020-2022 |
| Статус: | действующий |
| Название рус.: | Космическая техника. Интерфейсы и протоколы высокоскоростного межприборного информационного обмена и комплексирования бортовых систем космических аппаратов. SpaceWire-RUS |
| Название англ.: | Space products. Interfaces and protocols of high-speed interunit information exchange and integration of spacecrafts onboard systems. SpaceWire-RUS |
| Дата актуализации текста: | 01.06.2022 |
| Дата актуализации описания: | 01.06.2022 |
| Дата издания: | 02.03.2022 |
| Дата введения: | 01.06.2022 |
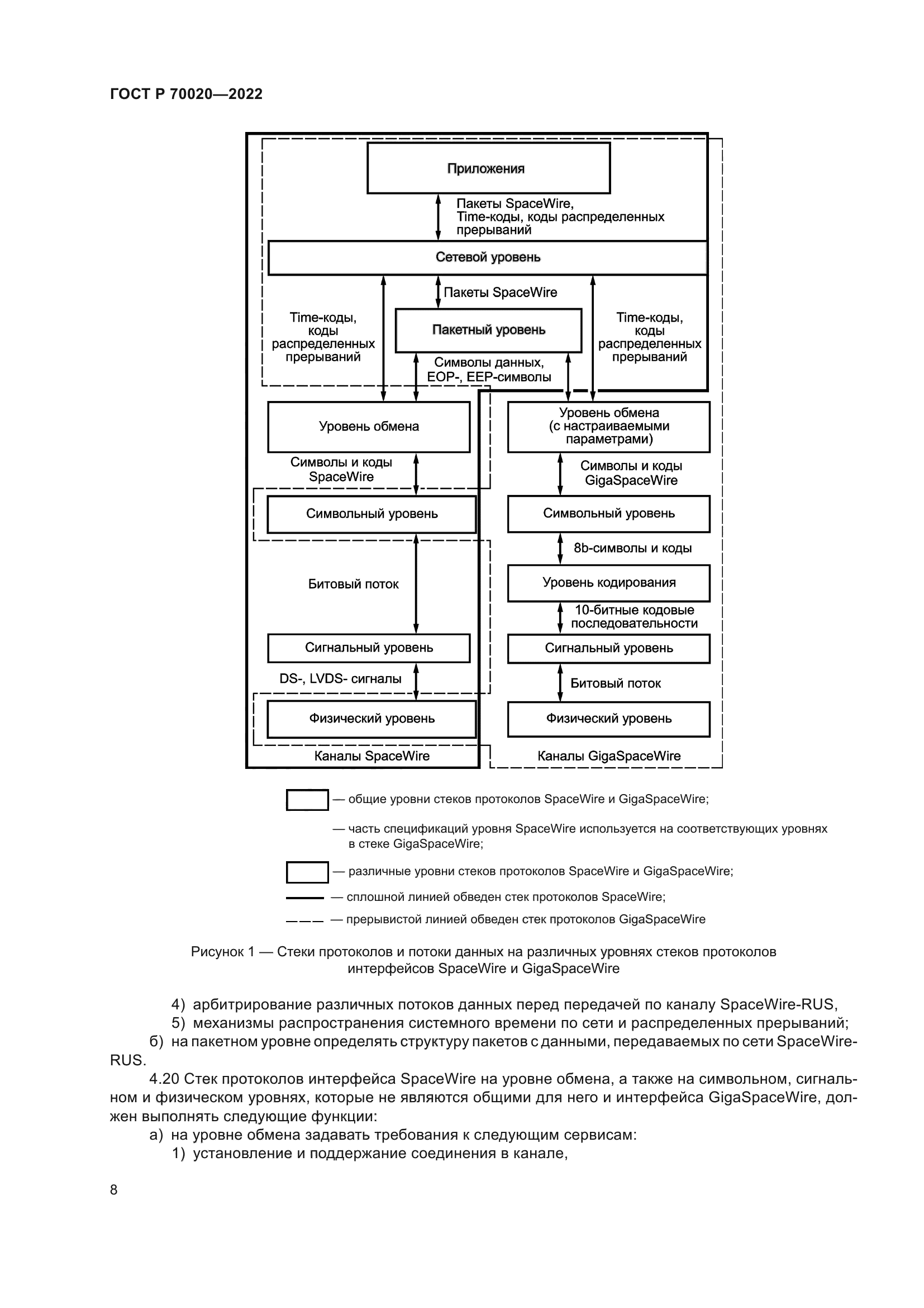
| Область применения: | Настоящий стандарт устанавливает общие требования к интерфейсам и протоколам высокоскоростного межприборного информационного обмена и комплексирования бортовых систем космических аппаратов и систем наземных инфраструктур технологии SpaceWire-RUS. Настоящий стандарт распространяется на служебные системы и системы полезной нагрузки космических и других летательных аппаратов, а также на системы наземных инфраструктур. Настоящий стандарт применяется в тех случаях, в которых его применение предписано требованиями технического задания, а также в ходе выполнения международных договоров и реализации международных проектов и программ при взаимном согласовании всех заинтересованных сторон |
|
| Расположен в: |
|