| Обозначение: |  ГОСТ Р 59833-2021 |
| Статус: | действующий |
| Название рус.: | Дистанционное зондирование Земли из космоса. Продукты тематические цифровые. Требования к систематизации тематических продуктов |
| Название англ.: | Remote sensing of the Earth from space. Digital thematic products. Requirements for the classification of thematic products |
| Дата актуализации текста: | 01.06.2022 |
| Дата актуализации описания: | 01.07.2023 |
| Дата издания: | 10.01.2022 |
| Дата введения: | 01.05.2022 |
| Нормативные ссылки: | ГОСТ Р 59082; ГОСТ Р 59753; ГОСТ Р 59754;ОК 029-2014 (КДЕС) (ОКВЭД2) |
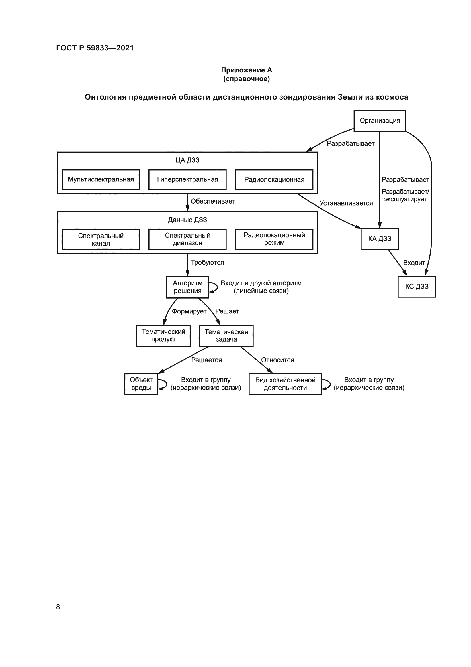
| Область применения: | Настоящий стандарт предназначен для применения организациями, участвующими в разработке технологий и алгоритмов получения тематических продуктов дистанционного зондирования Земли из космоса, а также в создании, распространении и использовании данных дистанционного зондирования Земли из космоса и продуктов их обработки. Настоящий стандарт устанавливает требования к информационной системе тематических задач, решаемых с использованием дистанционного зондирования Земли из космоса, алгоритмов их решения, тематических продуктов дистанционного зондирования Земли из космоса и технологий их получения на основе семантической сети |
|
| Расположен в: |
|