| Обозначение: |  ГОСТ Р 59943-2021 |
| Статус: | действующий |
| Название рус.: | Дороги автомобильные общего пользования. Системы мониторинга мостовых сооружений. Правила проектирования |
| Название англ.: | Automobile roads of general use. Systems of monitoring bridges. Design rules |
| Дата актуализации текста: | 01.06.2022 |
| Дата актуализации описания: | 01.07.2023 |
| Дата издания: | 10.01.2022 |
| Дата введения: | 01.02.2022 |
| Нормативные ссылки: | ГОСТ 27.507; ГОСТ 34.601; ГОСТ 34.602; ГОСТ 14254; ГОСТ 33149; ГОСТ Р 22.1.12; ГОСТ Р 27.302; ГОСТ Р 51901.1; ГОСТ Р 58137-2018; ГОСТ Р 58771;СП 131.13330.2018;СП 274.1325800.2016 |
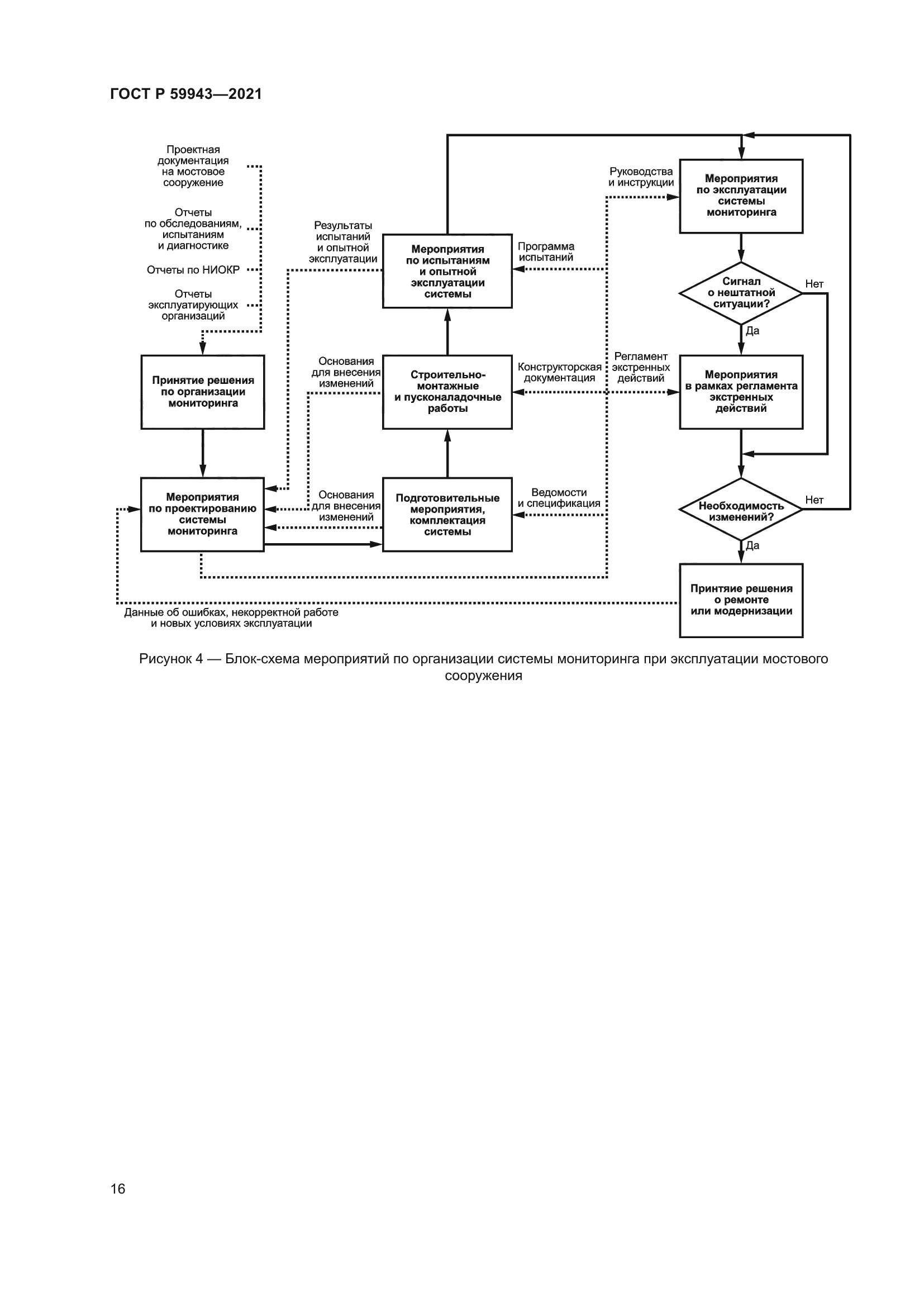
| Область применения: | Настоящий стандарт распространяется на системы мониторинга мостовых сооружений и устанавливает требования к правилам их проектирования при строительстве, реконструкции, капитальном ремонте и содержании автомобильных дорог общего пользования |
|
| Расположен в: |
|