Информационная система
«Ёшкин Кот»

Скачать базу одним архивом
Скачать обновления
История создания базы
Карта сайта

Скачать ГОСТ Р 59078-2020 Электромобили и автомобильные транспортные средства с комбинированными энергоустановками. Классификация

Дата актуализации: 01.06.2025

ГОСТ Р 59078-2020

Электромобили и автомобильные транспортные средства с комбинированными энергоустановками. Классификация

Обозначение: ГОСТ Р 59078-2020
Статус:действующий
Название рус.:Электромобили и автомобильные транспортные средства с комбинированными энергоустановками. Классификация
Название англ.:Electric vehicles and automobile vehicles with combined power plants. Classification
Дата актуализации текста:01.01.2022
Дата актуализации описания:01.01.2022
Дата издания:14.10.2020
Дата введения:30.04.2021
Нормативные ссылки:ГОСТ Р 59102
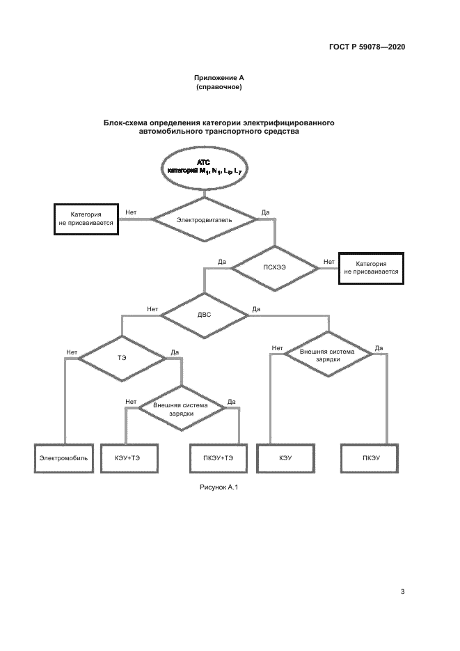
Область применения:Настоящий стандарт распространяется на выпускаемые в обращение на территории Российской Федерации автомобильные транспортные средства (далее – АТС) категорий М1, N1, L6, L7 в соответствии с [1], в конструкции которых имеются: - только электромеханический преобразователь энергии (ЭМПЭ), предназначенный для приведения АТС в движение и перезаряжаемая система хранения электрической энергии (ПСХЭЭ); - ЭМПЭ, двигатель внутреннего сгорания (ДВС) и ПСХЭЭ; - ЭМПЭ, электрохимические топливные элементы и ПСХЭЭ; - ЭМПЭ и фотоэлектрические или фотогальванические элементы и ПСХЭЭ. Настоящий стандарт устанавливает классификацию основных типов АТС, в конструкции которых имеется тяговый электропривод (ТЭП) и ПСХЭЭ в виде аккумуляторной батареи, и определяет формат записи в регистрационных документах АТС характерных аббревиатур согласно классификации
Расположен в:Государственные стандарты Общероссийский классификатор стандартов Дорожно-транспортная техника Дорожно-транспортные средства в целом
ГОСТ Р 59078-2020ГОСТ Р 59078-2020ГОСТ Р 59078-2020ГОСТ Р 59078-2020ГОСТ Р 59078-2020ГОСТ Р 59078-2020ГОСТ Р 59078-2020ГОСТ Р 59078-2020

© 2013 Ёшкин Кот :-) Карта сайта