| Обозначение: |  ГОСТ Р 60.0.7.4-2020 |
| Статус: | действующий |
| Название рус.: | Роботы и робототехнические устройства. Методы математического моделирования и виртуализации испытаний базовых элементов робототехнических комплексов на электромагнитные воздействия при проектировании |
| Название англ.: | Robots and robotic devices. Methods of mathematical modeling and virtua-lization of tests of basic elements of robotic complexes on electromagnetic influences at the design |
| Дата актуализации текста: | 01.06.2021 |
| Дата актуализации описания: | 01.07.2023 |
| Дата издания: | 26.01.2021 |
| Дата введения: | 01.03.2021 |
| Нормативные ссылки: | ГОСТ 2.103; ГОСТ 2.119; ГОСТ 2.120; ГОСТ 16504 |
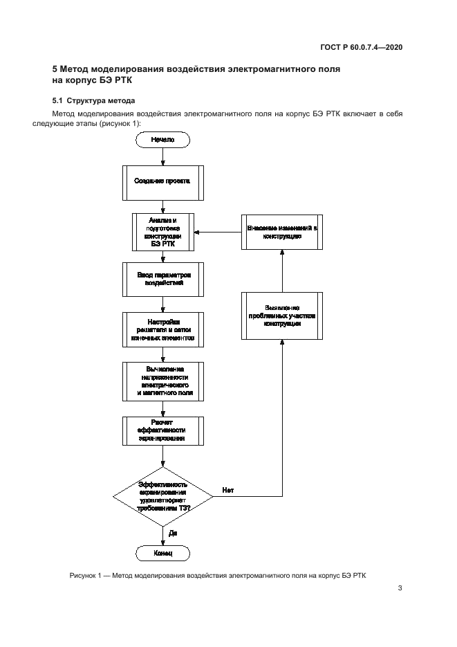
| Область применения: | Настоящий стандарт распространяется на роботы и робототехнические устройства. Настоящий стандарт устанавливает методы математического моделирования и виртуализации испытаний базовых элементов робототехнических комплексов (электронных блоков и узлов) на внешние электромагнитные воздействия, которые могут быть как непреднамеренными (индустриальные помехи, грозовые разряды), так и преднамеренными (электромагнитный терроризм), на ранних этапах проектирования до изготовления опытного образца. Настоящий стандарт не распространяется на рассмотрение всех проблем проектирования и обеспечения надежности робототехнических комплексов |
|
| Расположен в: |
|