| Обозначение: |  ГОСТ Р 59031-2020 |
| Статус: | действующий |
| Название рус.: | Передача электроэнергии постоянным током высокого напряжения. Фильтры активные электрические. Требования и руководство по применению |
| Название англ.: | High-voltage direct current transmission. Active electric filters. Specifications and application |
| Дата актуализации текста: | 01.06.2021 |
| Дата актуализации описания: | 01.07.2023 |
| Дата издания: | 22.12.2020 |
| Дата введения: | 01.01.2021 |
| Нормативные ссылки: | ГОСТ 24376; ГОСТ 24607; ГОСТ 32144; ГОСТ Р 59027; ГОСТ Р 59028; ГОСТ Р 59032.1 |
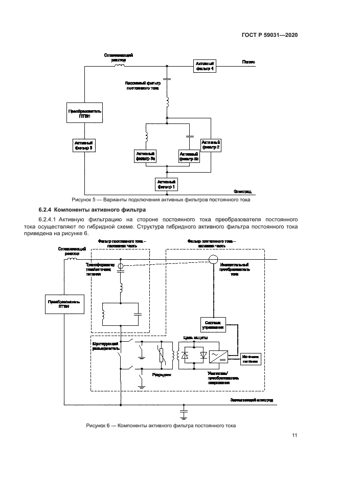
| Область применения: | Настоящий стандарт устанавливает общие рекомендации по использованию активных электрических фильтров, устанавливаемых на сторонах постоянного и переменного тока в системах переменного тока высокого и среднего напряжения и постоянного тока высокого напряжения (далее – ПТВН). Настоящий стандарт распространяется на электрические активные фильтры, которые используются для уменьшения уровня гармонических искажений в системах переменного тока высокого и среднего напряжения и ПТВН. В настоящем стандарте приведены схемы активных фильтров, их основные рабочие характеристики и типовые варианты использования. Настоящий стандарт содержит рекомендации, которые могут быть использованы при разработке технических требований к устройствам активной фильтрации для сетей среднего и высокого напряжения, включая их использование в составе преобразователей постоянного тока высокого напряжения |
|
| Расположен в: |
|