| ||||||||||||||||||||||||||||||||
Скачать ГОСТ 34682.1-2020 Платформы подъемные для инвалидов и других маломобильных групп населения. Требования безопасности к устройству и установке. Часть 1. Платформы лестничные и с наклонным перемещениемДата актуализации: 01.06.2025
| ||||||||||||||||||||||||||||||||
| Обозначение: | ![]() ГОСТ 34682.1-2020 |
| Статус: | действующий |
| Название рус.: | Платформы подъемные для инвалидов и других маломобильных групп населения. Требования безопасности к устройству и установке. Часть 1. Платформы лестничные и с наклонным перемещением |
| Название англ.: | Lifting platforms for persons with impaired mobility. Safety requirements for the construction and installation. Part 1. Stairlifts and inclined lifting platforms |
| Дата актуализации текста: | 01.01.2021 |
| Дата актуализации описания: | 01.07.2023 |
| Дата регистрации: | 30.10.2020 |
| Дата издания: | 19.11.2020 |
| Дата введения: | 01.06.2021 |
| Содержит требования: | EN 81-40:2008 |
| Нормативные ссылки: | ГОСТ 13568; ГОСТ 14254; ГОСТ 23752; ГОСТ 26246.10; ГОСТ 26246.14; ГОСТ 29283; ГОСТ 30030-93; ГОСТ 30331.1-2013; ГОСТ 33984.1-2016; ГОСТ 34682.3-2020; ГОСТ МЭК 60204-1-2002;ГОСТ ISO 12100–2013;ГОСТ ISO 13857-2012;ГОСТ IEC 60947-1; ГОСТ Р МЭК 60204-1-2007;ГОСТ IEC 60947-4-1;ГОСТ IEC 60947-5-1-2014;ГОСТ IEC 61558-1 |
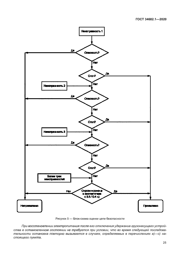
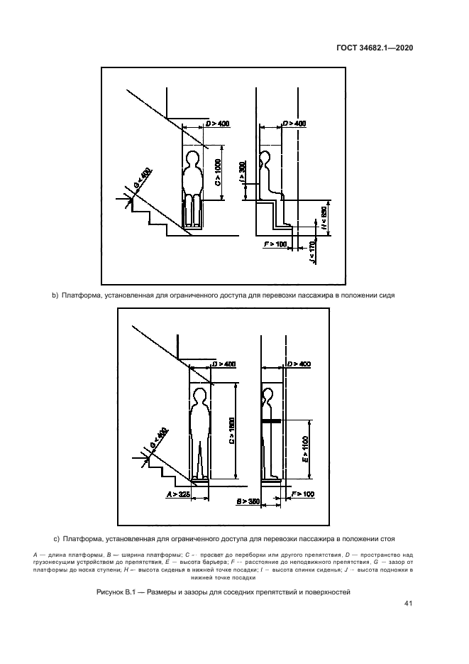
| Область применения: | Настоящий стандарт устанавливает следующие общие требования безопасности к устройству и установке в зданиях (сооружениях) платформ с наклонным перемещением и электроприводом, прикрепленных к строительным конструкциям и предназначенных для использования инвалидами и маломобильными группами населения: - платформа перемещается над лестницей или наклонной поверхностью по прямой или сложной траектории между заданными уровнями; - на платформе возможно перемещение одного человека, как находящегося в инвалидном кресле-коляске, так и без него; - грузонесущее устройство перемещается по направляющим; - для приведения в движение и для удержания грузонесущего устройства платформы можно применять следующие виды приводов: a) с канатами, b) зубчато-реечной передачей, c) цепью, d) фрикционным приводом, e) направляемым канатом с шариками (роликами). В настоящем стандарте рассмотрены все существенные опасности, связанные с платформами, когда они используются по назначению и в условиях, предусмотренных изготовителем (см. раздел 4) |
| Расположен в: | |

























































