| ||||||||||||||||||||||||||||||||||||
Скачать ГОСТ Р 56980.1-2020 Модули фотоэлектрические. Оценка соответствия техническим требованиям. Часть 1. Требования к испытаниямДата актуализации: 01.06.2025
| ||||||||||||||||||||||||||||||||||||
| Обозначение: | ![]() ГОСТ Р 56980.1-2020 |
| Статус: | заменён |
| Название рус.: | Модули фотоэлектрические. Оценка соответствия техническим требованиям. Часть 1. Требования к испытаниям |
| Название англ.: | Photovoltaic modules. Design qualification for technical requirements. Part 1. Test requirements |
| Дата актуализации текста: | 01.01.2021 |
| Дата актуализации описания: | 01.07.2023 |
| Дата издания: | 30.04.2020 |
| Дата введения: | 01.01.2021 |
| Дата окончания срока действия: | 01.01.2023 |
| Взамен: | ГОСТ Р 56980-2016 |
| Заменяющий: | ГОСТ Р 56980.1-2022 |
| Содержит требования: | IEC 61215-1(2016) |
| Нормативные ссылки: | ГОСТ 12.4.026-2015; ГОСТ 1494;ГОСТ IEC 60269-6;ГОСТ ISO/IEC 17025; ГОСТ Р 56978; ГОСТ Р 56979; ГОСТ Р 56980.1-1; ГОСТ Р 56980.2-2020; ГОСТ Р 56981; ГОСТ Р 56983; ГОСТ Р 57230; ГОСТ Р 58648.2; ГОСТ Р 58809.1; ГОСТ Р 58809.2; ГОСТ Р МЭК 60050-826; ГОСТ Р МЭК 60891; ГОСТ Р МЭК 60904-1; ГОСТ Р МЭК 60904-2; ГОСТ Р МЭК 60904-3; ГОСТ Р МЭК 60904-10; ГОСТ Р МЭК 61646; ГОСТ Р МЭК 61701; ГОСТ Р МЭК 61853-1; ГОСТ Р МЭК 62670-1 |
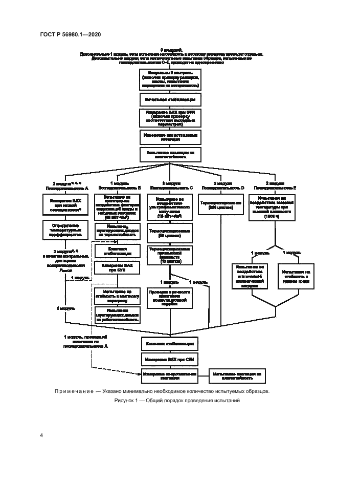
| Область применения: | Настоящий стандарт распространяется на плоские фотоэлектрические модули, предназначенные для длительной работы на открытом воздухе в обычных климатических зонах (см. [1]), и устанавливает требования к проведению испытаний на соответствие техническим требованиям. Стандарт распространяется на фотоэлектрические модули, предназначенные для работы в фотоэлектрических системах с номинальным напряжением постоянного тока не более 1500 В. Настоящий стандарт применим к плоским фотоэлектрическим модулям, которые могут работать при концентрированном излучении со степенью концентрации не более трех. Однако для оценки соответствия таких фотоэлектрических модулей техническим требованиям испытаний по настоящему стандарту и ГОСТ Р 56980.2 может быть недостаточно. Испытания таких модулей следует проводить при значениях тока, напряжения и мощности, ожидаемых при максимальной концентрации, на которую они рассчитаны |
| Расположен в: | |






























