Информационная система
«Ёшкин Кот»

Скачать базу одним архивом
Скачать обновления
История создания базы
Карта сайта

Скачать ГОСТ Р 58790-2019 Техника пожарная. Насосы пожарные. Классификация. Термины и определения

Дата актуализации: 01.06.2025

ГОСТ Р 58790-2019

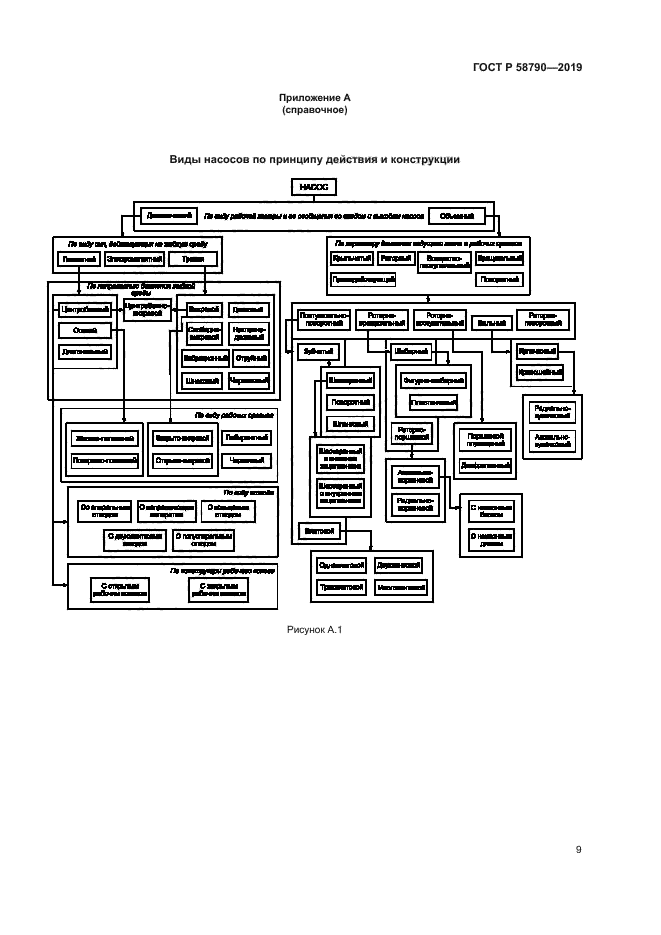
Техника пожарная. Насосы пожарные. Классификация. Термины и определения

Обозначение: ГОСТ Р 58790-2019
Статус:действующий
Название рус.:Техника пожарная. Насосы пожарные. Классификация. Термины и определения
Название англ.:Fire tehniques. Fire-fighting pumps. Classification. Terms and definitions
Дата актуализации текста:01.06.2021
Дата актуализации описания:01.06.2021
Дата издания:04.02.2020
Дата введения:01.01.2021
Область применения:Настоящий стандарт устанавливает основные термины и определения понятий, применяемых при проектировании, производстве, оценке соответствия, эксплуатации, транспортировании, хранении и утилизации пожарных насосов. Термины, установленные настоящим стандартом, рекомендуются для применения во всех видах документации и литературы в области пожарной техники, входящих в сферу действия работ по стандартизации и (или) использующих результаты этих работ
Расположен в:Государственные стандарты Общероссийский классификатор стандартов Охрана окружающей среды, защита человека от воздействия окружающей среды. Безопасность Защита от пожаров Пожаротушение
ГОСТ Р 58790-2019ГОСТ Р 58790-2019ГОСТ Р 58790-2019ГОСТ Р 58790-2019ГОСТ Р 58790-2019ГОСТ Р 58790-2019ГОСТ Р 58790-2019ГОСТ Р 58790-2019ГОСТ Р 58790-2019ГОСТ Р 58790-2019ГОСТ Р 58790-2019ГОСТ Р 58790-2019ГОСТ Р 58790-2019ГОСТ Р 58790-2019

© 2013 Ёшкин Кот :-) Карта сайта