| ||||||||||||||||||||||||||||||||
Скачать ГОСТ Р 27.012-2019 Надежность в технике. Анализ опасности и работоспособности (HAZOP)Дата актуализации: 01.06.2025
| ||||||||||||||||||||||||||||||||
| Обозначение: | ![]() ГОСТ Р 27.012-2019 |
| Статус: | действующий |
| Название рус.: | Надежность в технике. Анализ опасности и работоспособности (HAZOP) |
| Название англ.: | Dependability in technics. Hazard and operability studies (HAZOP studies) |
| Дата актуализации текста: | 01.06.2022 |
| Дата актуализации описания: | 01.07.2023 |
| Дата издания: | 10.12.2019 |
| Дата введения: | 01.07.2020 |
| Взамен: | ГОСТ Р 51901.11-2005 |
| Содержит требования: | IEC 61882(2016) |
| Нормативные ссылки: | ГОСТ Р 27.302; ГОСТ Р 51901.12; ГОСТ Р ИСО 31000; ГОСТ Р ИСО/МЭК 31010; ГОСТ Р МЭК 61160; ГОСТ Р МЭК 61511-3-2018; ГОСТ Р МЭК 62502 |
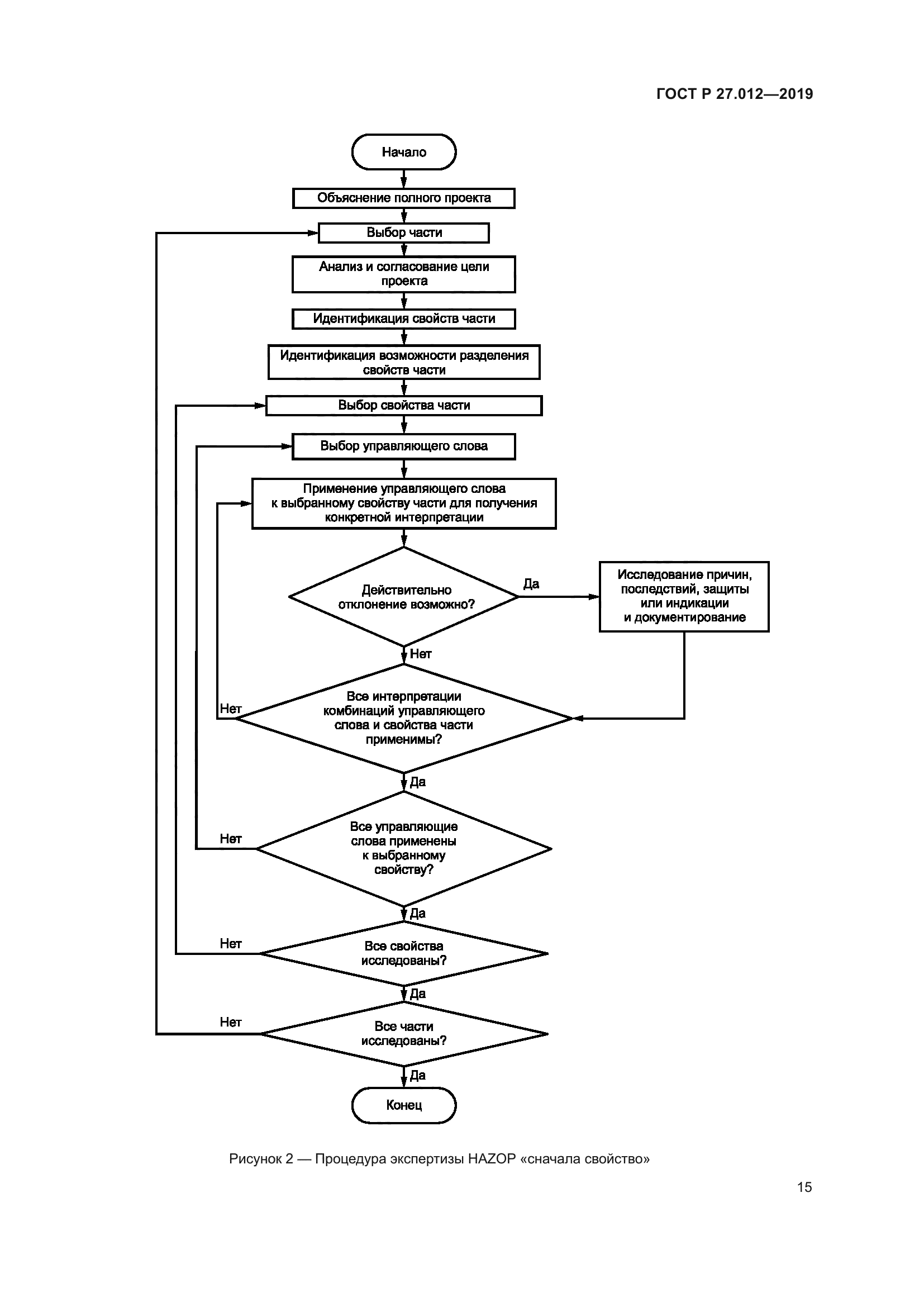
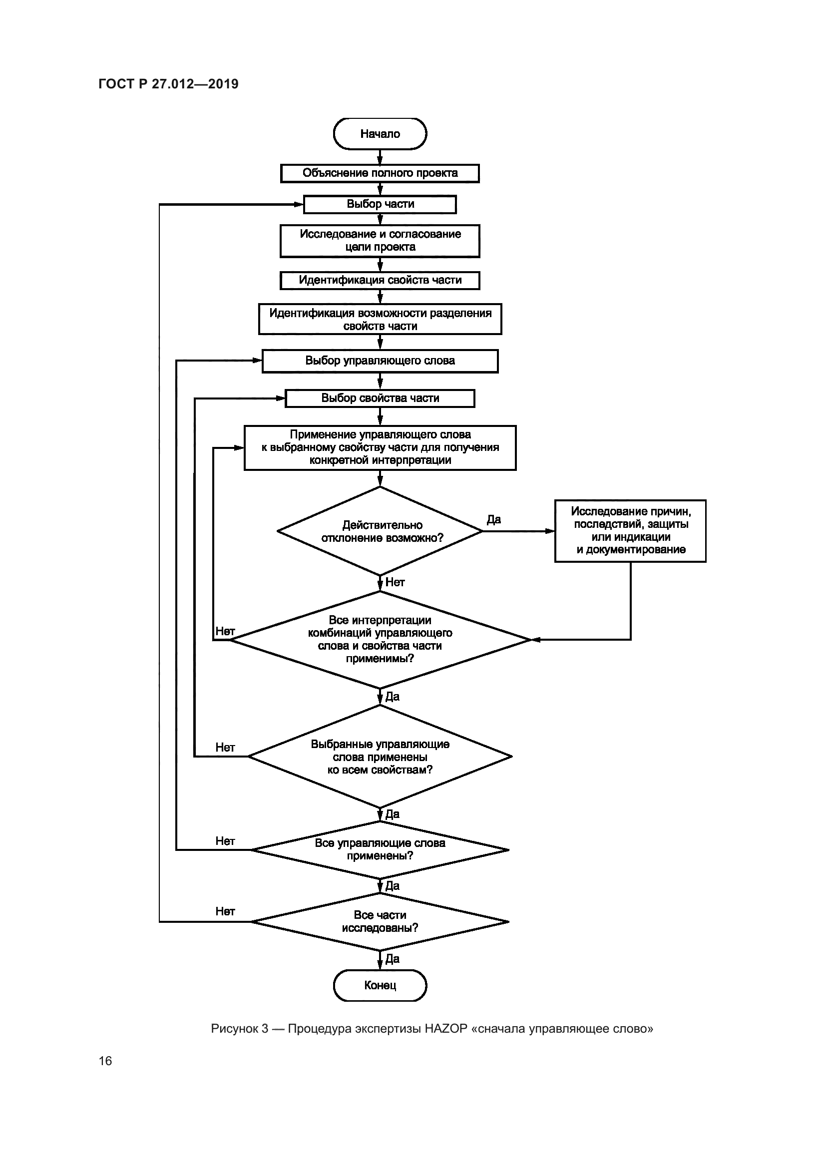
| Область применения: | Настоящий стандарт обеспечивает руководство по методу исследования опасности и работоспособности (далее - исследование HAZOP) систем, использующему набор управляющих слов, определенный в настоящем стандарте. Стандарт содержит также руководство по применению метода и процедур исследования HAZOP, включая определение, подготовку, проведение экспертизы и оформление заключительной документации и др. Стандарт включает большое количество примеров для различных отраслей промышленности, иллюстрирующих проведение исследования HAZOP |
| Расположен в: | |

























































