| Обозначение: |  ГОСТ Р 58648.1-2019 |
| Статус: | действующий |
| Название рус.: | Модули фотоэлектрические. Испытания на транспортабельность. Часть 1. Испытания на стойкость к механическим нагрузкам, возникающим при транспортировании и погрузке упаковок фотоэлектрических модулей |
| Название англ.: | Photovoltaic modules. Transportation testing. Part 1. Resistance tests for mechanical loads during transportation and loading of packages of photovoltaic modules |
| Дата актуализации текста: | 01.01.2021 |
| Дата актуализации описания: | 01.07.2023 |
| Дата издания: | 13.11.2019 |
| Дата введения: | 01.06.2020 |
| Содержит требования: | IEC 62759-1(2015) |
| Нормативные ссылки: | ГОСТ 24346; ГОСТ 28213-89; ГОСТ 30630.0.0; ГОСТ 30630.1.2-99; ГОСТ 30630.1.9-2015;ГОСТ ISO 2244; ГОСТ ИСО 10531-2001; ГОСТ Р 5137199; ГОСТ Р 56980; ГОСТ Р 56983; ГОСТ Р МЭК 61646; ГОСТ Р МЭК 61730-2 |
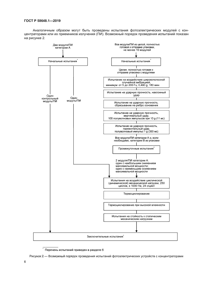
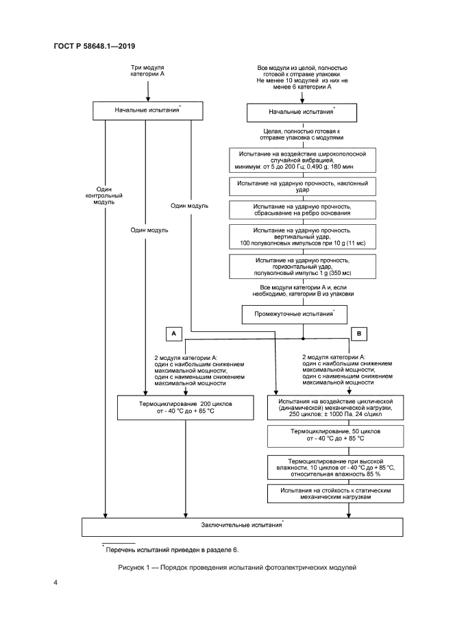
| Область применения: | Настоящий стандарт распространяется на плоские фотоэлектрические модули и устанавливает методы испытаний для определения их стойкости к механическим нагрузкам, которым они могут подвергаться при погрузке, выгрузке и транспортировании упаковочных единиц фотоэлектрических модулей. Стандарт устанавливает методы испытаний полностью готовых к отправке упаковочных единиц, содержащих не менее десяти фотоэлектрических модулей. Настоящий стандарт может быть применен для испытаний фотоэлектрических модулей с концентраторами или их приемников излучения. Стандарт распространяется на жесткие фотоэлектрические модули и на гибкие фотоэлектрические модули, которые в соответствии с требованиями изготовителя должны быть установлены на жестком основании (на/в жесткой монтажной конструкции, интегрированы в жесткую конструкцию |
|
| Расположен в: |
|