Информационная система
«Ёшкин Кот»

Скачать базу одним архивом
Скачать обновления
История создания базы
Карта сайта

Скачать ГОСТ Р ИСО 22675-2019 Протезирование. Испытание голеностопных узлов и узлов стоп протезов нижних конечностей. Требования и методы испытаний

Дата актуализации: 01.06.2025

ГОСТ Р ИСО 22675-2019

Протезирование. Испытание голеностопных узлов и узлов стоп протезов нижних конечностей. Требования и методы испытаний

Обозначение: ГОСТ Р ИСО 22675-2019
Статус:действующий
Название рус.:Протезирование. Испытание голеностопных узлов и узлов стоп протезов нижних конечностей. Требования и методы испытаний
Название англ.:Prosthetics. Testing of ankle-foot devices and foot units. Requirements and test methods
Дата актуализации текста:10.10.2019
Дата актуализации описания:01.07.2023
Дата издания:26.09.2019
Дата введения:01.04.2020
Взамен:ГОСТ Р ИСО 22675-2009
Аутентичен стандартам:ISO 22675:2016
Нормативные ссылки:ISO 8549-1:1989;ISO 10328:2016;ISO 22523:2006
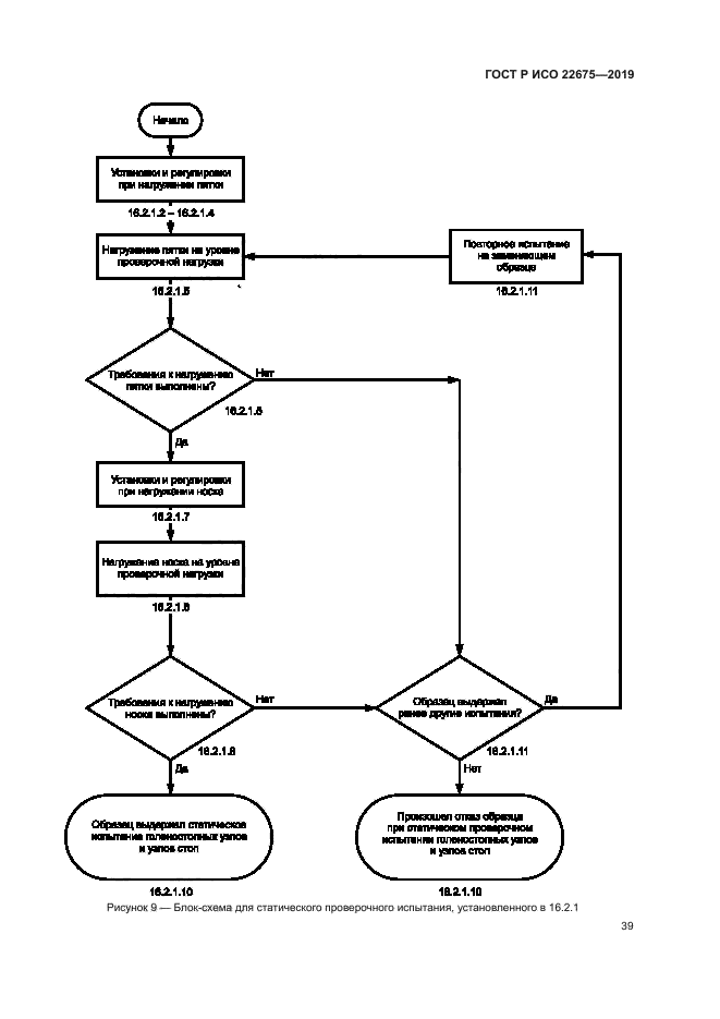
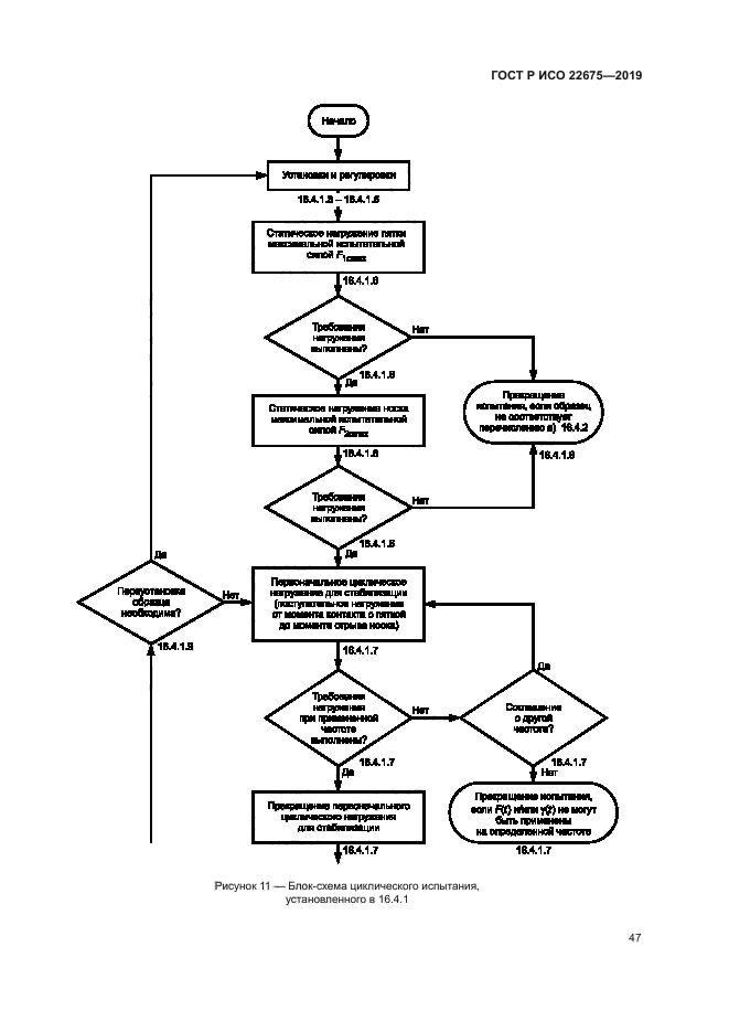
Область применения:ВАЖНО - Настоящий стандарт пригоден для оценки соответствия голеностопных узлов и узлов стоп требованиям прочности, установленным в 4.4 ИСО 22523:2006 (см. примечание 1). Голеностопные узлы и узлы стоп, которые представлены на рынке и подтвердили свое соответствие требованиям прочности, установленным в 4.4 ИСО 22523:2006, посредством удовлетворения соответствующим испытаниям по ИСО 10328:2006, не требуют повторных испытаний по настоящему стандарту. ПРЕДУПРЕЖДЕНИЕ - Настоящий стандарт не пригоден для использования в качестве руководства при отборе конкретного голеностопного узла или узла стопы при назначении протезов нижней конечности индивидуального изготовления! Любое игнорирование этого предупреждения может быть опасным для инвалидов. Настоящий стандарт прежде всего устанавливает процедуру циклического испытания голеностопных узлов и узлов стоп наружных протезов нижних конечностей, позволяющего имитировать реальные условия нагружения в фазе опоры при ходьбе – от опоры на пятку до отрыва носка, что важно для проверки квалификационных требований, таких как прочность, износостойкость и срок службы
Расположен в:Государственные стандарты Общероссийский классификатор стандартов Здравоохранение Средства помощи для лиц с физическими недостатками и увечьями Средства помощи и приспособления для движения
ГОСТ Р ИСО 22675-2019ГОСТ Р ИСО 22675-2019ГОСТ Р ИСО 22675-2019ГОСТ Р ИСО 22675-2019ГОСТ Р ИСО 22675-2019ГОСТ Р ИСО 22675-2019ГОСТ Р ИСО 22675-2019ГОСТ Р ИСО 22675-2019ГОСТ Р ИСО 22675-2019ГОСТ Р ИСО 22675-2019ГОСТ Р ИСО 22675-2019ГОСТ Р ИСО 22675-2019ГОСТ Р ИСО 22675-2019ГОСТ Р ИСО 22675-2019ГОСТ Р ИСО 22675-2019ГОСТ Р ИСО 22675-2019ГОСТ Р ИСО 22675-2019ГОСТ Р ИСО 22675-2019ГОСТ Р ИСО 22675-2019ГОСТ Р ИСО 22675-2019ГОСТ Р ИСО 22675-2019ГОСТ Р ИСО 22675-2019ГОСТ Р ИСО 22675-2019ГОСТ Р ИСО 22675-2019ГОСТ Р ИСО 22675-2019ГОСТ Р ИСО 22675-2019ГОСТ Р ИСО 22675-2019ГОСТ Р ИСО 22675-2019ГОСТ Р ИСО 22675-2019ГОСТ Р ИСО 22675-2019ГОСТ Р ИСО 22675-2019ГОСТ Р ИСО 22675-2019ГОСТ Р ИСО 22675-2019ГОСТ Р ИСО 22675-2019ГОСТ Р ИСО 22675-2019ГОСТ Р ИСО 22675-2019ГОСТ Р ИСО 22675-2019ГОСТ Р ИСО 22675-2019ГОСТ Р ИСО 22675-2019ГОСТ Р ИСО 22675-2019ГОСТ Р ИСО 22675-2019ГОСТ Р ИСО 22675-2019ГОСТ Р ИСО 22675-2019ГОСТ Р ИСО 22675-2019ГОСТ Р ИСО 22675-2019ГОСТ Р ИСО 22675-2019ГОСТ Р ИСО 22675-2019ГОСТ Р ИСО 22675-2019ГОСТ Р ИСО 22675-2019ГОСТ Р ИСО 22675-2019ГОСТ Р ИСО 22675-2019ГОСТ Р ИСО 22675-2019ГОСТ Р ИСО 22675-2019ГОСТ Р ИСО 22675-2019ГОСТ Р ИСО 22675-2019ГОСТ Р ИСО 22675-2019ГОСТ Р ИСО 22675-2019ГОСТ Р ИСО 22675-2019ГОСТ Р ИСО 22675-2019ГОСТ Р ИСО 22675-2019ГОСТ Р ИСО 22675-2019ГОСТ Р ИСО 22675-2019ГОСТ Р ИСО 22675-2019ГОСТ Р ИСО 22675-2019ГОСТ Р ИСО 22675-2019ГОСТ Р ИСО 22675-2019ГОСТ Р ИСО 22675-2019ГОСТ Р ИСО 22675-2019ГОСТ Р ИСО 22675-2019ГОСТ Р ИСО 22675-2019ГОСТ Р ИСО 22675-2019ГОСТ Р ИСО 22675-2019ГОСТ Р ИСО 22675-2019ГОСТ Р ИСО 22675-2019ГОСТ Р ИСО 22675-2019ГОСТ Р ИСО 22675-2019ГОСТ Р ИСО 22675-2019ГОСТ Р ИСО 22675-2019ГОСТ Р ИСО 22675-2019ГОСТ Р ИСО 22675-2019ГОСТ Р ИСО 22675-2019ГОСТ Р ИСО 22675-2019ГОСТ Р ИСО 22675-2019ГОСТ Р ИСО 22675-2019ГОСТ Р ИСО 22675-2019ГОСТ Р ИСО 22675-2019

© 2013 Ёшкин Кот :-) Карта сайта