| Обозначение: |    ГОСТ ISO 17516-2017 | 
| Статус: | действующий | 
| Название рус.: | Продукция парфюмерно-косметическая. Микробиология. Микробиологические нормы | 
| Дата актуализации текста: | 01.06.2024 | 
| Дата актуализации описания: | 01.01.2025 | 
| Дата регистрации: | 30.03.2017 | 
| Дата издания: | 09.02.2024 | 
| Дата введения: | 01.01.2025 | 
| Аутентичен стандартам: | ISO 17516:2014 | 
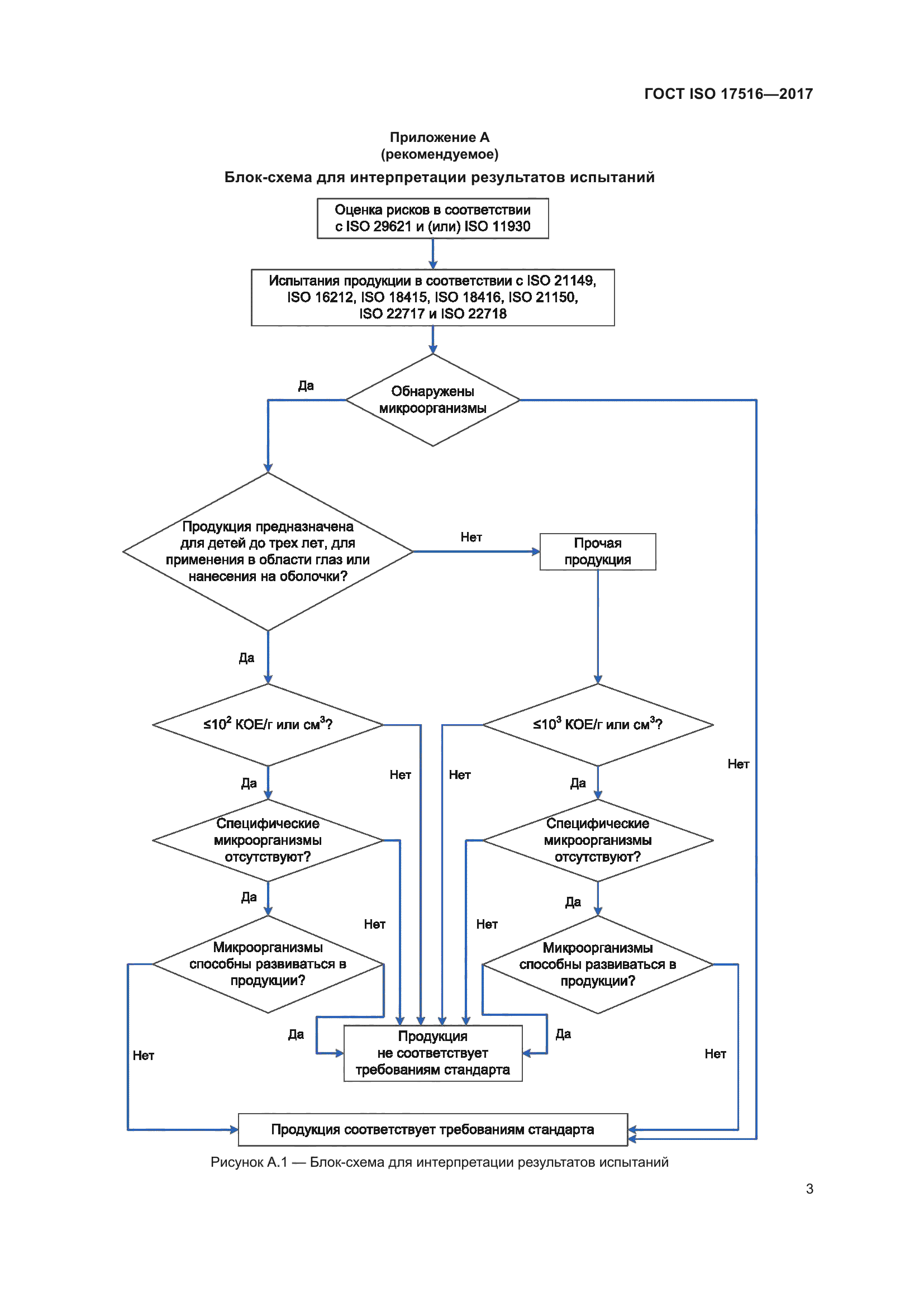
| Область применения: | Требования настоящего стандарта распространяются на все виды парфюмерно-косметической продукции и предназначены для оценки заинтересованными сторонами микробиологических показателей косметической продукции и сырья, из которого она изготовлена. Проведение микробиологических испытаний не является обязательным для продукции, относящейся к группе с низкой степенью микробиологического риска (см. ISO 29621) | 
 | 
| Расположен в: | 
  |