Информационная система
«Ёшкин Кот»

Скачать базу одним архивом
Скачать обновления
История создания базы
Карта сайта

Скачать ГОСТ Р ИСО 14688-1-2017 Геотехнические исследования и испытания. Идентификация и классификация грунтов. Часть 1. Идентификация и описание

Дата актуализации: 01.06.2025

ГОСТ Р ИСО 14688-1-2017

Геотехнические исследования и испытания. Идентификация и классификация грунтов. Часть 1. Идентификация и описание

Обозначение: ГОСТ Р ИСО 14688-1-2017
Статус:действующий
Название рус.:Геотехнические исследования и испытания. Идентификация и классификация грунтов. Часть 1. Идентификация и описание
Название англ.:Geotechnikal investigation and testing. Identification and classification of soil. Part 1. Identification and description
Дата актуализации текста:01.01.2018
Дата актуализации описания:01.07.2023
Дата издания:29.11.2019
Дата введения:01.01.2022
Аутентичен стандартам:ISO 14688-1:2002
Нормативные ссылки:ISO 11259;ISO 14688-2;ISO 14689;ISO 710-1;ISO 710-2
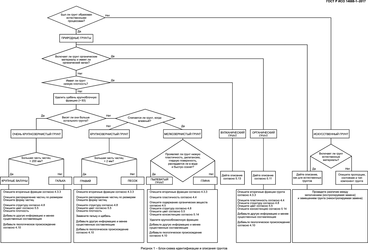
Область применения:Настоящий стандарт совместно со стандартом ИСО 14688-2 устанавливает основные принципы идентификации и классификации грунтов на основе их вещественного состава и характеристик, которые наиболее широко используются для описания грунтов в инженерных целях. Данные характеристики могут изменяться, в связи с чем для конкретных проектов и материалов может потребоваться большая степень детализации классификационных и описательных терминов. Общая идентификация и описание грунтов основаны на системе, предназначенной для использования непосредственно в полевых условиях опытным персоналом и включающей в себя вещественный состав грунта и наиболее широко используемые характеристики, получаемые визуальным и ручным способами. В стандарте приводятся подробные сведения об отдельных характеристиках для идентификации грунтов и терминах, включая относящиеся к результатам полевых испытаний. Данный стандарт применяется к естественным грунтам на месте залегания (in situ), аналогичным техногенно измененным грунтам на месте залегания (in situ), и грунтам, техногенно перемещенным человеком. Идентификация и описание скальных грунтов содержатся в стандарте ИСО 14689. Идентификация и классификация грунтов для целей почвоведения, а также при мероприятиях, применяемых в целях защиты и восстановления загрязненных зон, рассматриваются в ИСО 11259
Расположен в:Государственные стандарты Общероссийский классификатор стандартов Гражданское строительство Земляные работы. Выемка грунта. Сооружение фундаментов. Подземные работы Классификатор государственных стандартов Строительство и стройматериалы Строительные конструкции и детали Методы испытаний. Упаковка. Маркировка
ГОСТ Р ИСО 14688-1-2017ГОСТ Р ИСО 14688-1-2017ГОСТ Р ИСО 14688-1-2017ГОСТ Р ИСО 14688-1-2017ГОСТ Р ИСО 14688-1-2017ГОСТ Р ИСО 14688-1-2017ГОСТ Р ИСО 14688-1-2017ГОСТ Р ИСО 14688-1-2017ГОСТ Р ИСО 14688-1-2017ГОСТ Р ИСО 14688-1-2017ГОСТ Р ИСО 14688-1-2017ГОСТ Р ИСО 14688-1-2017ГОСТ Р ИСО 14688-1-2017ГОСТ Р ИСО 14688-1-2017ГОСТ Р ИСО 14688-1-2017ГОСТ Р ИСО 14688-1-2017

© 2013 Ёшкин Кот :-) Карта сайта