| Обозначение: |  ГОСТ Р ИСО/ТС 10303-1294-2017 |
| Статус: | действующий |
| Название рус.: | Системы автоматизации производства и их интеграция. Представление данных об изделии и обмен этими данными. Часть 1294. Прикладной модуль. Жизненный цикл интерфейса |
| Название англ.: | Industrial automation systems and integration. Product data representation and exchange. Part 1294. Application module. Interface lifecycle |
| Дата актуализации текста: | 01.01.2018 |
| Дата актуализации описания: | 01.07.2023 |
| Дата издания: | 25.06.2020 |
| Дата введения: | 01.07.2019 |
| Аутентичен стандартам: | ISO/TS 10303-1294:2004 |
| Нормативные ссылки: | ISO/IEC 8824-1:2002;ISO 10303-1:1994;ISO 10303-21:2002;ISO 10303-41;ISO 10303-202:1996;ISO/TS 10303-1001:2004;ISO/TS 10303-1017:2004;ISO/TS 10303-1251:2004;ISO/TS 10303-1164:2004 |
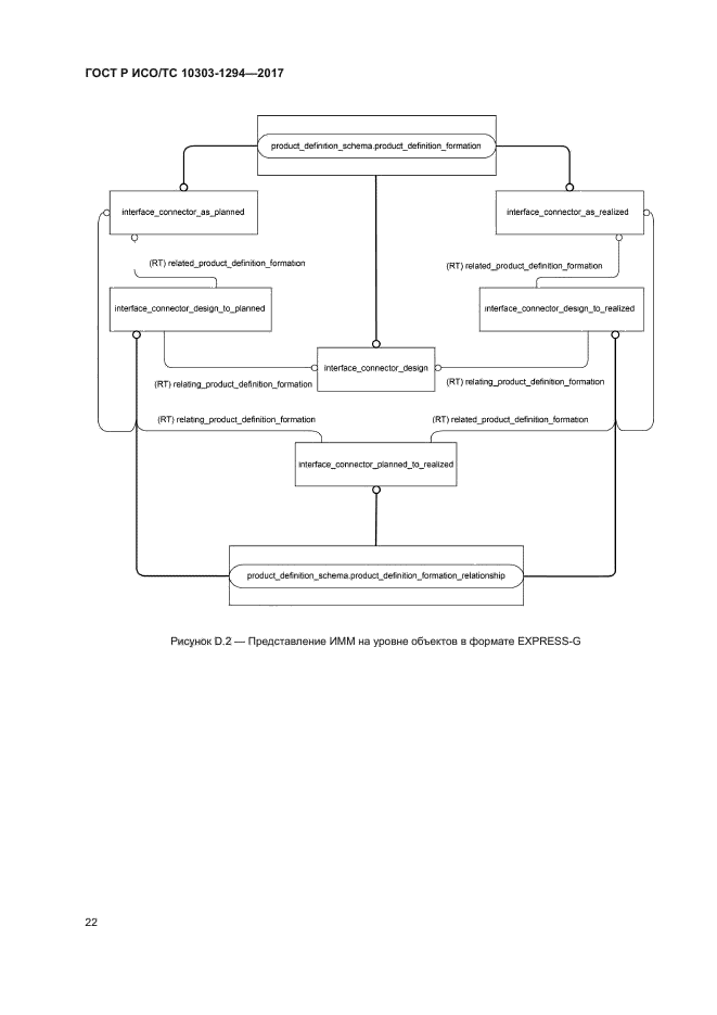
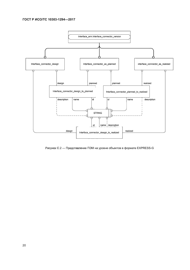
| Область применения: | Настоящий стандарт определяет прикладной модуль «Жизненный цикл интерфейса». В область применения настоящего стандарта входит: - обозначение этапа жизненного цикла (разработанный, планируемый в производстве или изготовленный) интерфейсного соединителя, являющегося изделием или частью изделия, взаимодействующим с одним или более другими изделиями; - связь между рабочим проектом интерфейса, планируемым в производстве интерфейсом и изготовленным (существующим в действительности) интерфейсом |
|
| Расположен в: |
|