Информационная система
«Ёшкин Кот»

Скачать базу одним архивом
Скачать обновления
История создания базы
Карта сайта

Скачать ГОСТ Р 57758-2017 Ресурсосбережение. Обращение с отходами. Подготовка аналитических навесок из лабораторной пробы

Дата актуализации: 01.06.2025

ГОСТ Р 57758-2017

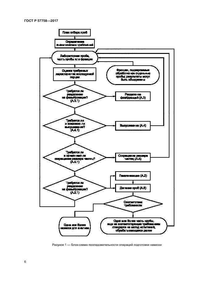
Ресурсосбережение. Обращение с отходами. Подготовка аналитических навесок из лабораторной пробы

Обозначение: ГОСТ Р 57758-2017
Статус:действующий
Название рус.:Ресурсосбережение. Обращение с отходами. Подготовка аналитических навесок из лабораторной пробы
Название англ.:Resources saving. Waste treatment. Preparation of test portions from the laboratory sample
Дата актуализации текста:01.01.2021
Дата актуализации описания:01.07.2023
Дата издания:29.11.2019
Дата введения:01.05.2018
Нормативные ссылки:ГОСТ 31886;ГОСТ 33510;ГОСТ Р ИСО 14050;ГОСТ Р 52104;ГОСТ Р 53692;ГОСТ Р 54098;ГОСТ Р 54884;ГОСТ Р 54887
Область применения:Настоящий стандарт устанавливает требования к надлежащей (добросовестной) лабораторной практике для безопасной подготовки аналитических навесок из лабораторной пробы отходов и шламов. Настоящий стандарт распространяется на методы подготовки аналитических навесок из лабораторной пробы любых отходов, включая шламы и осадки сточных вод. Настоящий стандарт не распространяется на радиоактивные отходы и шламы, которые попадают в сферу действия другого законодательства. Требования, установленные настоящим стандартом, предназначены для добровольного применения в нормативно-правовой, нормативной, технической и проектно-конструкторской документации, а также в научно-технической, учебной и справочной литературе применительно к процессам обращения с отходами на этапах их технологического цикла отходов с вовлечением соответствующих материальных ресурсов в хозяйственную деятельность в качестве вторичного сырья, обеспечивая при этом сохранение и защиту окружающей среды, здоровья и жизни людей
Расположен в:Государственные стандарты Общероссийский классификатор стандартов Охрана окружающей среды, защита человека от воздействия окружающей среды. Безопасность Отходы Отходы в целом Классификатор государственных стандартов Общетехнические и организационно-методические стандарты Общетехнические и метрологические термины, обозначения и величины Общетехнические термины, обозначения и величины Система документации Система документации, определяющая показатели качества, надежности и долговечности продукции
ГОСТ Р 57758-2017ГОСТ Р 57758-2017ГОСТ Р 57758-2017ГОСТ Р 57758-2017ГОСТ Р 57758-2017ГОСТ Р 57758-2017ГОСТ Р 57758-2017ГОСТ Р 57758-2017ГОСТ Р 57758-2017ГОСТ Р 57758-2017ГОСТ Р 57758-2017ГОСТ Р 57758-2017ГОСТ Р 57758-2017ГОСТ Р 57758-2017ГОСТ Р 57758-2017ГОСТ Р 57758-2017ГОСТ Р 57758-2017ГОСТ Р 57758-2017ГОСТ Р 57758-2017ГОСТ Р 57758-2017ГОСТ Р 57758-2017ГОСТ Р 57758-2017ГОСТ Р 57758-2017ГОСТ Р 57758-2017ГОСТ Р 57758-2017ГОСТ Р 57758-2017ГОСТ Р 57758-2017ГОСТ Р 57758-2017ГОСТ Р 57758-2017ГОСТ Р 57758-2017ГОСТ Р 57758-2017ГОСТ Р 57758-2017ГОСТ Р 57758-2017ГОСТ Р 57758-2017ГОСТ Р 57758-2017ГОСТ Р 57758-2017ГОСТ Р 57758-2017ГОСТ Р 57758-2017ГОСТ Р 57758-2017ГОСТ Р 57758-2017ГОСТ Р 57758-2017ГОСТ Р 57758-2017ГОСТ Р 57758-2017ГОСТ Р 57758-2017

© 2013 Ёшкин Кот :-) Карта сайта