| Обозначение: |  ГОСТ Р 57723-2017 |
| Статус: | действующий |
| Название рус.: | Информационно-коммуникационные технологии в образовании. Системы электронно-библиотечные. Общие положения |
| Название англ.: | Information and communication technologies in education. Electronic-library systems. General regulations |
| Дата актуализации текста: | 01.01.2021 |
| Дата актуализации описания: | 01.07.2023 |
| Дата издания: | 28.11.2018 |
| Дата введения: | 01.09.2018 |
| Нормативные ссылки: | ГОСТ 7.1; ГОСТ 7.82; ГОСТ Р 7.0.83-2013; ГОСТ Р 7.0.96-2016; ГОСТ Р 53653-2009; ГОСТ Р 53620; ГОСТ Р 55750-2013; ГОСТ Р 55751-2013; ГОСТ Р ИСО/МЭК 2382-36-2011 |
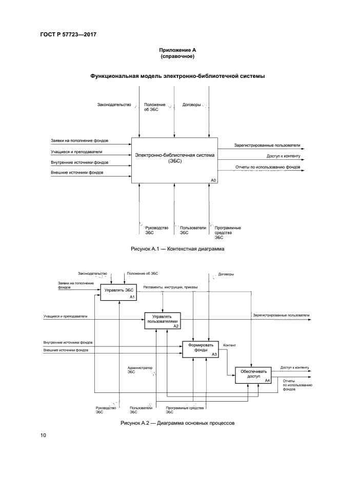
| Область применения: | Настоящий стандарт устанавливает общие положения применительно к электронно-библиотечной системе (ЭБС), ориентированной преимущественно на обеспечение потребностей образовательных организаций при реализации образовательных программ с применением различных форм электронного обучения и дистанционных образовательных технологий, с учетом их функционирования в составе электронной информационно-образовательной среды образовательной организации и возможности корпоративного использования и информационного обмена между различными системами и средами |
|
| Расположен в: |
|