| ||||||||||||||||||||||||||||||
Скачать ГОСТ Р 57656-2017 Пространственные данные. Метаданные. Часть 2. Расширения для изображений и матричных данныхДата актуализации: 01.06.2025
| ||||||||||||||||||||||||||||||
| Обозначение: | ![]() ГОСТ Р 57656-2017 |
| Статус: | действующий |
| Название рус.: | Пространственные данные. Метаданные. Часть 2. Расширения для изображений и матричных данных |
| Название англ.: | Spatial data. Metadata. Part 2. Extensions for imagery and gridded data |
| Дата актуализации текста: | 01.01.2018 |
| Дата актуализации описания: | 01.07.2023 |
| Дата издания: | 13.10.2017 |
| Дата введения: | 01.06.2018 |
| Содержит требования: | ISO 19115-2:2009 |
| Нормативные ссылки: | ГОСТ Р 57668-2017; ГОСТ Р 57773-2017 |
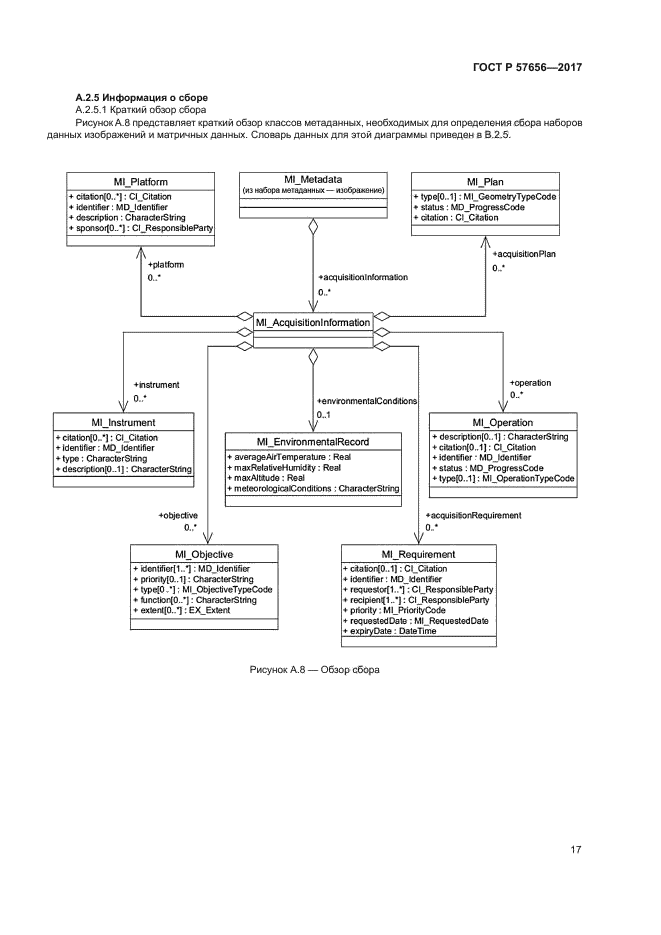
| Область применения: | Настоящий стандарт предназначен для расширения ГОСТ Р 57668, устанавливающего общие требования к метаданным на пространственные данные, и определяет схему, необходимую для описания изображений и матричных данных. Это расширение относится к метаданным, необходимым для описания процессов создания пространственных данных из исходных данных, включая свойства системы измерения, численные методы и вычислительные процедуры, используемые в процессе их создания. Метаданные, необходимые для обращения к данным покрытия в целом, в достаточной мере рассмотрены в ГОСТ Р 57668 |
| Расположен в: | |

















































