| Обозначение: |  ГОСТ Р ИСО 16269-4-2017 |
| Статус: | действующий |
| Название рус.: | Статистические методы. Статистическое представление данных. Часть 4. Выявление и обработка выбросов |
| Название англ.: | Statistical methods. Statistical data presentation. Part 4. Detection and treatment of outliers |
| Дата актуализации текста: | 01.01.2018 |
| Дата актуализации описания: | 01.01.2021 |
| Дата издания: | 24.08.2017 |
| Дата введения: | 01.12.2018 |
| Аутентичен стандартам: | ISO 16269-4:2010 |
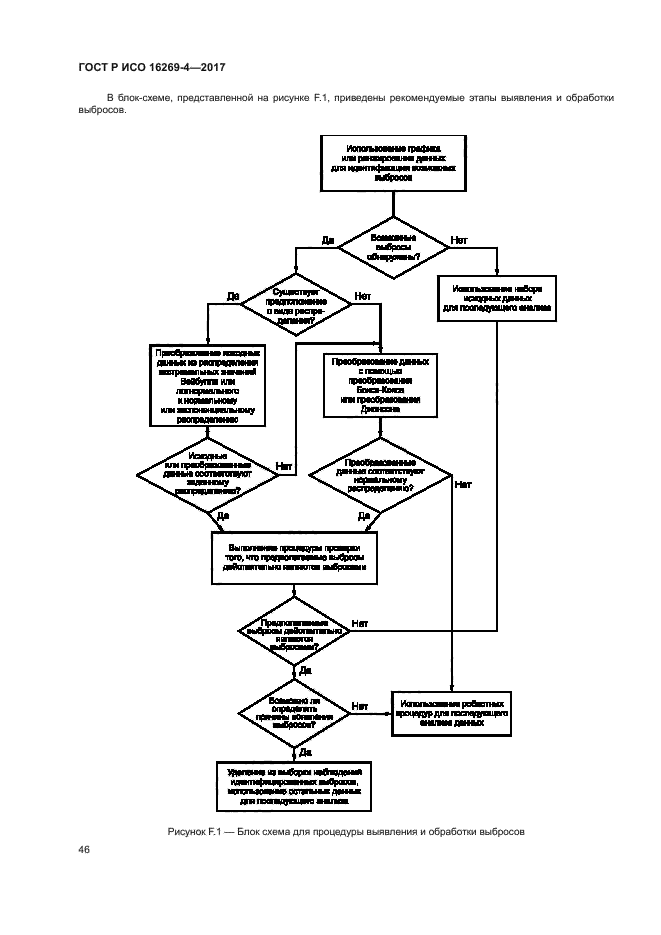
| Область применения: | В настоящем стандарте установлены статистические критерии и методы графического анализа данных, полученные в результате измерений. В настоящем стандарте приведены рекомендации по методам определения робастных оценок и процедурам проверки наличия выбросов в данных. Методы, представленные в настоящем стандарте, предназначены главным образом для выявления и обработки выбросов одномерных данных. Однако в настоящем стандарте представлены также некоторые рекомендации по работе с многомерными данными и данными регрессионного анализа |
|
| Расположен в: |
|