Информационная система
«Ёшкин Кот»

Скачать базу одним архивом
Скачать обновления
История создания базы
Карта сайта

Скачать ГОСТ Р 57590-2017 Аддитивные технологические процессы. Базовые принципы - часть 3. Общие требования

Дата актуализации: 01.06.2025

ГОСТ Р 57590-2017

Аддитивные технологические процессы. Базовые принципы - часть 3. Общие требования

Обозначение: ГОСТ Р 57590-2017
Статус:заменён
Название рус.:Аддитивные технологические процессы. Базовые принципы - часть 3. Общие требования
Название англ.:Additive processes. Basic principles. Part 3. General requirements
Дата актуализации текста:01.06.2022
Дата актуализации описания:01.01.2023
Дата издания:11.04.2019
Дата введения:01.12.2017
Дата окончания срока действия:01.12.2022
Заменяющий:ГОСТ Р ИСО/АСТМ 52950-2022
Нормативные ссылки:ГОСТ Р 57558-2017
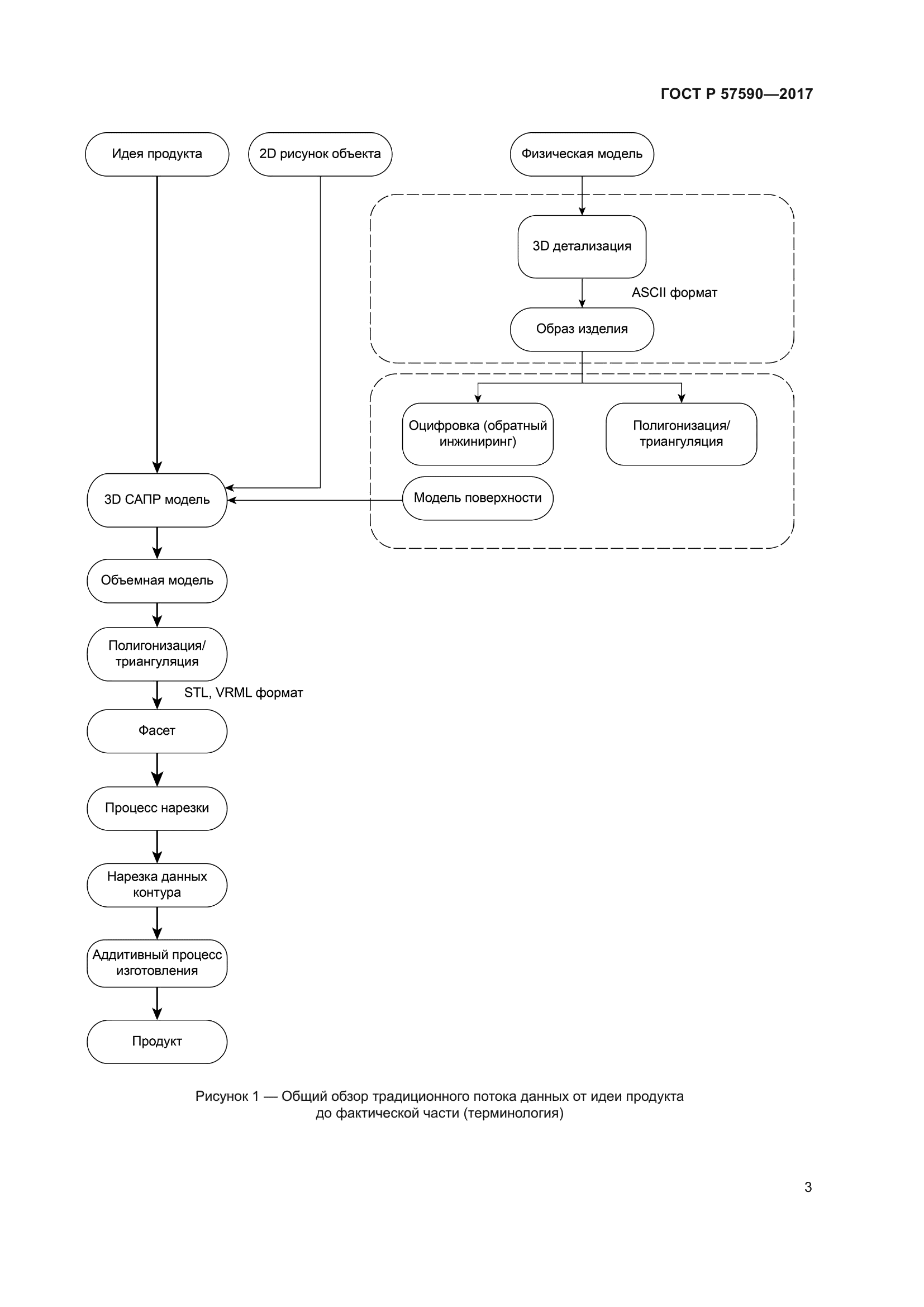
Область применения:Настоящий стандарт устанавливает основные термины и определения для обмена данными в аддитивном производстве. Настоящий стандарт определяет термины и определения для описания геометрии изделия или его частей в аддитивном производстве, описывает способы обмена данными, типы файлов и форматирование. Настоящий стандарт: - описывает подходящие форматы для обмена данными, которые используют в аддитивных технологических процессах; - описывает существующие форматы разработки 3D-геометрии для аддитивного производства; - описывает существующие форматы файлов, используемые в рамках современного аддитивного производства; - обеспечивает понимание необходимых функций обмена данных для гармонизации с международными стандартами. Настоящий стандарт предназначен для пользователей и производителей процессов производства аддитивных материалов и связанных с ними программных систем. Он применяется везде, где используются аддитивные процессы, в частности: - в области использования продукции системы аддитивных технологий и оборудования, включая программное обеспечение; - в области деятельности инженеров-программистов, работающих в CAD/CAE системах; - в области деятельности разработчиков систем обратной разработки; - контрольными органами, которые устанавливают соответствие конструкторских и фактических значений геометрии изделия
Расположен в:Государственные стандарты Общероссийский классификатор стандартов Химическая промышленность Производство в химической промышленности Продукты химической промышленности Продукты химической промышленности в целом Металлургия Порошковая металлургия Классификатор государственных стандартов Химические продукты и резиноасбестовые изделия Общие правила и нормы по химической промышленности Термины и обозначения
ГОСТ Р 57590-2017ГОСТ Р 57590-2017ГОСТ Р 57590-2017ГОСТ Р 57590-2017ГОСТ Р 57590-2017ГОСТ Р 57590-2017ГОСТ Р 57590-2017ГОСТ Р 57590-2017ГОСТ Р 57590-2017ГОСТ Р 57590-2017ГОСТ Р 57590-2017ГОСТ Р 57590-2017

© 2013 Ёшкин Кот :-) Карта сайта