Информационная система
«Ёшкин Кот»

Скачать базу одним архивом
Скачать обновления
История создания базы
Карта сайта

Скачать ГОСТ Р 57555-2017 Нефтяная и газовая промышленность. Сооружения нефтегазопромысловые морские. Верхние строения

Дата актуализации: 01.06.2025

ГОСТ Р 57555-2017

Нефтяная и газовая промышленность. Сооружения нефтегазопромысловые морские. Верхние строения

Обозначение: ГОСТ Р 57555-2017
Статус:действующий
Название рус.:Нефтяная и газовая промышленность. Сооружения нефтегазопромысловые морские. Верхние строения
Название англ.:Petroleum and natural gas industry. Offshore oil and gas field structures. Topsides structure
Дата актуализации текста:01.01.2021
Дата актуализации описания:01.07.2023
Дата издания:08.08.2017
Дата введения:01.06.2018
Содержит требования:ISO 19901-3:2014
Нормативные ссылки:ГОСТ 9.908;ГОСТ Р 21.1101;ГОСТ Р 51901.1;ГОСТ Р 54483;ГОСТ Р 55311-2012;ГОСТ Р 57123;ГОСТ Р 57148;ГОСТ Р ИСО 17776;СП 16.13330.2011;СП 20.13330.2011;СП 28.13330.2012;СН 2.2.4/2.1.8.566;СН 2.5.2.048
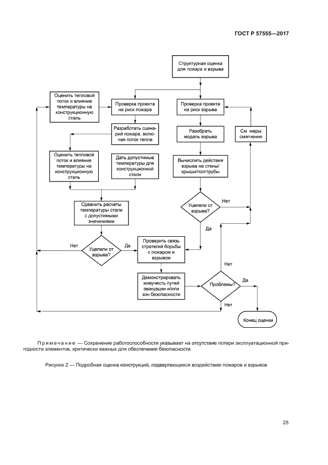
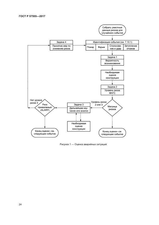
Область применения:Настоящий стандарт устанавливает требования, предъявляемые к проектированию, изготовлению, монтажу, переоборудованию, эксплуатационному контролю и мониторингу технического состояния верхних строений (ВС) морских нефтегазопромысловых сооружений (МНГС), устанавливаемых на континентальном шельфе (в том числе замерзающем), в территориальном море и внутренних водах Российской Федерации. Требования настоящего стандарта предъявляются к переоборудованию и техническому обслуживанию с учетом приемлемости для целостности конструкций ВС. Воздействия на элементы конструкций ВС определяются на основе настоящего стандарта совместно с другими документами по стандартизации комплекса «Нефтяная и газовая промышленность. Сооружения нефтегазопромысловые морские». Настоящий стандарт распространяется: - на ВС МНГС, устанавливаемых на морское дно; - ВС плавучих МНГС, удержание (устойчивость) которых обеспечивается якорными связями. Настоящий стандарт не распространяется на элементы ВС плавучих сооружений, которые являются частью корпуса плавучего сооружения. Настоящий стандарт применяют только к тем элементам конструкций ВС плавучих сооружений, которые не обеспечивают общей целостности плавучего МНГС
Расположен в:Государственные стандарты Общероссийский классификатор стандартов Добыча и переработка нефти, газа и смежные производства Оборудование для нефтяной и газовой промышленности Оборудование для разведки, бурения и добычи Классификатор государственных стандартов Нефтяные продукты Общие правила и нормы по нефтеперерабатывающей промышленности Термины и обозначения
ГОСТ Р 57555-2017ГОСТ Р 57555-2017ГОСТ Р 57555-2017ГОСТ Р 57555-2017ГОСТ Р 57555-2017ГОСТ Р 57555-2017ГОСТ Р 57555-2017ГОСТ Р 57555-2017ГОСТ Р 57555-2017ГОСТ Р 57555-2017ГОСТ Р 57555-2017ГОСТ Р 57555-2017ГОСТ Р 57555-2017ГОСТ Р 57555-2017ГОСТ Р 57555-2017ГОСТ Р 57555-2017ГОСТ Р 57555-2017ГОСТ Р 57555-2017ГОСТ Р 57555-2017ГОСТ Р 57555-2017ГОСТ Р 57555-2017ГОСТ Р 57555-2017ГОСТ Р 57555-2017ГОСТ Р 57555-2017ГОСТ Р 57555-2017ГОСТ Р 57555-2017ГОСТ Р 57555-2017ГОСТ Р 57555-2017ГОСТ Р 57555-2017ГОСТ Р 57555-2017ГОСТ Р 57555-2017ГОСТ Р 57555-2017ГОСТ Р 57555-2017ГОСТ Р 57555-2017ГОСТ Р 57555-2017ГОСТ Р 57555-2017ГОСТ Р 57555-2017ГОСТ Р 57555-2017ГОСТ Р 57555-2017ГОСТ Р 57555-2017ГОСТ Р 57555-2017ГОСТ Р 57555-2017ГОСТ Р 57555-2017ГОСТ Р 57555-2017ГОСТ Р 57555-2017ГОСТ Р 57555-2017ГОСТ Р 57555-2017ГОСТ Р 57555-2017ГОСТ Р 57555-2017ГОСТ Р 57555-2017ГОСТ Р 57555-2017ГОСТ Р 57555-2017ГОСТ Р 57555-2017ГОСТ Р 57555-2017ГОСТ Р 57555-2017ГОСТ Р 57555-2017ГОСТ Р 57555-2017ГОСТ Р 57555-2017ГОСТ Р 57555-2017ГОСТ Р 57555-2017ГОСТ Р 57555-2017ГОСТ Р 57555-2017ГОСТ Р 57555-2017ГОСТ Р 57555-2017ГОСТ Р 57555-2017ГОСТ Р 57555-2017ГОСТ Р 57555-2017ГОСТ Р 57555-2017ГОСТ Р 57555-2017ГОСТ Р 57555-2017ГОСТ Р 57555-2017ГОСТ Р 57555-2017ГОСТ Р 57555-2017ГОСТ Р 57555-2017ГОСТ Р 57555-2017ГОСТ Р 57555-2017ГОСТ Р 57555-2017ГОСТ Р 57555-2017ГОСТ Р 57555-2017ГОСТ Р 57555-2017ГОСТ Р 57555-2017

© 2013 Ёшкин Кот :-) Карта сайта