| Обозначение: |  ГОСТ Р ИСО 12006-3-2017 |
| Статус: | заменён |
| Название рус.: | Строительство. Модель организации данных о строительных работах. Часть 3. Основы обмена объектно-ориентированной информацией |
| Название англ.: | Building. Model of construction works data organization. Part 3. Basis for object-oriented information interchange |
| Дата актуализации текста: | 10.08.2017 |
| Дата актуализации описания: | 01.07.2023 |
| Дата издания: | 28.11.2018 |
| Дата введения: | 01.10.2017 |
| Дата окончания срока действия: | 01.09.2019 |
| Заменяющий: | ГОСТ Р 10.0.06-2019 |
| Аутентичен стандартам: | ISO 12006-3:2007 |
| Нормативные ссылки: | ISO 10303-11 |
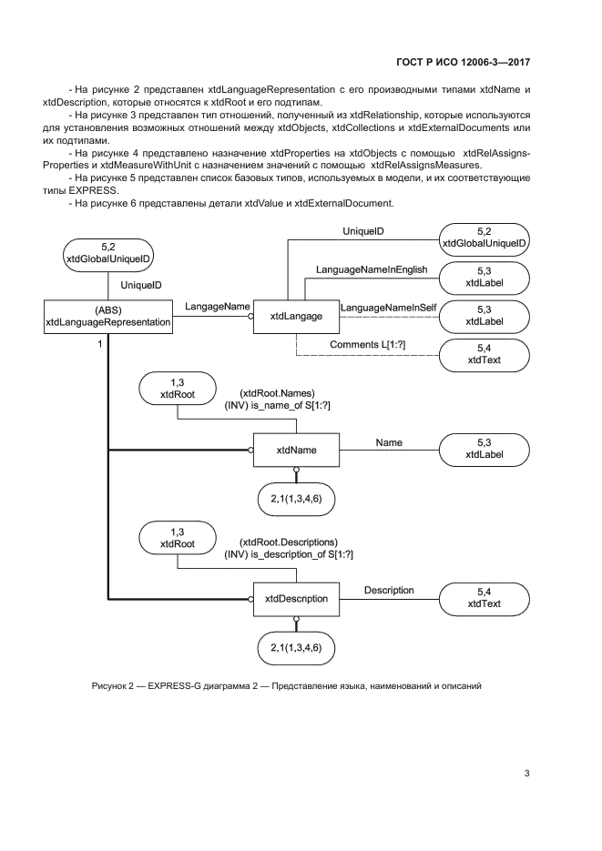
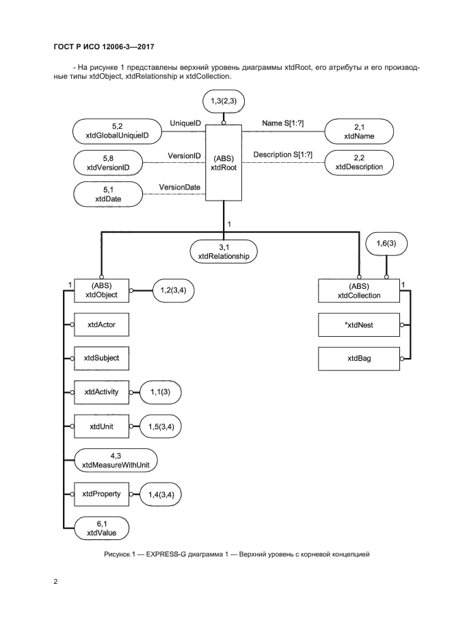
| Область применения: | В настоящем стандарте представлена независимая от языка информационная модель, которую можно использовать при разработке словарей для хранения и предоставления информации о строительных работах. Это позволяет давать ссылки в общей структуре на системы классификации, информационные модели, модели объектов и модели процессов |
|
| Расположен в: |
|