| Обозначение: |  ГОСТ Р ИСО 14034-2016 |
| Статус: | действующий |
| Название рус.: | Экологический менеджмент. Верификация технологий защиты окружающей среды |
| Название англ.: | Enviromental management. Environmental technology verification |
| Дата актуализации текста: | 01.02.2017 |
| Дата актуализации описания: | 01.07.2023 |
| Дата издания: | 22.08.2019 |
| Дата введения: | 01.06.2017 |
| Аутентичен стандартам: | ISO 14034:2016 |
| Нормативные ссылки: | ISO/IEC 17020:2012; ISO/IEC 17025 |
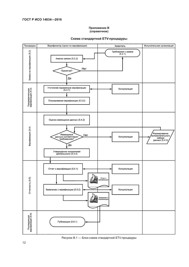
| Область применения: | Настоящий стандарт содержит принципы и требования, используемые для верификации экологической технологии |
|
| Расположен в: |
|