| Обозначение: |  ГОСТ Р ИСО 13381-1-2016 |
| Статус: | действующий |
| Название рус.: | Контроль состояния и диагностика машин. Прогнозирование технического состояния. Часть 1. Общее руководство |
| Название англ.: | Condition monitoring and diagnostics of machines. Machine condition prognosis. Part 1. General guidelines |
| Дата актуализации текста: | 01.02.2017 |
| Дата актуализации описания: | 01.07.2023 |
| Дата издания: | 28.03.2019 |
| Дата введения: | 01.12.2017 |
| Взамен: | ГОСТ Р ИСО 13381-1-2011 |
| Аутентичен стандартам: | ISO 13381-1:2015 |
| Нормативные ссылки: | ISO 2041;ISO 13372;ISO 13379-1;ISO 17359 |
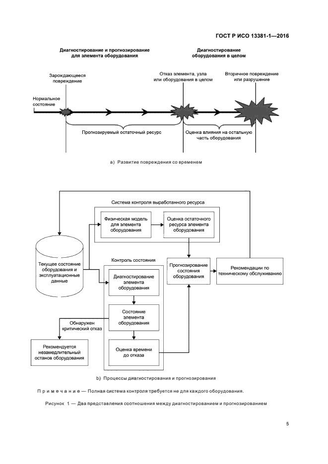
| Область применения: | Настоящий стандарт устанавливает руководство по разработке и применению процедур прогнозирования технического состояния машин с целью: - сформировать среди пользователей и разработчиков систем мониторинга технического состояния машин единые представления о прогнозировании развития неисправностей; - обеспечить возможность сбора пользователями необходимых данных о характеристиках, процессах и поведении машин в целях точного прогнозирования технического состояния; - установить общие подходы и процедуры к составлению прогнозов технического состояния; - способствовать применению прогнозирования в разрабатываемых системах мониторинга технического состояния машин и включению вопросов прогнозирования в программы обучения персонала |
|
| Расположен в: |
|