| Обозначение: |    ГОСТ Р ИСО 13373-3-2016 | 
| Статус: | действующий | 
| Название рус.: | Контроль состояния и диагностика машин вибрационный контроль состояния машин. Часть 3. Руководство по диагностированию по параметрам вибрации | 
| Название англ.: | Condition monitoring and diagnostics of machines. Vibration condition monitoring. Part 3. Guidelines for vibration diagnosis | 
| Дата актуализации текста: | 01.02.2017 | 
| Дата актуализации описания: | 01.07.2023 | 
| Дата издания: | 03.04.2019 | 
| Дата введения: | 01.12.2017 | 
| Аутентичен стандартам: | ISO 13373-3:2015 | 
| Нормативные ссылки: | ISO 1925;ISO 2041;ISO 7919-1;ISO 13372;ISO 13373-1;ISO 13373-2;ISO 21940-2 | 
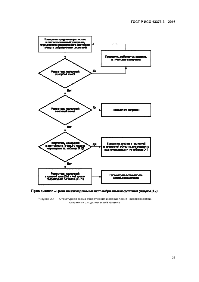
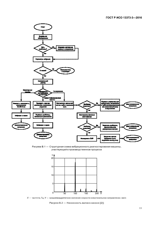
| Область применения: | В настоящем стандарте приведено общее руководство по процедурам, применяемым в целях диагностирования машин вращательного действия, использование которого обеспечивает логически структурированный подход к диагностированию этих машин по параметрам вибрации. Руководство дополнено примерами неисправностей, типичными для широкого класса машин | 
 | 
| Расположен в: | 
  |