| ||||||||||||||||||||||||||
Скачать ГОСТ Р 56929-2016 Выбросы загрязняющих веществ в атмосферу. Исследование фракционного состава пыли оптическим методом при нормировании качества атмосферного воздухаДата актуализации: 01.06.2025
| ||||||||||||||||||||||||||
| Обозначение: | ![]() ГОСТ Р 56929-2016 |
| Статус: | действующий |
| Название рус.: | Выбросы загрязняющих веществ в атмосферу. Исследование фракционного состава пыли оптическим методом при нормировании качества атмосферного воздуха |
| Дата актуализации текста: | 01.01.2021 |
| Дата актуализации описания: | 01.07.2023 |
| Дата издания: | 15.08.2019 |
| Дата введения: | 01.02.2017 |
| Нормативные ссылки: | ГОСТ 8.423; ГОСТ 12.0.004; ГОСТ 12.1.005; ГОСТ 12.1.018; ГОСТ 17.2.3.01; ГОСТ 17.2.4.06; ГОСТ 17.2.4.07; ГОСТ 1770-74; ГОСТ 2405; ГОСТ 2603; ГОСТ 9284; ГОСТ 10691.4; ГОСТ 24104; ГОСТ 25336; ГОСТ 28489; ГОСТ 33007; ГОСТ Р 12.1.019; ГОСТ Р 12.3.047; ГОСТ Р ИСО 7513; ГОСТ 12.1.019-2017 |
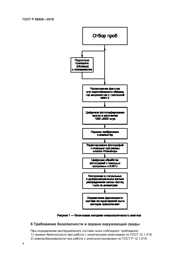
| Область применения: | Настоящий стандарт устанавливает методику классификации мелкодисперсной пыли, присутствующей в атмосферном воздухе СЗЗ, воздухе рабочей зоны и промышленных выбросах, по фракционному составу с последующим определением концентрации пылевидных частиц по установленным фракциям. Методика базируется на микроскопическом анализе мелкодисперсной пыли с применением микрофотоприставки и персонального компьютера (ПК) при расчете фракционного состава пыли по размерам пылевых частиц с помощью программного продукта “SPOTEXPLORER V1.0”. После установления дисперсного состава пыли ее концентрацию по фракциям, выраженную в мг/м куб., определяют в соответствии с размерностью нормативов предельно-допустимой концентрации (ПДК), которые были установлены в 2010 году |
| Расположен в: | |


















