Информационная система
«Ёшкин Кот»

Скачать базу одним архивом
Скачать обновления
История создания базы
Карта сайта

Скачать ГОСТ Р 56839-2015 Информатизация здоровья. Менеджмент рисков в информационно-вычислительных сетях с медицинскими приборами. Часть 2-1. Пошаговый менеджмент рисков медицинских информационно-вычислительных сетей. Практическое применение и примеры

Дата актуализации: 01.06.2025

ГОСТ Р 56839-2015

Информатизация здоровья. Менеджмент рисков в информационно-вычислительных сетях с медицинскими приборами. Часть 2-1. Пошаговый менеджмент рисков медицинских информационно-вычислительных сетей. Практическое применение и примеры

Обозначение: ГОСТ Р 56839-2015
Статус:действующий
Название рус.:Информатизация здоровья. Менеджмент рисков в информационно-вычислительных сетях с медицинскими приборами. Часть 2-1. Пошаговый менеджмент рисков медицинских информационно-вычислительных сетей. Практическое применение и примеры
Дата актуализации текста:01.01.2021
Дата актуализации описания:01.01.2021
Дата издания:30.01.2019
Дата введения:01.11.2016
Аутентичен стандартам:IEC/TR 80001-2-1(2012)
Нормативные ссылки:IEC 80001-1(2010)
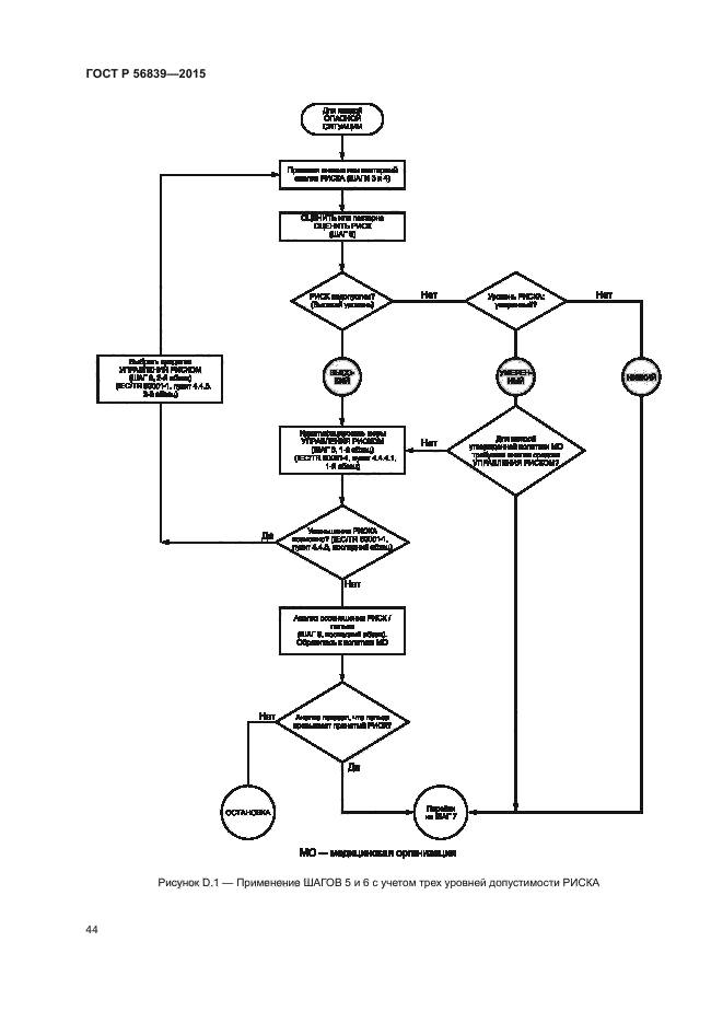
Область применения:Настоящий стандарт содержит пошаговую информацию, предназначенную помочь ОТВЕТСТВЕННЫМ ОРГАНИЗАЦИЯМ в реализации ПРОЦЕССА МЕНДЖМЕНТА РИСКА в соответствии с требованиями МЭК 80001-1. А именно детальный разбор шагов, требующихся для реализации подраздела 4.4 стандарта МЭК 80001-1:2010, а также руководство в форме рассмотрения терминов МЕНЕДЖМЕНТА РИСКА, шагов МЕНЕДЖМЕНТА РИСКА, объяснения каждого шага, рассмотрения примеров для каждого шага, шаблонов, а также списков ОПАСНОСТЕЙ и их причин, которые следует рассмотреть
Расположен в:Государственные стандарты Общероссийский классификатор стандартов Здравоохранение Медицинское оборудование Медицинское оборудование в целом Информационные технологии. Машины конторские Применение информационных технологий Применение информационных технологий в здравоохранении Классификатор государственных стандартов Измерительные приборы. Средства автоматизации и вычислительной техники Средства вычислительной техники и автоматизированные системы управления Виды представления информации и математическое обеспечение машин
ГОСТ Р 56839-2015ГОСТ Р 56839-2015ГОСТ Р 56839-2015ГОСТ Р 56839-2015ГОСТ Р 56839-2015ГОСТ Р 56839-2015ГОСТ Р 56839-2015ГОСТ Р 56839-2015ГОСТ Р 56839-2015ГОСТ Р 56839-2015ГОСТ Р 56839-2015ГОСТ Р 56839-2015ГОСТ Р 56839-2015ГОСТ Р 56839-2015ГОСТ Р 56839-2015ГОСТ Р 56839-2015ГОСТ Р 56839-2015ГОСТ Р 56839-2015ГОСТ Р 56839-2015ГОСТ Р 56839-2015ГОСТ Р 56839-2015ГОСТ Р 56839-2015ГОСТ Р 56839-2015ГОСТ Р 56839-2015ГОСТ Р 56839-2015ГОСТ Р 56839-2015ГОСТ Р 56839-2015ГОСТ Р 56839-2015ГОСТ Р 56839-2015ГОСТ Р 56839-2015ГОСТ Р 56839-2015ГОСТ Р 56839-2015ГОСТ Р 56839-2015ГОСТ Р 56839-2015ГОСТ Р 56839-2015ГОСТ Р 56839-2015ГОСТ Р 56839-2015ГОСТ Р 56839-2015ГОСТ Р 56839-2015ГОСТ Р 56839-2015ГОСТ Р 56839-2015ГОСТ Р 56839-2015ГОСТ Р 56839-2015ГОСТ Р 56839-2015ГОСТ Р 56839-2015ГОСТ Р 56839-2015ГОСТ Р 56839-2015ГОСТ Р 56839-2015ГОСТ Р 56839-2015ГОСТ Р 56839-2015ГОСТ Р 56839-2015ГОСТ Р 56839-2015ГОСТ Р 56839-2015ГОСТ Р 56839-2015ГОСТ Р 56839-2015ГОСТ Р 56839-2015ГОСТ Р 56839-2015ГОСТ Р 56839-2015

© 2013 Ёшкин Кот :-) Карта сайта