| Обозначение: |    ГОСТ Р ИСО 10303-61-2015 | 
| Статус: | действующий | 
| Название рус.: | Системы автоматизации производства и их интеграция. Представление данных об изделии и обмен этими данными. Часть 61. Интегрированный обобщенный ресурс. Представление системотехнических данных | 
| Дата актуализации текста: | 07.08.2016 | 
| Дата актуализации описания: | 01.07.2023 | 
| Дата издания: | 06.04.2020 | 
| Дата введения: | 01.10.2016 | 
| Аутентичен стандартам: | ISO 10303-61:2011 | 
| Нормативные ссылки: | ISO 10303-1;ISO 10303-41;ISO 10303;ISO 10303-53;ISO 10303-56;ISO 13584-20 | 
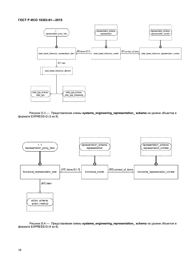
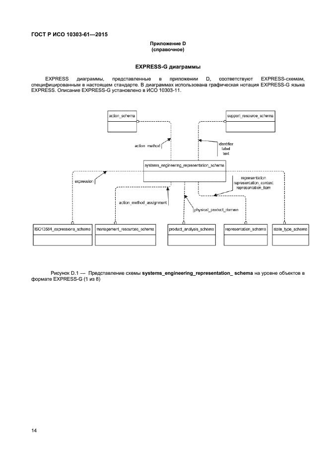
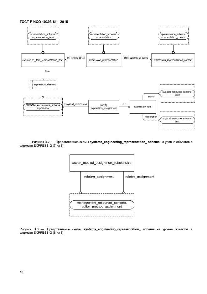
| Область применения: | В настоящем стандарте специфицированы конструкции интегрированных обобщенных ресурсов для представления системотехнических данных. В область применения настоящего стандарта входит: - определение концепций представления поведения, основанных на состояниях; - определение концепций представления поведения, основанных на функциях; - определения концепций представления, основанных на текстовом описании. В область применения настоящего стандарта не входит: - концепции, не связанные с представлением | 
 | 
| Расположен в: | 
  |