Информационная система
«Ёшкин Кот»

Скачать базу одним архивом
Скачать обновления
История создания базы
Карта сайта

Скачать ГОСТ Р 56413-2015 Информационные технологии. Европейские профили профессий ИКТ-сектора

Дата актуализации: 01.06.2025

ГОСТ Р 56413-2015

Информационные технологии. Европейские профили профессий ИКТ-сектора

Обозначение: ГОСТ Р 56413-2015
Статус:действующий
Название рус.:Информационные технологии. Европейские профили профессий ИКТ-сектора
Дата актуализации текста:01.01.2021
Дата актуализации описания:01.01.2021
Дата издания:11.02.2019
Дата введения:01.06.2016
Аутентичен стандартам:CWA 16458:2012
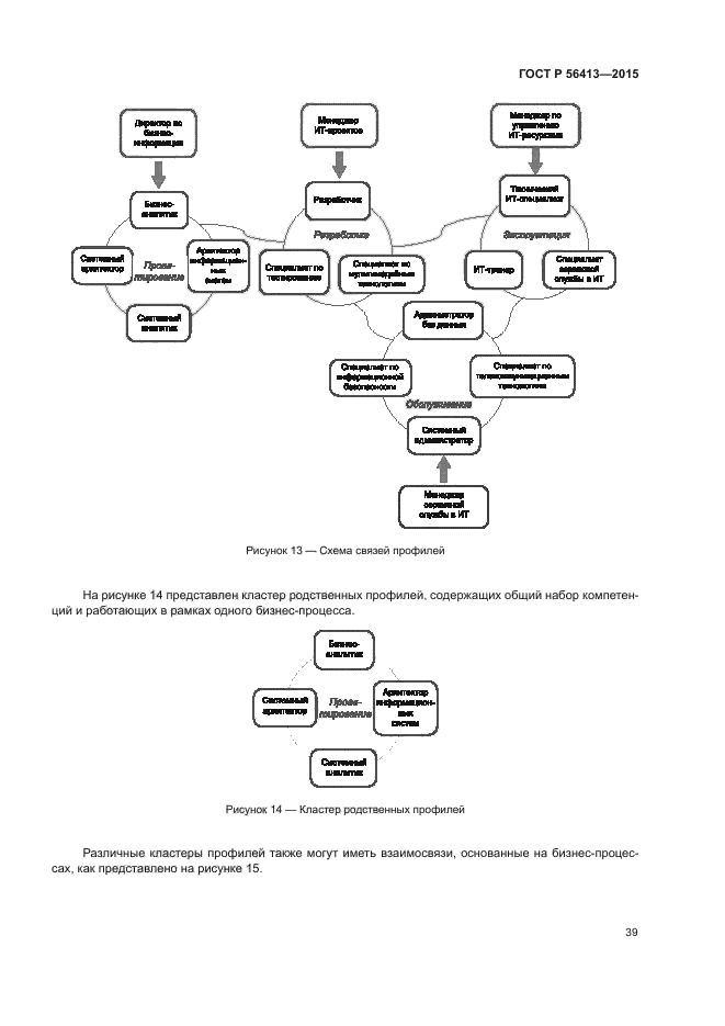
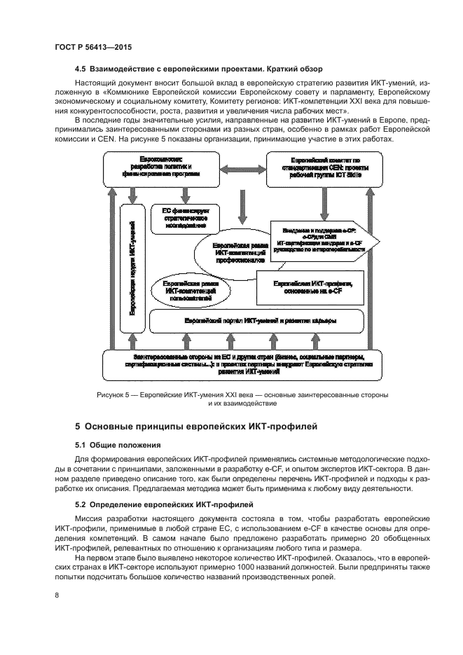
Область применения:Основным назначением настоящего документа является повышение ясности, прозрачности и продолжение конвергенции общего ландшафта европейских ИКТ-умений с помощью ввода серии европейских профилей для ИКТ-сектора. В ответ вызовы, связанные с неудобством использования значительного количества названий и форм описаний ИКТ-профессий и должностей, используемых в настоящее время в европейском ИТ-бизнесе и квалификационных системах, было решено создать ограниченное количество профилей ИКТ-должностей, покрывающих с определенной степенью детализации все пространство бизнес-процессов ИКТ-сектора. Предложенные профили могут быть использованы в качестве справочной информации, а также для последующего создания родственных профилей на более низком уровне иерархии
Расположен в:Государственные стандарты Общероссийский классификатор стандартов Информационные технологии. Машины конторские Программное обеспечение Классификатор государственных стандартов Измерительные приборы. Средства автоматизации и вычислительной техники Средства вычислительной техники и автоматизированные системы управления Виды представления информации и математическое обеспечение машин Тематические сборники Информационные технологии. Взаимосвязь открытых систем.
ГОСТ Р 56413-2015ГОСТ Р 56413-2015ГОСТ Р 56413-2015ГОСТ Р 56413-2015ГОСТ Р 56413-2015ГОСТ Р 56413-2015ГОСТ Р 56413-2015ГОСТ Р 56413-2015ГОСТ Р 56413-2015ГОСТ Р 56413-2015ГОСТ Р 56413-2015ГОСТ Р 56413-2015ГОСТ Р 56413-2015ГОСТ Р 56413-2015ГОСТ Р 56413-2015ГОСТ Р 56413-2015ГОСТ Р 56413-2015ГОСТ Р 56413-2015ГОСТ Р 56413-2015ГОСТ Р 56413-2015ГОСТ Р 56413-2015ГОСТ Р 56413-2015ГОСТ Р 56413-2015ГОСТ Р 56413-2015ГОСТ Р 56413-2015ГОСТ Р 56413-2015ГОСТ Р 56413-2015ГОСТ Р 56413-2015ГОСТ Р 56413-2015ГОСТ Р 56413-2015ГОСТ Р 56413-2015ГОСТ Р 56413-2015ГОСТ Р 56413-2015ГОСТ Р 56413-2015ГОСТ Р 56413-2015ГОСТ Р 56413-2015ГОСТ Р 56413-2015ГОСТ Р 56413-2015ГОСТ Р 56413-2015ГОСТ Р 56413-2015ГОСТ Р 56413-2015ГОСТ Р 56413-2015ГОСТ Р 56413-2015ГОСТ Р 56413-2015ГОСТ Р 56413-2015ГОСТ Р 56413-2015ГОСТ Р 56413-2015ГОСТ Р 56413-2015ГОСТ Р 56413-2015ГОСТ Р 56413-2015ГОСТ Р 56413-2015ГОСТ Р 56413-2015ГОСТ Р 56413-2015ГОСТ Р 56413-2015ГОСТ Р 56413-2015ГОСТ Р 56413-2015ГОСТ Р 56413-2015ГОСТ Р 56413-2015ГОСТ Р 56413-2015ГОСТ Р 56413-2015ГОСТ Р 56413-2015ГОСТ Р 56413-2015

© 2013 Ёшкин Кот :-) Карта сайта