| Обозначение: |  ГОСТ Р 51294.7-2001 |
| Статус: | отменён |
| Название рус.: | Автоматическая идентификация. Кодирование штриховое. Линейные символы штрихового кода. Требования к испытаниям качества печати |
| Название англ.: | Automatic identification. Bar coding. Bar code linear symbols. Print quality test specifications |
| Дата актуализации текста: | 06.04.2015 |
| Дата актуализации описания: | 01.07.2023 |
| Дата издания: | 04.06.2001 |
| Дата введения: | 01.10.2001 |
| Дата окончания срока действия: | 01.09.2020 |
| Содержит требования: | ISO/IEC 15416:2000 |
| На территории РФ пользоваться: | ГОСТ ISO/IEC 15416-2019 |
| Нормативные ссылки: | ISO 7724-2:1984;ISO 9000-1:1994;ISO/IEC 15426-1:2000; ГОСТ 7427-76; ГОСТ 7601-78; ГОСТ 15093-90; ГОСТ 25532-89; ГОСТ 25868-91; ГОСТ Р ИСО 9001-96; ГОСТ Р ИСО 9002-96; ГОСТ Р 50779.71-99; ГОСТ Р 50779.74-99; ГОСТ Р 51002-96; ГОСТ Р 51003-96; ГОСТ Р 51294.3-99 |
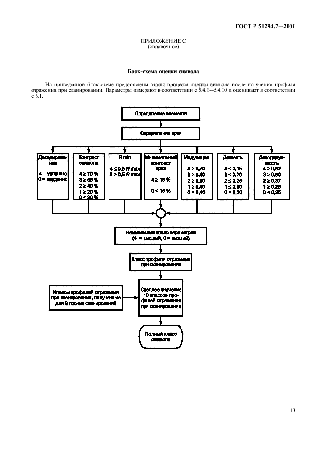
| Область применения: | Настоящий стандарт устанавливает:- методики для измерений специальных атрибутов символов штрихового кода;- метод оценки результатов этих измерений и проведения полной оценки качества символа;- возможные причины отклонения от оптимальных классов как основу для проведения пользователями соответствующих корректировок |
|
| Расположен в: |
|