Информационная система
«Ёшкин Кот»

Скачать базу одним архивом
Скачать обновления
История создания базы
Карта сайта

Скачать ГОСТ Р ИСО 10303-44-2002 Системы автоматизации производства и их интеграция. Представление данных об изделии и обмен этими данными. Часть 44. Интегрированные обобщенные ресурсы. Конфигурация структуры изделия

Дата актуализации: 01.06.2025

ГОСТ Р ИСО 10303-44-2002

Системы автоматизации производства и их интеграция. Представление данных об изделии и обмен этими данными. Часть 44. Интегрированные обобщенные ресурсы. Конфигурация структуры изделия

Обозначение: ГОСТ Р ИСО 10303-44-2002
Статус:заменён
Название рус.:Системы автоматизации производства и их интеграция. Представление данных об изделии и обмен этими данными. Часть 44. Интегрированные обобщенные ресурсы. Конфигурация структуры изделия
Название англ.:Industrial automation systems and integration. Product data representation and exchange. Part 44. Integrated generic resources. Product structure configuration
Дата актуализации текста:06.04.2015
Дата актуализации описания:01.07.2023
Дата издания:11.03.2003
Дата введения:01.07.2003
Дата окончания срока действия:01.01.2023
Заменяющий:ГОСТ Р ИСО 10303-44-2022
Аутентичен стандартам:ISO 10303-44:2000
Нормативные ссылки:ISO 10303-41:2000;ГОСТ Р ИСО/МЭК 8824-1-2001;ГОСТ Р ИСО 10303-1-99;ГОСТ Р ИСО 10303-11-2000;ГОСТ Р ИСО 10303-21-99;ГОСТ Р ИСО 10303-22-2002
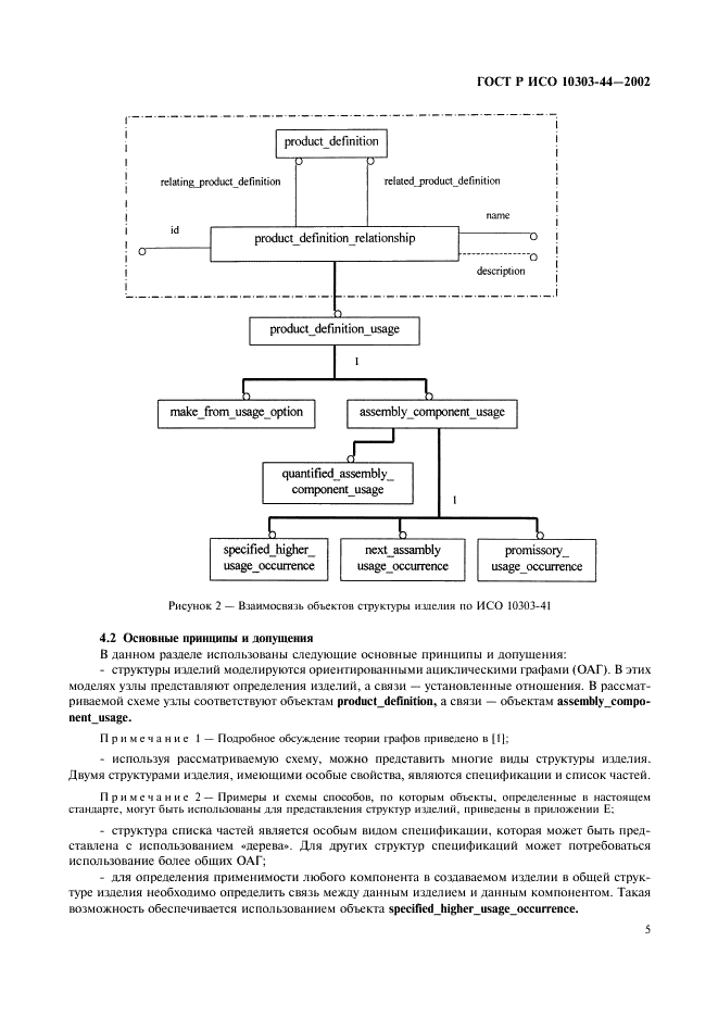
Область применения:Настоящий стандарт устанавливает конструкции ресурсов для управления структурой и конфигурацией изделия во время его жизненного цикла. Настоящий стандарт определяет: - отношения между комплектующими и сборочными единицами (узлами) изделий; - отношения между изделиями и их комплектующими, получаемыми в результате изменений других изделий; - описание изделия в соответствии с требованиями потребителя; - зависимости между техническими требованиями (спецификациями) к изделию для представления потребителю возможных вариантов изделия; - управление структурой конфигурации сборочных единиц и комплектующих, запланированной для производства; - декомпозицию изделия для обеспечения различных работ в жизненном цикле изделия; - множество вариантов одного изделия, эквивалентных по форме, монтажу и функциональному назначению. Настоящий стандарт не определяет: - отношения между различными описаниями одного изделия; - административные работы в жизненном цикле изделия, связанные с приемкой, классификацией уровня доступа (грифа секретности), договорными соглашениями и организациями-поставщиками; - процесс внесения изменения в изделия, включая обоснование изменения и вид изменения; - решения, принимаемые в жизненном цикле изделия, и их обоснования; - физические соединения между комплектующими изделия; - свойства, которые может иметь составная часть изделия; - множество вариантов одного изделия, не эквивалентных по форме, монтажу и функциональному назначению
Расположен в:Государственные стандарты Общероссийский классификатор стандартов Машиностроение Промышленные автоматизированные системы Измерение и контроль производственного процесса Классификатор государственных стандартов Измерительные приборы. Средства автоматизации и вычислительной техники Средства вычислительной техники и автоматизированные системы управления Автоматизированные системы управления
ГОСТ Р ИСО 10303-44-2002ГОСТ Р ИСО 10303-44-2002ГОСТ Р ИСО 10303-44-2002ГОСТ Р ИСО 10303-44-2002ГОСТ Р ИСО 10303-44-2002ГОСТ Р ИСО 10303-44-2002ГОСТ Р ИСО 10303-44-2002ГОСТ Р ИСО 10303-44-2002ГОСТ Р ИСО 10303-44-2002ГОСТ Р ИСО 10303-44-2002ГОСТ Р ИСО 10303-44-2002ГОСТ Р ИСО 10303-44-2002ГОСТ Р ИСО 10303-44-2002ГОСТ Р ИСО 10303-44-2002ГОСТ Р ИСО 10303-44-2002ГОСТ Р ИСО 10303-44-2002ГОСТ Р ИСО 10303-44-2002ГОСТ Р ИСО 10303-44-2002ГОСТ Р ИСО 10303-44-2002ГОСТ Р ИСО 10303-44-2002ГОСТ Р ИСО 10303-44-2002ГОСТ Р ИСО 10303-44-2002ГОСТ Р ИСО 10303-44-2002ГОСТ Р ИСО 10303-44-2002ГОСТ Р ИСО 10303-44-2002ГОСТ Р ИСО 10303-44-2002ГОСТ Р ИСО 10303-44-2002ГОСТ Р ИСО 10303-44-2002ГОСТ Р ИСО 10303-44-2002ГОСТ Р ИСО 10303-44-2002ГОСТ Р ИСО 10303-44-2002ГОСТ Р ИСО 10303-44-2002ГОСТ Р ИСО 10303-44-2002ГОСТ Р ИСО 10303-44-2002ГОСТ Р ИСО 10303-44-2002ГОСТ Р ИСО 10303-44-2002ГОСТ Р ИСО 10303-44-2002ГОСТ Р ИСО 10303-44-2002ГОСТ Р ИСО 10303-44-2002ГОСТ Р ИСО 10303-44-2002ГОСТ Р ИСО 10303-44-2002ГОСТ Р ИСО 10303-44-2002ГОСТ Р ИСО 10303-44-2002ГОСТ Р ИСО 10303-44-2002ГОСТ Р ИСО 10303-44-2002ГОСТ Р ИСО 10303-44-2002ГОСТ Р ИСО 10303-44-2002ГОСТ Р ИСО 10303-44-2002ГОСТ Р ИСО 10303-44-2002ГОСТ Р ИСО 10303-44-2002ГОСТ Р ИСО 10303-44-2002ГОСТ Р ИСО 10303-44-2002ГОСТ Р ИСО 10303-44-2002ГОСТ Р ИСО 10303-44-2002

© 2013 Ёшкин Кот :-) Карта сайта