Скачать ГОСТ Р 56361-2015 Глобальная навигационная спутниковая система. Аппаратура спутниковой навигации для оснащения колесных транспортных средств категории N, используемых для перевозки опасных, специальных, тяжеловесных и (или) крупногабаритных грузов, твердых бытовых отходов и мусора. Общие технические требованияДата актуализации: 01.06.2025 ГОСТ Р 56361-2015
Глобальная навигационная спутниковая система. Аппаратура спутниковой навигации для оснащения колесных транспортных средств категории N, используемых для перевозки опасных, специальных, тяжеловесных и (или) крупногабаритных грузов, твердых бытовых отходов и мусора. Общие технические требования
| Обозначение: |  ГОСТ Р 56361-2015 |
| Статус: | отменён |
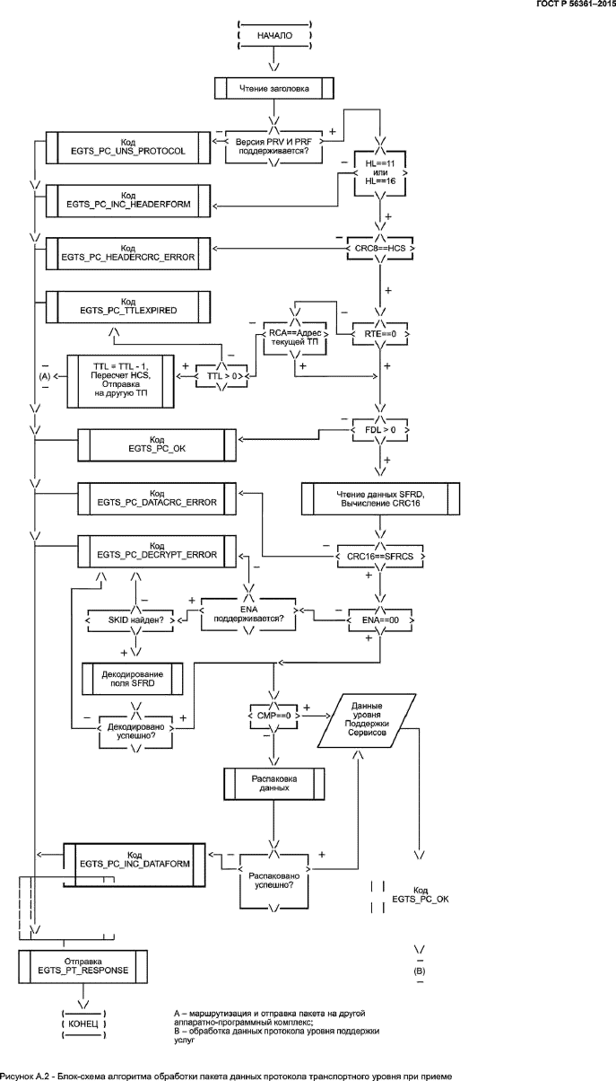
| Название рус.: | Глобальная навигационная спутниковая система. Аппаратура спутниковой навигации для оснащения колесных транспортных средств категории N, используемых для перевозки опасных, специальных, тяжеловесных и (или) крупногабаритных грузов, твердых бытовых отходов и мусора. Общие технические требования | | Название англ.: | Global navigation satellite system. Satellite navigation equipment to equip wheeled vehicles of category N used for transportation of dangerous, special, heavy cargoes, solid waste and garbage. General technical requirements | | Дата актуализации текста: | 15.10.2015 | | Дата актуализации описания: | 01.07.2023 | | Дата издания: | 17.07.2015 | | Дата введения: | 01.07.2015 | | Дата окончания срока действия: | 01.06.2017 | | На территории РФ пользоваться: | ГОСТ 33472-2015 | | Нормативные ссылки: | ГОСТ Р 34.10-2012; ГОСТ Р 34.11-2012; ГОСТ Р 50905-96; ГОСТ Р 51321.1-2007; ГОСТ Р 54024-2010; ГОСТ Р 55533-2013; ГОСТ Р 56363-2015; ГОСТ Р МЭК 60079-11-2010; ГОСТ 9181-74; ГОСТ 12.1.044-89; ГОСТ 14192-96; ГОСТ 14254-96; ГОСТ 16019-2001; ГОСТ 23544-84; ГОСТ 28147-89; ГОСТ 28751-90; ГОСТ 29157-91; ГОСТ 30378-95 | | Область применения: | Настоящий стандарт распространяется на аппаратуру спутниковой навигации, предназначенную для оснащения колесных транспортных средств категории N, используемых для перевозки опасных, специальных, тяжеловесных и (или) крупногабаритных грузов, твердых бытовых отходов и мусора, и устанавливает общие технические требования к указанной аппаратуре | | Список изменений: | №0 от 31.05.2017 (рег. 21.12.2016) «Текстовое изменение; Изменено заглавие» | |
| Расположен в: |
|
                                                                         
|