| Обозначение: |  ГОСТ Р ИСО 11442-2014 |
| Статус: | действующий |
| Название рус.: | Техническая документация на продукцию. Управление документацией |
| Название англ.: | Technical product documentation. Document management |
| Дата актуализации текста: | 06.04.2015 |
| Дата актуализации описания: | 01.07.2023 |
| Дата издания: | 20.12.2018 |
| Дата введения: | 01.01.2016 |
| Аутентичен стандартам: | ISO 11442:2006 |
| Нормативные ссылки: | ISO 10209-1;ISO 16016 |
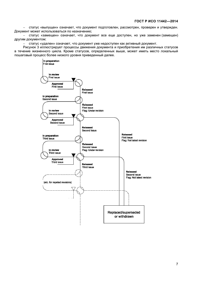
| Область применения: | Настоящий стандарт устанавливает основные правила организации работ с техническими документами |
|
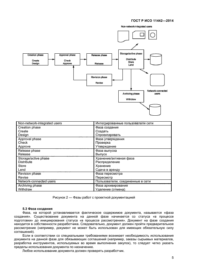
| Расположен в: |
|