| Обозначение: |  ГОСТ Р ИСО 17261-2014 |
| Статус: | действующий |
| Название рус.: | Интеллектуальные транспортные системы. Автоматическая идентификация транспортных средств и оборудования. Архитектура и терминология в секторе интермодальных грузовых перевозок |
| Название англ.: | Intelligent transport systems. Automatic vehicle and equipment identification. Intermodal goods transport architecture and terminology |
| Дата актуализации текста: | 06.04.2015 |
| Дата актуализации описания: | 01.07.2023 |
| Дата издания: | 24.11.2020 |
| Дата введения: | 01.05.2015 |
| Код ОКП: | 502820 |
| Аутентичен стандартам: | ISO 17261:2012 |
| Нормативные ссылки: | ISO/IEC 8824-1;ISO/IEC 8824-2;ISO/IEC 8824-3;ISO/IEC 8824-4;ISO/IEC 8825-2:2015;ISO 14813-6;ISO 14816;ISO 17262;ISO 17263;ISO 14817-1:2015;ISO 14817-2:2015 |
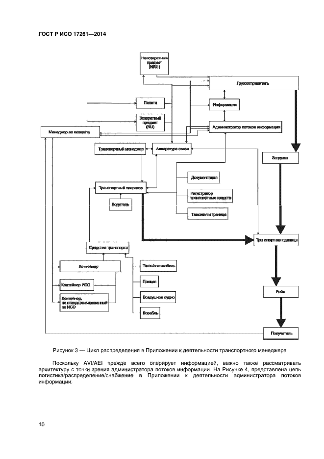
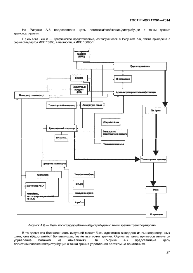
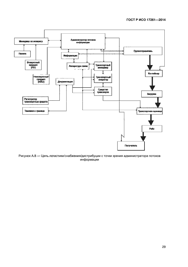
| Область применения: | Настоящий стандарт распространяется на концептуальную и логическую архитектуру для автоматической идентификации транспортных средств и оборудования (AVI/AEI) и поддерживающие ее сервисы в интермодальной/мультимодальной среде. В настоящем стандарте представлен наивысший уровень видения интермодальной и мультимодальной архитектуры AEI и описаны ключевые подсистемы, связанные с ними интерфейсы и взаимосвязи, а также способ, с помощью которого их встраивают в расширенные функции системы, такие как менеджмент, безопасность и информационный поток. Настоящий стандарт также предназначен быть дополняющим и совместимым с деятельностью ТК ИСО 104 Грузовые контейнеры. Стандарт не распространяется на радиоинтерфейс, а также любые аспекты внедрения, устанавливая требования только к базовой архитектуре. Другие стандарты данной серии определяют структуру данных AVI/AEI в целом и в специальных секторах применения |
|
| Расположен в: |
|